公司客服:010-89218002
杜经理:13911702652(微信同号)
张老师:18610339331
节能环保产业新技术发展及趋势预测(附报告目录)
节能环保产业是指为节约能源资源、发展循环经济、保护生态环境提供物质基础和技术保障的产业,主要包括节能产业、环保产业和资源循环利用产业,是国家鼓励发展的战略性新兴产业之一。我国资源环境形势严峻,有世界上最强烈的环境改善诉求,有最大的节能环保市场,有良好的产业发展基础,发展节能环保产业大有可为。
1、节能环保产业新技术发展及趋势预测
近年来,我国节能环保产业增加值基本上以年均 15%左右的速度增长,远高于 GDP 增长速度。节能环保技术装备迅速升级,技术水平不断提升,主导技术和产品基本满足市场需求,重点节能环保技术方面也取得一定突破,部分技术装备水平达到国际领先。虽然我国节能环保产业发展进入快车道,取得一系列成绩,但与新时代生态文明建设目标和经济高质量发展要求相比仍然存在较大差距,面临产业集中度低、污染治理任务重、商业模式创新不足、资金短缺、科技创新动力不强等一系列突出问题。我国节能环保产业总体规模在国民经济结构中的比重偏低,仅占 3%,与国民经济支柱产业的要求仍有一定差距。
相关报告:北京普华有策信息咨询有限公司《2021-2027年节能环保产业全面深度调研及投资前景趋势预测分析报告》
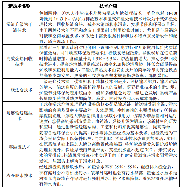
(1)炉渣节能环保处理

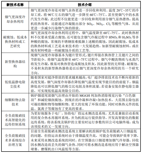
(2)烟气治理及余热回收

(3)清洁能源消纳

2、行业内主要企业
(1)无锡雪浪环境科技股份有限公司
无锡雪浪环境科技股份有限公司(雪浪环境、300385.SZ)成立于 2001 年,注册地为江苏省无锡市,雪浪环境业务主要涵盖了烟气净化业务、灰渣处理业务和危废处置业务,业务领域涉及环保项目运营管理、工程设计、设备集成以及工程建设。目前,雪浪环境烟气净化业务与灰渣处理业务的主要应用领域为垃圾焚烧发电和钢铁冶金行业,相关产品主要用于净化垃圾焚烧及钢铁冶炼过程中产生的烟气和飞灰,减少二氧化硫、氮氧化物、二噁英、重金属、粉尘及 PM2.5 等有害物质的排放,输送炉渣、钢渣并进行无害化处理等。
(2)烟台龙源电力技术股份有限公司
烟台龙源电力技术股份有限公司(龙源技术、300105.SZ)成立于 1998 年,注册地为山东省烟台市,龙源技术围绕燃煤锅炉节能环保技术领域,经过多年积累发展形成了节能、环保两大业务板块,在节油点火、低氮燃烧、燃烧优化控制等方面拥有多项核心技术。在深耕火电燃烧控制领域的同时,始终坚持技术创新,向非电领域及电站运行智能化(软件)领域拓展。龙源技术节能业务包括节油类业务,省煤器类业务项下的分级省器及 MGGH 等。省煤器技术是通过吸收并利用锅炉烟气热量,提高燃煤机组效率及环保设施效率的技术。龙源技术环保业务包括低氮燃烧业务,省煤器类业务项下的烟羽治理业务、宽负荷脱硝烟气旁路业务,锅炉综合改造业务等。
(3)浙江菲达环保科技股份有限公司
浙江菲达环保科技股份有限公司(菲达环保、600526.SH)成立于 2000 年,注册地为浙江省诸暨市,菲达环保主营大气污染治理,主要产品除尘器、烟气脱硫脱硝设备等主要用于燃煤电站的锅炉尾气治理。菲达环保是国内燃煤电站超洁净排放引领者,全球燃煤电站电除尘装备最大供应商。菲达环保采用“营销+设计+制造”型经营模式,以销定产。菲达环保销售除尘、脱硫、脱硝、气力输送、垃圾焚烧等量体裁衣、单台设计的个性化环保装备同时,也经营大型燃煤电站环保岛大成套、垃圾焚烧厂 PPP 总承包、餐厨废弃物资源化利用和无害化处理 PPP总承包、工业污水处理等综合服务项目。
(4)福建龙净环保股份有限公司
福建龙净环保股份有限公司(龙净环保、600388.SH)成立于 1988 年,注册地为福建省龙岩市,龙净环保是国内大气污染治理领域的领军企业,专注于大气污染控制领域环保产品的研究、开发、设计、制造、安装、调试、运营,主营除尘、脱硫、脱硝、电控装置、物料输送等五大系列产品。凭借全过程装备制造和系统集成能力,对上下游污染物治理进行协同提效,实现二氧化硫、氮氧化物、烟尘、汞等多污染物的协同控制,为国内乃至国际少数可以提供工业烟气多污染物治理全方位解决方案的企业之一。产品技术达到国际先进水平,部分产品技术达到国际领先水平,广泛应用于电力、建材、冶金、化工和轻工等行业。
(5)青岛达能环保设备股份有限公司
公司自成立以来,始终以服务国家生态环境可持续发展战略为宗旨,致力于节能降耗、环保减排设备的设计、制造和销售,为电力、热力、化工、冶金、垃圾处理等领域的客户提供炉渣节能环保处理系统、烟气节能环保处理系统和清洁能源消纳系统解决方案。
公司深耕节能环保行业,通过加强技术研发,为客户提供全方位的节能、环保解决方案。目前,公司的技术、产品已覆盖包括炉渣、灰尘、烟气、细颗粒物、NOX、SOX、脱硫废水等污染物的防治及锅炉炉渣和烟气余热回收,同时涉足电厂灵活性改造以及清洁能源消纳领域。
报告目录:
第一章 节能环保产业基本概述
第一节 节能环保产业相关定义
一、节能环保产业的定义
二、节能环保产业的分类
三、节能环保产业的内容
四、节能环保产业的性质
第二节 节能环保产业发展历程及特点
一、产业发展历程
二、产业特点分析
三、行业战略地位
四、与宏观经济周期关系
第三节 节能环保节能标志介绍
第二章 世界节能环保产业分析
第一节 国际节能环保产业基本情况
一、产业规模分析
二、产业促进政策
三、企业发展状况
四、发展经验借鉴
第二节 美国
第三节 日本
第四节 英国
第三章 中国节能环保产业发展分析
第一节 中国环境保护状况
一、环境质量状况
二、污染物减排成果
第二节 中国节能环保产业发展基本情况
一、产业发展基础
二、行业发展阶段
三、产业分布格局
四、产业集中度分析
五、产业发展趋势
六、行业转型升级
七、海外发展形势
第三节 中国节能环保产业规模现状
一、节能环保行业投资规模分析
二、节能环保行业产值规模分析
三、节能环保企业发展现状分析
四、节能环保行业海外发展机遇
第四节 中国节能环保产业的竞争能力分析
一、供应商的议价能力
二、购买者的议价能力
三、潜在竞争者进入的能力
四、行业内竞争者的竞争能力
五、替代品的替代能力
第五节 中国节能环保产业发展存在问题
第六节 中国节能环保产业发展对策分析
第四章 污水处理行业分析
第一节 中国污水处理行业基本情况
一、行业定义及地位
二、行业生命周期
三、行业产业链分析
四、行业竞争结构
五、行业进入和退出壁垒
第二节 中国污水处理行业供需形势
一、供给能力分析
二、需求状况分析
(一)工业废污水的排放情况分析
(二)城市生活污水排放情况分析
三、城市污水排水管网建设情况
四、城市污水处理市场现状分析
五、城市污水处理存在的问题及措施
六、相关行业政策
第三节 中国污水处理及其再生利用行业现状分析
一、污水处理厂建设情况分析
(一)污水处理厂建设情况
(二)污水处理建设成本分析
二、污水处理行业发展状况分析
(一)污水处理行业市场规模
(二)污水处理市场竞争格局
(三)污水处理收费情况分析
第四节 污泥处理处置行业发展条件
第五节 污泥处理处置行业供需现状
第六节 污水处理行业发展机会分析
第七节 我国污水处理行业区域发展分析
第八节 中国污水处理行业发展前景预测
第五章 垃圾处理行业分析
第一节 中国垃圾处理行业发展综述
一、行业发展回顾
二、产业运行模式
三、行业标准与政策
第二节 城市生活垃圾处理分析
一、城市环卫投资规模分析
二、城市生活垃圾处理规模分析
三、城市生活垃圾处理方式分析
四、垃圾焚烧处理市场发展状况
五、城市餐厨垃圾行业发展综述
六、生活垃圾处理项目建设情况
第三节 工业垃圾处理分析
第四节 垃圾处理产业化分析
第五节 垃圾处理发展问题及对策分析
第六节 中国垃圾处理产业的发展前景
第六章 大气污染防治行业分析
第一节 中国大气污染防治概况
一、大气污染物的源头及分类
二、大气治理的产业链分析
三、工业废气治理投资情况
四、大气污染治理市场规模
五、大气污染治理区域分布
第二节 中国工业大气污染形势及防治建议
一、中国工业废气污染现状
二、工业大气污染治理难题
三、工业大气污染治理建议
第三节 部分地区大气污染防治状况
第四节 大气污染防治技术分析
一、大气污染治理技术总体概况
二、几种主要的空气污染治理技术方法
三、气体吸附分离技术的应用分析
四、中国大气污染防治技术研究计划
第五节 中国大气污染物防治行业前景分析
第七章 土壤修复行业分析
第一节 中国土壤环境污染现状
一、土壤环境污染总体情况
二、土壤污染物超标情况
三、土壤污染物的分类
四、典型地块及其周边土壤污染状况
五、稀土矿区土壤污染
六、土壤环境污染原因
第二节 中国土壤修复行业发展状况
一、行业政策环境分析
二、行业总体发展状况
三、行业商业模式详析
四、行业盈利模式探析
五、未来行业发展前景
第三节 中国土壤修复行业区域发展分析
第四节 中国土壤修复行业技术分析
第八章 节能环保设备行业分析
第一节 中国节能环保设备行业发展现状
一、行业市场现状
二、行业销售规模
三、行业利润规模
四、行业资产规模
第二节 中国节能环保设备细分市场分析
一、大气污染防治设备市场分析
二、固体废弃物处理设备市场分析
三、水污染防治设备市场发展分析
四、烟气脱硫设备市场发展分析
五、烟气脱硝设备市场发展分析
六、除尘器市场发展分析
七、环境监测仪器市场发展分析
八、空气PM2.5监测仪器市场分析
第三节 我国节能环保设备产业发展问题分析
第九章 节能环保服务业分析
第一节 节能环保服务业的地位及意义
一、行业定义解析
二、行业基本特征
三、行业地位及作用
四、行业业务分类
第二节 国外节能环保服务业运行状况
一、美国节能环保服务业发展策略
二、日本节能环保服务业发展策略
三、发展经验借鉴
第三节 中国节能环保服务行业运行现状
第四节 中国节能环保服务业运行模式分析
第五节 水环境服务行业发展分析
第六节 环境监测行业发展分析
第七节 节能服务业发展分析
第八节 中国环境服务业发展存在的问题及对策
第十章 节能环保技术分析
第一节、环境保护中的检测技术及仪器设备
第二节、纳米技术在环境保护中的应用分析
第三节、环境生物技术的特点与应用
第十一章 中国主要地区节能环保产业的发展
第一节 江苏省
一、产业发展现状
二、行业发展动态
三、产业发展重点
四、产业政策指导
五、产业问题分析
六、产业发展建议
第二节 浙江省
一、产业发展规模
二、行业企业状况
三、产业发展目标
四、重点发展领域
五、产业问题分析
六、产业发展措施
第三节 北京市
一、产业发展概况
二、产业发展目标
三、产业重点工程
四、产业政策措施
第十二章 节能环保产业重点企业经营状况
第一节 A公司
一、企业发展基本情况
二、企业主要产品分析
三、企业经营状况分析
四、企业销售网络分析
五、企业竞争优势分析
六、企业发展战略分析
第二节 B公司
一、企业发展基本情况
二、企业主要产品分析
三、企业经营状况分析
四、企业销售网络分析
五、企业竞争优势分析
第三节 C公司
一、企业发展基本情况
二、企业主要业务分析
三、企业经营状况分析
四、企业销售网络分析
五、企业竞争优势分析
六、企业发展战略分析
第四节 D公司
一、企业发展基本情况
二、企业主要产品分析
三、企业经营状况分析
四、企业销售网络分析
五、企业竞争优势分析
六、企业发展战略分析
第五节 E公司
一、企业发展基本情况
二、企业主要产品分析
三、企业经营状况分析
四、企业销售网络分析
五、企业发展战略分析
第十三章 节能环保产业投融资及BOT模式分析
第一节 中国节能环保产业投融资体制分析
第二节 BOT概念与运营形式
第三节 BOT模式中的风险问题
第四节 节能环保项目准BOT融资模式
第五节 节能环保行业投融资BOOM模式分析
第六节 节能环保行业投融资EPC+C模式分析
第七节 BOT模式在中国的发展概况
第十四章 中国节能环保产业投资分析
第一节 中国节能环保行业投资资金来源
第二节 节能环保企业外源式融资途径分析
第二节 行业融资概况
第三节 投资机会
第四节 投资风险
一、宏观经济风险
二、行业政策风险
三、市场竞争风险
四、项目投资风险
第五节 投资策略
第十五章 2021-2027年对节能环保产业的发展前景及趋势分析
第一节 2021-2027年中国节能环保产业发展预测
一、节能环保产业投资规模预测分析
二、节能环保产业产值规模预测分析
三、中国节能环保行业预测分析
四、中国垃圾发电行业预测分析
第二节 2021-2027年节能环保产业发展趋势分析
第三节 2021-2027年节能环保产业新兴市场前景展望
第十六章 中国节能环保产业政策法规分析
第一节 中国节能环保产业政策背景
一、节能环保产业政策法规的重要性
二、环境保护法律法规体系综述
三、中国环境保护的财税政策透析
第二节 2021年中国节能环保产业政策法规动态
第三节 “十四五”中国节能环保规划分析
第四节 政策对节能环保产业的影响分析
第五节 采取有效政策的建议与对策
拔打普华有策全国统一客户服务热线:01089218002,24小时值班热线杜经理:13911702652(微信同号),张老师:18610339331
点击“在线订购”进行报告订购,我们的客服人员将在24小时内与您取得联系
发送邮件到puhua_policy@126.com;或13911702652@139.com,我们的客服人员会在24小时内与您取得联系
您可直接下载“订购协议”,或电话、微信致电我公司工作人员,由我公司工作人员以邮件或微信给您“订购协议”;扫描件或快递原件盖章版
户名:北京普华有策信息咨询有限公司
开户银行:中国农业银行股份有限公司北京复兴路支行
账号:1121 0301 0400 11817
任何客户订购普华有策产品,公司都将出具全额的正规增值税发票。发票我们将以快递形式及时送达。