公司客服:010-89218002
杜经理:13911702652(微信同号)
张老师:18610339331
蓝宝石衬底材料行业:应用拓展、技术革新与市场竞争
1、蓝宝石衬底材料行业概况
蓝宝石衬底材料是半导体产业链中的关键基础材料,凭借高硬度、高热导率、优异的化学稳定性和透光性,广泛应用于LED行业、消费电子(如智能手机屏幕、摄像头窗口)、太阳能电池、光通信及生物医学等领域。从供给端来看,随着长晶及加工的技术和工艺进步,蓝宝石尺寸不断扩大并规模化生产,技术进步和规模化生产使得蓝宝石材料的成本持续下降,持续降本也有望给蓝宝石带来新的应用市场。
从中远期发展来看,蓝宝石行业仍将以LED行业为主,并随着LED行业应用的增加而持续扩大需求,随着科技不断发展,蓝宝石材料的应用领域还会不断扩大,如军用装备、医用设备、航空航天用精密仪器、新能源领域等。非LED方面应用领域的增加也将成为蓝宝石材料的重要市场增长点。
2、蓝宝石衬底材料行业产业链
蓝宝石衬底材料行业产业链涵盖上游原材料(高纯氧化铝、钨钼等)与设备(晶体生长炉、切割研磨抛光设备等)供应、中游蓝宝石晶体生长和加工、下游应用于LED芯片制造(照明/显示屏等)、消费电子(智能手表盖板等)及光学晶片、半导体照明、红外军事装置等领域。
蓝宝石衬底材料行业产业链结构图

资料来源:普华有策
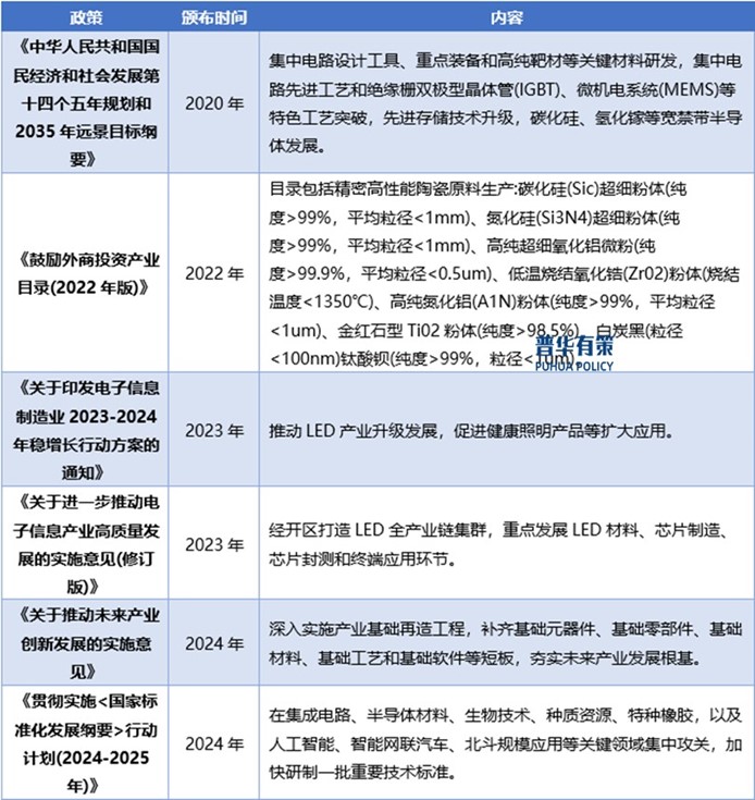
3、主要政策
中国政府对蓝宝石衬底材料行业的发展给予了高度重视,出台了一系列政策支持行业技术创新和产业升级。近年来,政府通过财政补贴、税收优惠、研发投入等方式鼓励企业加大研发力度,提高自主创新能力。同时,政府还积极推动产业链上下游合作,促进产业协同发展。
市场监督管理总局完善法规、强化监管,打击侵权,营造公平竞争环境,推动企业注重质量与知识产权。国家及地方通过产业基金、税收优惠、研发补贴、土地厂房租赁补贴等,减轻企业负担,助力其发展。在环保政策驱动下,企业改进工艺,践行绿色生产,加之政策支持设备国产化,推动产业供应链自主可控,实现产业升级。
主要法律法规及政策

资料来源:普华有策
4、蓝宝石衬底材料技术发展趋势
(1)蓝宝石衬底材料技术发展呈现三大趋势:在晶体生长领域,通过优化单晶生长工艺,加快生长速率并提升晶体品质;加工技术层面,对切割、抛光、镀膜等工艺进行创新,以此改善产品表面质量与光学性能;材料改性方面,则着重研发掺杂、涂层等技术,从而增强材料的导电性、热稳定性与抗辐射能力。
(2)科技发展推动蓝宝石衬底材料技术向高性能、低成本迈进。改进晶体生长技术实现大尺寸高品质晶体生长,满足高端应用需求;加工技术创新则降低成本、提高生产效率。
(3)未来,跨学科融合将成为蓝宝石衬底材料技术发展新趋势,材料科学、光学、电子学等多学科交叉助力开发新功能材料。随着新兴产业崛起,应用领域拓展、性能要求多样化,技术创新将成为行业发展核心动力。
5、蓝宝石衬底材料行业竞争格局
目前中国蓝宝石衬底材料行业竞争呈多元化、国际化趋势,国内企业通过技术创新缩小与国际巨头差距,市场竞争激烈,同时Corning、Rohm and Haas等国际企业入局加剧竞争;企业竞争策略聚焦产品性能、价格、渠道及品牌,以高性能低成本产品为核心,同时通过加强渠道建设、提升品牌知名度扩大份额,技术创新(晶体生长、加工工艺、材料改性等)成关键竞争力。
行业内主要企业有华灿光电、晶盛机电、水晶光电、晶安光电、中图科技、蓝晶科技等。
行业内部分企业介绍

资料来源:普华有策
《2025-2031年蓝宝石衬底材料行业市场调研及发展趋势预测报告》涵盖行业全球及中国发展概况、供需数据、市场规模,产业政策/规划、相关技术/专利、竞争格局、上游原料情况、下游主要应用市场需求规模及前景、区域结构、市场集中度、重点企业/玩家,企业占有率、行业特征、驱动因素、市场前景预测,投资策略、主要壁垒构成、相关风险等内容。同时北京普华有策信息咨询有限公司还提供市场专项调研项目、产业研究报告、产业链咨询、项目可行性研究报告、专精特新小巨人认证、市场占有率报告、十五五规划、项目后评价报告、BP商业计划书、产业图谱、产业规划、蓝白皮书、国家级制造业单项冠军企业认证、IPO募投可研、IPO工作底稿咨询等服务。(PHPOLICY:GYF)
目录
第一章 蓝宝石衬底材料行业相关概述
第一节 蓝宝石衬底材料行业定义及分类
一、行业定义
二、行业特性及在国民经济中的地位及影响
第二节 蓝宝石衬底材料行业特点及模式
一、蓝宝石衬底材料行业发展特征
二、蓝宝石衬底材料行业经营模式
第三节 蓝宝石衬底材料行业产业链分析
一、产业链结构
二、蓝宝石衬底材料行业主要上游2020-2024年供给规模分析
三、蓝宝石衬底材料行业主要上游2020-2024年价格分析
四、蓝宝石衬底材料行业主要上游2025-2031年发展趋势分析
五、蓝宝石衬底材料行业主要下游2020-2024年发展概况分析
六、蓝宝石衬底材料行业主要下游2025-2031年发展趋势分析
第二章 蓝宝石衬底材料行业全球发展分析
第一节 全球蓝宝石衬底材料市场总体情况分析
一、全球蓝宝石衬底材料行业的发展特点
二、全球蓝宝石衬底材料市场结构
三、全球蓝宝石衬底材料行业市场规模分析
四、全球蓝宝石衬底材料行业竞争格局
五、全球蓝宝石衬底材料市场区域分布
六、全球蓝宝石衬底材料行业市场规模预测
第二节 全球主要国家(地区)市场分析
一、欧洲
1、欧洲蓝宝石衬底材料行业市场规模
2、欧洲蓝宝石衬底材料市场结构
3、2025-2031年欧洲蓝宝石衬底材料行业发展前景预测
二、北美
1、北美蓝宝石衬底材料行业市场规模
2、北美蓝宝石衬底材料市场结构
3、2025-2031年北美蓝宝石衬底材料行业发展前景预测
三、日韩
1、日韩蓝宝石衬底材料行业市场规模
2、日韩蓝宝石衬底材料市场结构
3、2025-2031年日韩蓝宝石衬底材料行业发展前景预测
四、其他
第三章 《国民经济行业分类与代码》中蓝宝石衬底材料所属行业2025-2031年规划概述
第一节 2020-2024年所属行业发展回顾
一、2020-2024年所属行业运行情况
二、2020-2024年所属行业发展特点
三、2020-2024年所属行业发展成就
第二节 蓝宝石衬底材料行业所属行业2025-2031年规划解读
一、2025-2031年规划的总体战略布局
二、2025-2031年规划对经济发展的影响
三、2025-2031年规划的主要目标
第四章 2025-2031年行业发展环境分析
第一节 2025-2031年世界经济发展趋势
第二节 2025-2031年我国经济面临的形势
第三节 2025-2031年我国对外经济贸易预测
第四节2025-2031年行业技术环境分析
一、行业相关技术
二、行业专利情况
1、中国蓝宝石衬底材料专利申请
2、中国蓝宝石衬底材料专利公开
3、中国蓝宝石衬底材料热门申请人
4、中国蓝宝石衬底材料热门技术
第五节2025-2031年行业社会环境分析
第五章 普华有策对蓝宝石衬底材料行业总体发展状况
第一节 蓝宝石衬底材料行业特性分析
第二节 蓝宝石衬底材料产业特征与行业重要性
第三节 2020-2024年蓝宝石衬底材料行业发展分析
一、2020-2024年蓝宝石衬底材料行业发展态势分析
二、2020-2024年蓝宝石衬底材料行业发展特点分析
三、2025-2031年区域产业布局与产业转移
第四节 2020-2024年蓝宝石衬底材料行业规模情况分析
一、行业单位规模情况分析
二、行业人员规模状况分析
三、行业资产规模状况分析
四、行业市场规模状况分析
第五节 2020-2024年蓝宝石衬底材料行业财务能力分析与2025-2031年预测
一、行业盈利能力分析与预测
二、行业偿债能力分析与预测
三、行业营运能力分析与预测
四、行业发展能力分析与预测
第六章 POLICY对2025-2031年我国蓝宝石衬底材料市场供需形势分析
第一节 我国蓝宝石衬底材料市场供需分析
一、2020-2024年我国蓝宝石衬底材料行业供给情况
二、2020-2024年我国蓝宝石衬底材料行业需求情况
1、蓝宝石衬底材料行业需求市场
2、蓝宝石衬底材料行业客户结构
3、蓝宝石衬底材料行业区域需求结构
三、2020-2024年我国蓝宝石衬底材料行业供需平衡分析
第二节 蓝宝石衬底材料产品市场应用及需求预测
一、蓝宝石衬底材料产品应用市场总体需求分析
1、蓝宝石衬底材料产品应用市场需求特征
2、蓝宝石衬底材料产品应用市场需求总规模
二、2025-2031年蓝宝石衬底材料行业领域需求量预测
1、2025-2031年蓝宝石衬底材料行业领域需求产品功能预测
2、2025-2031年蓝宝石衬底材料行业领域需求产品市场格局预测
第七章 我国蓝宝石衬底材料行业运行分析
第一节 我国蓝宝石衬底材料行业发展状况分析
一、我国蓝宝石衬底材料行业发展阶段
二、我国蓝宝石衬底材料行业发展总体概况
第二节 2020-2024年蓝宝石衬底材料行业发展现状
一、2020-2024年我国蓝宝石衬底材料行业市场规模(增速)
二、2020-2024年我国蓝宝石衬底材料行业发展分析
三、2020-2024年中国蓝宝石衬底材料企业发展分析
第三节 2020-2024年蓝宝石衬底材料市场情况分析
一、2020-2024年中国蓝宝石衬底材料市场总体概况
二、2020-2024年中国蓝宝石衬底材料市场发展分析
第四节 我国蓝宝石衬底材料市场价格走势分析
一、蓝宝石衬底材料市场定价机制组成
二、蓝宝石衬底材料市场价格影响因素
三、2020-2024年蓝宝石衬底材料价格走势分析
四、2025-2031年蓝宝石衬底材料价格走势预测
第八章 POLICY对中国蓝宝石衬底材料市场规模分析
第一节 2020-2024年中国蓝宝石衬底材料市场规模分析
第二节 2020-2024年我国蓝宝石衬底材料区域结构分析
第三节 2020-2024年中国蓝宝石衬底材料区域市场规模
一、2020-2024年东北地区市场规模分析
二、2020-2024年华北地区市场规模分析
三、2020-2024年华东地区市场规模分析
四、2020-2024年华中地区市场规模分析
五、2020-2024年华南地区市场规模分析
六、2020-2024年西部地区市场规模分析
第四节 2025-2031年中国蓝宝石衬底材料区域市场前景预测
一、2025-2031年东北地区市场前景预测
二、2025-2031年华北地区市场前景预测
三、2025-2031年华东地区市场前景预测
四、2025-2031年华中地区市场前景预测
五、2025-2031年华南地区市场前景预测
六、2025-2031年西部地区市场前景预测
第九章 普●华●有●策对2025-2031年蓝宝石衬底材料行业产业结构调整分析
第一节 蓝宝石衬底材料产业结构分析
一、市场细分充分程度分析
二、下游应用领域需求结构占比
三、领先应用领域的结构分析(所有制结构)
第二节 产业价值链条的结构分析及产业链条的整体竞争优势分析
一、产业价值链条的构成
二、产业链条的竞争优势与劣势分析
第十章 蓝宝石衬底材料行业竞争力优势分析
第一节 蓝宝石衬底材料行业竞争力优势分析
一、行业整体竞争力评价
二、行业竞争力评价结果分析
三、竞争优势评价及构建建议
第二节 中国蓝宝石衬底材料行业竞争力剖析
第三节 蓝宝石衬底材料行业SWOT分析
一、蓝宝石衬底材料行业优势分析
二、蓝宝石衬底材料行业劣势分析
三、蓝宝石衬底材料行业机会分析
四、蓝宝石衬底材料行业威胁分析
第十一章 2025-2031年蓝宝石衬底材料行业市场竞争策略分析
第一节 行业总体市场竞争状况分析
一、蓝宝石衬底材料行业竞争结构分析
1、现有企业间竞争
2、潜在进入者分析
3、替代品威胁分析
4、供应商议价能力
5、客户议价能力
6、竞争结构特点总结
二、蓝宝石衬底材料行业企业间竞争格局分析
1、不同规模企业竞争格局
2、不同所有制企业竞争格局
3、不同区域企业竞争格局
三、蓝宝石衬底材料行业集中度分析
1、市场集中度分析
2、企业集中度分析
3、区域集中度分析
第二节 中国蓝宝石衬底材料行业竞争格局综述
一、蓝宝石衬底材料行业竞争概况
二、重点企业市场占有率分析
三、蓝宝石衬底材料行业主要企业竞争力分析
1、重点企业资产总计对比分析
2、重点企业从业人员对比分析
3、重点企业营业收入对比分析
4、重点企业利润总额对比分析
5、重点企业负债总额对比分析
第三节 2020-2024年蓝宝石衬底材料行业竞争格局分析
一、国内主要蓝宝石衬底材料企业动向
二、国内蓝宝石衬底材料企业拟在建项目分析
三、我国蓝宝石衬底材料市场集中度分析
第四节 蓝宝石衬底材料企业竞争策略分析
一、提高蓝宝石衬底材料企业竞争力的策略
二、影响蓝宝石衬底材料企业核心竞争力的因素及提升途径
第十二章 普华有策对行业重点企业发展形势分析
第一节 企业一
一、企业概况及蓝宝石衬底材料产品介绍
二、企业核心竞争力分析
三、企业主要利润指标分析
四、2020-2024年主要经营数据指标
五、企业发展战略规划
第二节 企业二
一、企业概况及蓝宝石衬底材料产品介绍
二、企业核心竞争力分析
三、企业主要利润指标分析
四、2020-2024年主要经营数据指标
五、企业发展战略规划
第三节 企业三
一、企业概况及蓝宝石衬底材料产品介绍
二、企业核心竞争力分析
三、企业主要利润指标分析
四、2020-2024年主要经营数据指标
五、企业发展战略规划
第四节 企业四
一、企业概况及蓝宝石衬底材料产品介绍
二、企业核心竞争力分析
三、企业主要利润指标分析
四、2020-2024年主要经营数据指标
五、企业发展战略规划
第五节 企业五
一、企业概况及蓝宝石衬底材料产品介绍
二、企业核心竞争力分析
三、企业主要利润指标分析
四、2020-2024年主要经营数据指标
五、企业发展战略规划
第十三章 普●华●有●策对2025-2031年蓝宝石衬底材料行业投资前景展望
第一节 蓝宝石衬底材料行业2025-2031年投资机会分析
一、蓝宝石衬底材料行业典型项目分析
二、可以投资的蓝宝石衬底材料模式
三、2025-2031年蓝宝石衬底材料投资机会
第二节 2025-2031年蓝宝石衬底材料行业发展预测分析
一、产业集中度趋势分析
二、2025-2031年行业发展趋势
三、2025-2031年蓝宝石衬底材料行业技术开发方向
四、总体行业2025-2031年整体规划及预测
第三节 2025-2031年规划将为蓝宝石衬底材料行业找到新的增长点
第十四章 普●华●有●策对 2025-2031年蓝宝石衬底材料行业发展趋势及投资风险分析
第一节 2020-2024年蓝宝石衬底材料存在的问题
第二节 2025-2031年发展预测分析
一、2025-2031年蓝宝石衬底材料发展方向分析
二、2025-2031年蓝宝石衬底材料行业发展规模预测
三、2025-2031年蓝宝石衬底材料行业发展趋势预测
四、2025-2031年蓝宝石衬底材料行业发展重点
第三节 2025-2031年行业进入壁垒分析
一、技术壁垒分析
二、资金壁垒分析
三、政策壁垒分析
四、其他壁垒分析
第四节 2025-2031年蓝宝石衬底材料行业投资风险分析
一、竞争风险分析
二、原材料风险分析
三、人才风险分析
四、技术风险分析
五、其他风险分析
拔打普华有策全国统一客户服务热线:01089218002,24小时值班热线杜经理:13911702652(微信同号),张老师:18610339331
点击“在线订购”进行报告订购,我们的客服人员将在24小时内与您取得联系
发送邮件到puhua_policy@126.com;或13911702652@139.com,我们的客服人员会在24小时内与您取得联系
您可直接下载“订购协议”,或电话、微信致电我公司工作人员,由我公司工作人员以邮件或微信给您“订购协议”;扫描件或快递原件盖章版
户名:北京普华有策信息咨询有限公司
开户银行:中国农业银行股份有限公司北京复兴路支行
账号:1121 0301 0400 11817
任何客户订购普华有策产品,公司都将出具全额的正规增值税发票。发票我们将以快递形式及时送达。