公司客服:010-89218002
杜经理:13911702652(微信同号)
张老师:18610339331
全球高温超导材料市场规模预计到2030年将超百亿,并开辟新市场。
1、超导材料行业概况
超导现象是某些物质在特定条件下,电阻降至零的现象,分为低温和高温两类材料。低温超导材料如NbTi和Nb3Sn,广泛用于磁共振成像等领域,但由于低温要求和氦气资源有限,应用受限。高温超导材料在液氮温度下工作,成本较低,具有更高的磁场强度,适用于更广泛的应用。尽管高温超导材料的制备较复杂,尚未大规模产业化,但未来有更广泛的应用前景。
高温超导材料和低温超导材料特性对比情况

资料来源:普华有策
2、高温超导材料行业概况
高温超导材料主要包括第一代(铋锶钙铜氧BSCCO)、第二代(稀土钡铜氧REBCO)、二硼化镁和铁基超导材料等。第一代材料性能较低、成本高,适用于大规模产业化的性价比不高;二硼化镁材料临界温度低,应用受限,全球仅有少数厂商生产;铁基超导材料尚处于实验室阶段。
第二代高温超导带材基于REBCO,具有高临界温度、高载流能力、高临界场强、较高的力学强度以及较低成本等优势,是目前综合性能最优、应用最广泛的高温超导材料。自1986年发现后,国外主导了技术研发。自2010年起,中国加大投入,逐步赶超,推动超导电力、核聚变等领域的产业化进程加速。
2024年高温超导材料应用领域市场份额

资料来源:普华有策
第二代高温超导带材在高温超导磁体应用方面前景广阔。与常规磁体相比,超导磁体体积小、重量轻,且几乎无焦耳热损耗,能够产生高电流,从而提供高场强、高稳定性和高均匀性的磁场。其高磁场强度超越传统低温超导磁体,逐渐进入如可控核聚变等高场应用领域。
2024年全球高温超导材料市场规模为7.9亿元,同比增长77.3%,预计2030年市场将超百亿规模,达到105.0亿元,2024至2030年间的复合增长率为53.9%。
2024-2030年全球高温超导材料市场规模及增长率

资料来源:普华有策
3、高温超导材料行业在产业链中的地位及作用
高温超导材料处于产业链中游,连接上游矿产资源和下游应用领域,支撑能源电力、高端制造等行业的升级。上游资源如稀土、银、铜、镍等直接影响行业发展。下游应用主要在电力(超导电缆、电机、储能等)和高场(可控核聚变、大科学装置、医疗等)。随着技术进步,超导材料将在更多领域替代传统材料,推动产业价值提升。
高温超导材料产业链

资料来源:普华有策
4、高温超导材料具体应用及市场情况
(1)可控核聚变装置
核聚变是通过高温高压条件下将轻原子核(如氘和氚)聚合为重原子核,释放出巨大的能量。核聚变的优势包括:能量密度高、原材料丰富、安全性好、环保无污染。实现核聚变需要高温、适当密度和能量约束,当前技术主要有引力约束、惯性约束和磁约束,其中磁约束被认为最有潜力。托卡马克是磁约束的代表技术,其发展经历了从普通导体线圈到超导线圈的迭代,推动了核聚变技术的进步。
目前,全球已有45家商业化核聚变公司,吸引了大量投资。我国在核聚变研究领域也取得了显著进展,多个项目和公司致力于技术突破和产业化,预计2030-2035年全球可控核聚变装置市场规模将达到2.26万亿元。
2024-2030年全球可控核聚变装置用高温超导材料市场规模及预测(亿元)

资料来源:普华有策
(2)超导电缆
第二代高温超导带材制成的超导电缆相比传统电缆,具有以下优势:
1)高输电容量:超导电缆的输电容量是传统电缆的数倍,尤其在直流输电中,无交流损耗,容量可达到传统电缆的10倍。
2)节省成本与空间:低压传输减少了变压器建设成本,体积小,节省地下管廊空间,施工与维护成本远低于传统电缆。
3)低损耗与环保:超导电缆几乎没有电阻,能有效减少能量损耗,提升传输效率,符合节能环保要求。
4)扩展应用场景:适用于密集城市地区的电力增容,及峡谷等地形复杂区域的电力输送。
全球多个国家已开始实施超导电缆项目,如美国、欧洲、韩国等,推动其在电力网络及轨道交通中的应用。我国也在超导电缆技术研究和产业化上取得突破,已在深圳和上海成功试点。
全球超导电缆项目的安全性和稳定性逐步得到验证。2024年,高温超导材料市场规模接近1亿元,随着示范项目和工程启动,预计2030年市场规模将达到19.9亿元,年复合增长率为67.5%。
2024-2030年全球超导电缆用高温超导材料市场规模及预测(亿元)

资料来源:普华有策
(3)超导磁控单晶炉
直拉单晶炉广泛用于光伏和半导体行业,但传统技术面临瓶颈。超导磁控技术通过引入磁场,抑制热对流、降低氧含量,提高硅棒质量和产能。该技术已成为生产大尺寸单晶硅的主要设备,特别是N型电池领域。2025年,超导磁控单晶炉技术达到国际领先水平,硅片含氧量可稳定控制在5ppma以下,生产效率提升12%。高温超导磁控炉具有更广的温区和更低失超风险,推动光伏与半导体产业发展,市场进入设备换代期。2024年全球用于超导磁控单晶炉的高温超导材料规模为0.6亿元,预计2030年将增长至9.7亿元,2024至2030年间的复合增长率为60.2%。
2024-2030年全球超导磁控单晶炉用高温超导材料市场规模及预测(亿元)

资料来源:普华有策
(4)超导感应加热装置
超导感应加热通过超导磁体在气隙中产生强磁场,使金属工件切割磁力线产生涡流并产生焦耳热,进行热处理。它能替代传统的天然气加热、电磁感应加热等技术,广泛应用于金属加工、熔炼及半导体熔融等领域。相比天然气加热,超导感应加热具有加热均匀、能效高、适应性强等优点,电热转换效率可提高到80%以上,显著节能降本、减少碳排放。
超导感应加热与传统加热对比

资料来源:普华有策
2008年,德国齐内吉电力公司开发了首台超导感应加热装置,投入维斯拉卢铝业公司使用。2023年,联创超导研制的兆瓦级装置在黑龙江中铝集团投入使用,实现500公斤铝锭10分钟加热至403℃,能效提升50%,碳排放减少50%以上。2024年,发布超导感应加热国家标准,推动其在铝型材及金属热加工领域的应用。尽管技术尚在积累经验阶段,未来预计将广泛应用于高端金属型材加工,节能降耗,成为传统设备替代品。预计到2030年,市场规模将增长至3亿元。
2024-2030年全球超导感应加热装置用高温超导材料市场规模及预测(亿元)

资料来源:普华有策
(5)其他应用场景
高温超导材料在多个领域展现了广泛的应用前景。它在超导电机、粒子加速器、磁共振成像(MRI)以及超导磁悬浮等技术中的应用正在逐步拓展。超导电机通过替代传统的绕组或永磁体,实现高效能、低能耗,适用于风力发电、船舶和航空等大功率领域。医用加速器则利用高温超导磁体进行癌症治疗,具有体积小、重量轻等优势。MRI设备的磁场强度正在不断提高,以提升疾病诊断的精度,而高温超导材料为这一发展提供了新的可能。高温超导磁悬浮技术也在交通领域有着显著的突破,尤其是在高速磁悬浮列车的应用上。
5、高温超导材料行业未来发展趋势
(1)应用技术发展提高产品渗透率
高温超导材料凭借其独特的物理性质和高附加值,展现出巨大的市场潜力,尤其在强电和高场应用领域。其发展不仅促进科技创新和产业链融合,还为解决能源和科技难题提供新思路。高温超导材料在可控核聚变、超导电力、大科学装置等领域具有不可替代的作用,同时也推动光伏、半导体、磁共振成像等产业的升级。随着技术进步和需求增长,预计其在现有领域的应用将进一步增加,并开辟新市场。
(2)产能扩张,性能提升,价格下降
近年来,高温超导材料市场需求增长,受可控核聚变等领域推动,国内外生产商积极扩产,产能扩张成为行业趋势。随着规模效应和技术进步,生产工艺成熟,效率提高,产品价格降低,更适应商业化应用。同时,下游应用加速发展,提升了对产品性能的要求,生产商不断优化电流、长度等核心参数,并开发定制化指标,以提升适配性和竞争力。
(3)国际竞争加剧,全产业链国产化发展
在核聚变、传统产业升级和双碳政策等驱动下,各国加速布局高温超导产业,国际竞争日益激烈。我国通过重大科技项目在超导材料、磁体和核聚变工程等方面取得领先,提升产业链话语权,并有望推动行业格局重构。然而,我国在部分原材料和零部件上仍有进口依赖,保障高温超导产业链的供应安全至关重要,推动全产业链国产化是行业趋势。
6、高温超导材料行业面临的机遇与风险
高温超导材料行业面临的机遇与风险

资料来源:普华有策
7、高温超导材料行业进入壁垒
(1)技术壁垒
高温超导材料行业是能源、电力、医疗和交通发展的关键技术领域,具有较高的技术壁垒。研发涉及超导机制、材料合成、薄膜制备等多个环节,技术工艺直接影响产品性能。企业需不断进行理论研究、材料设计和工艺优化,因此该行业核心技术复杂,攻关难度大,构成新进入者的主要壁垒。
(2)人才壁垒
高温超导材料行业是技术密集型领域,涉及超导机制、材料合成、薄膜制备等多个环节,技术复杂,攻关难度大。企业需要持续研发和创新,解决技术突破。行业还需吸引和培养跨学科的高端人才,同时要求操作人员具备高技能,尤其在大规模生产中。新进入者难以短期组建高水平团队,形成较高的人才壁垒。
(3)供应链壁垒
高温超导材料生产工艺复杂,原材料和设备种类繁多,产业化处于初期,供应商有限。企业在选择供应商时需综合考虑产品规格、质量、工艺匹配、定制化能力、供应稳定性和规模等因素,并进行较长时间的验证。部分装备和核心原材料依赖进口或自研,新进入者需整合国内供应商突破进口限制,克服高供应链壁垒。
(4)客户认证壁垒
高温超导材料行业的客户主要为中大型企业或科研单位,认证过程复杂严格。下游客户(如可控核聚变、超导电力、大科学装置等)对材料性能、安全性和稳定性要求高,企业需经过长周期、高标准的验证程序。由于行业技术门槛高,客户偏向长期合作稳定供应商,新进入者需投入大量时间和资源,形成较高的客户认证壁垒。
(5)资金壁垒
高温超导材料行业资金密集,新进入者需具备强大资金支持研发、工艺优化和产能建设。随着下游应用和技术升级,企业需持续投资规模化生产装备和技术创新,保持充足资金储备,形成较高资金壁垒。
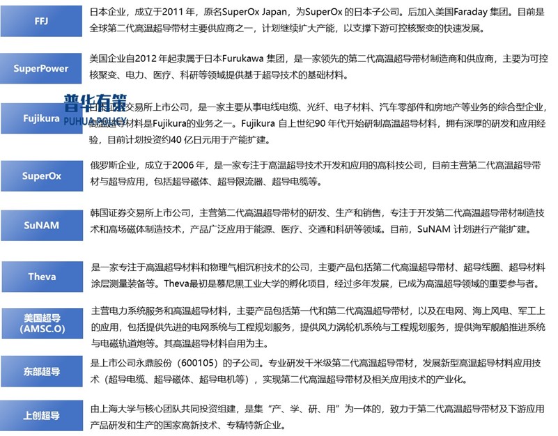
8、行业竞争格局
高温超导材料属于先进前沿新材料,技术门槛较高,目前全球能够批量供货的生产商较少,多数为国外企业,行业呈现集中度较高的竞争格局。在下游应用持续渗透的背景下,获得大批量、高质量的供给能力至关重要,行业内各主要生产商FFJ、SuperPower、SuNAM、东部超导等均积极投入到扩产计划中,也吸引了一批新进入者参与到研发与生产活动中。各生产商扩产意愿强烈,跨区域的竞争将逐渐显现,行业竞争逐渐走向交锋态势。
以供给能力进行划分,目前全球生产商大致可以分为三个梯队:第一梯队生产商有两家,分别为上海超导与FFJ,年产量已超过1,000公里(12mm宽);第二梯队生产商主要包括SuperPower、Fujikura、SuperOx、SuNAM、Theva、美国超导、东部超导和上创超导等,年产量数十至数百公里不等;第三梯队生产商主要包括MetOxTechnologies,Inc.、SupremaTapeS.R.L.、HighTemperatureSuperconductors,Inc.等公司,整体处于研发或样品供给阶段。
行业内主要企业情况如下:

资料来源:普华有策
《2025-2031年高温超导材料行业产业链细分产品调研及前景研究预测报告》,涵盖行业全球及中国发展概况、供需数据、市场规模,产业政策/规划、相关技术、竞争格局、上游原料情况、下游主要应用市场需求规模及前景、区域结构、市场集中度、重点企业/玩家,企业占有率、行业特征、驱动因素、市场前景预测,投资策略、主要壁垒构成、相关风险等内容。同时北京普华有策信息咨询有限公司还提供市场专项调研项目、产业研究报告、产业链咨询、项目可行性研究报告、专精特新小巨人认证、市场占有率报告、十五五规划、项目后评价报告、BP商业计划书、产业图谱、产业规划、蓝白皮书、国家级制造业单项冠军企业认证、IPO募投可研、IPO工作底稿咨询等服务。(PHPOLICY:MJ)
报告目录:
第一章2020-2024年中国高温超导材料行业产业链调研情况
第一节中国高温超导材料行业上下游产业链分析
一、产业链模型原理介绍
二、高温超导材料行业产业链结构图分析
第二节中国高温超导材料行业上游产业发展及前景预测
一、上游主要产品介绍
二、上游主要产业供给情况分析
三、2025-2031年上游主要产业供给预测分析
四、上游主要产业价格分析
五、2025-2031年主要上游产业价格预测分析
一、下游应用领域结构图
二、下游细分市场应用领域分析
1、A行业用高温超导材料市场分析
(1)行业发展现状
(2)需求规模
(3)需求前景预测
2、B行业用高温超导材料市场分析
(1)行业发展现状
(2)需求规模
(3)需求前景预测
3、C行业用高温超导材料市场分析
(1)行业发展现状
(2)需求规模
(3)需求前景预测
4、D行业用高温超导材料市场分析
(1)行业发展现状
(2)需求规模
(3)需求前景预测
5、E用高温超导材料市场分析
(1)行业发展现状
(2)需求规模
(3)需求前景预测
6、其他
第二章全球高温超导材料行业市场发展现状分析
第一节全球高温超导材料行业发展规模及现状分析
第三节亚洲高温超导材料行业地区市场分析
一、亚洲高温超导材料行业市场现状分析
二、亚洲高温超导材料行业市场规模分析
三、2025-2031年亚洲高温超导材料行业前景预测分析
第四节北美高温超导材料行业地区市场分析
一、北美高温超导材料行业市场现状分析
二、北美高温超导材料行业市场规模分析
三、2025-2031年北美高温超导材料行业前景预测分析
第五节欧洲高温超导材料行业地区市场分析
一、欧洲高温超导材料行业市场现状分析
二、欧洲高温超导材料行业市场规模分析
三、2025-2031年欧洲高温超导材料行业前景预测分析
第六节其他地区分析
第七节2025-2031年全球高温超导材料行业规模及趋势预测
第三章中国高温超导材料产业发展环境分析
第一节中国宏观经济环境分析及预测
一、国内经济发展分析
二、经济走势预测
第二节中国高温超导材料行业政策环境分析
一、行业监管体制分析
二、主要法律法规、政策及发展规划情况
三、国家政策对本行业发展影响分析
第三节中国高温超导材料产业社会环境发展分析
一、所属行业发展现状分析
二、高温超导材料产业社会环境发展分析
三、社会环境对行业的影响
第四节中国高温超导材料产业技术环境分析
一、行业技术现状及特点分析
二、行业技术发展趋势预测
第四章2020-2024年中国高温超导材料行业运行情况
第一节中国高温超导材料行业发展因素分析
一、高温超导材料行业有利因素分析
二、高温超导材料行业不利因素分析
第二节中国高温超导材料行业市场规模分析
第三节中国高温超导材料行业供应情况分析
第四节中国高温超导材料行业需求情况分析
第五节中国高温超导材料行业供需平衡分析
第六节中国高温超导材料行业发展趋势分析
第七节中国高温超导材料行业主要进入壁垒分析
第八节中国高温超导材料行业细分市场发展现状及前景
第五章中国高温超导材料行业运行数据监测
第一节中国高温超导材料行业总体规模分析
第二节中国高温超导材料行业产销与费用分析
一、行业产成品分析
二、行业销售收入分析
三、行业总资产负债率分析
四、行业利润规模分析
五、行业总产值分析
六、行业销售成本分析
七、行业销售费用分析
八、行业管理费用分析
九、行业财务费用分析
第三节中国高温超导材料行业财务指标分析
一、行业盈利能力分析
二、行业偿债能力分析
三、行业营运能力分析
四、行业发展能力分析
第六章2020-2024年中国高温超导材料市场格局分析
第一节中国高温超导材料行业集中度分析
一、中国高温超导材料行业市场集中度分析
二、中国高温超导材料行业区域集中度分析
第三节中国高温超导材料行业存在的问题及对策
第四节中外高温超导材料行业市场竞争力分析
第五节高温超导材料行业竞争格局分析
第七章中国高温超导材料行业价格走势分析
第一节高温超导材料行业价格影响因素分析
第二节2020-2024年中国高温超导材料行业价格现状分析
第三节2025-2031年中国高温超导材料行业价格走势预测
第八章2020-2024年中国高温超导材料行业区域市场现状分析
第一节中国高温超导材料行业区域市场规模分布
第二节中国华东地高温超导材料市场分析
一、华东地区概述
二、华东地区高温超导材料市场供需情况及规模分析
三、2025-2031年华东地区高温超导材料市场前景预测
第三节华中地区市场分析
一、华中地区概述
二、华中地区高温超导材料市场供需情况及规模分析
三、2025-2031年华中地区高温超导材料市场前景预测
第四节华南地区市场分析
一、华南地区概述
二、华南地区高温超导材料市场供需情况及规模分析
三、2025-2031年华南地区高温超导材料市场前景预测
第五节华北地区市场分析
一、华北地区概述
二、华北地区高温超导材料市场供需情况及规模分析
三、2025-2031年华北地区高温超导材料市场前景预测
第六节东北地区市场分析
一、东北地区概述
二、东北地区高温超导材料市场供需情况及规模分析
三、2025-2031年东北地区高温超导材料市场前景预测
第七节西北地区市场分析
一、西北地区概述
二、西北地区高温超导材料市场供需情况及规模分析
三、2025-2031年西北地区高温超导材料市场前景预测
第八节西南地区市场分析
一、西南地区概述
二、西南地区高温超导材料市场供需情况及规模分析
三、2025-2031年西南地区高温超导材料市场前景预测
第九章2020-2024年中国高温超导材料行业竞争情况
第一节中国高温超导材料行业竞争结构分析
一、现有企业间竞争
二、潜在进入者分析
三、替代品威胁分析
四、供应商议价能力
五、客户议价能力
第二节中国高温超导材料行业SWOT分析
一、行业优势分析
二、行业劣势分析
三、行业机会分析
四、行业威胁分析
第三节重点企业市场占有率分析
第十章2020-2024年高温超导材料行业重点企业分析
第一节企业A
一、企业概况
二、企业主营产品
三、企业主要经济指标情况
四、企业竞争优势分析
第二节企业B
一、企业概况
二、企业主营产品
三、企业主要经济指标情况
四、企业竞争优势分析
第三节企业C
一、企业概况
二、企业主营产品
三、企业主要经济指标情况
四、企业竞争优势分析
第四节企业D
一、企业概况
二、企业主营产品
三、企业主要经济指标情况
四、企业竞争优势分析
第五节企业E
一、企业概况
二、企业主营产品
三、企业主要经济指标情况
四、企业竞争优势分析
第十一章2025-2031年中国高温超导材料行业发展前景预测
第一节中国高温超导材料行业市场发展预测
一、中国高温超导材料行业市场规模预测
二、中国高温超导材料行业产值规模预测
三、中国高温超导材料行业供需情况预测
四、中国高温超导材料行业销售收入预测
五、中国高温超导材料行业投资增速预测
第二节中国高温超导材料行业盈利走势预测
一、中国高温超导材料行业毛利润预测
二、中国高温超导材料行业利润总额预测
第十二章2025-2031年中国高温超导材料行业投资建议
第一节、中国高温超导材料行业重点投资方向分析
第二节、中国高温超导材料行业重点投资区域分析
第三节、中国高温超导材料行业投资注意事项
第十三章2025-2031年高温超导材料行业投资机会与风险分析
第一节投资环境的分析与对策
第二节投资挑战及机遇分析
第三节行业投资风险分析
一、政策风险
二、经营风险
三、技术风险
四、竞争风险
五、其他风险
拔打普华有策全国统一客户服务热线:01089218002,24小时值班热线杜经理:13911702652(微信同号),张老师:18610339331
点击“在线订购”进行报告订购,我们的客服人员将在24小时内与您取得联系
发送邮件到puhua_policy@126.com;或13911702652@139.com,我们的客服人员会在24小时内与您取得联系
您可直接下载“订购协议”,或电话、微信致电我公司工作人员,由我公司工作人员以邮件或微信给您“订购协议”;扫描件或快递原件盖章版
户名:北京普华有策信息咨询有限公司
开户银行:中国农业银行股份有限公司北京复兴路支行
账号:1121 0301 0400 11817
任何客户订购普华有策产品,公司都将出具全额的正规增值税发票。发票我们将以快递形式及时送达。