公司客服:010-89218002
杜经理:13911702652(微信同号)
张老师:18610339331
政府政策支持促进我国半导体产业快速发展预计未来市场将持续扩大
1、半导体材料行业发展概况
(1)全球半导体材料行业市场概况
半导体材料是半导体产业的重要组成部分,主要分为晶圆制造材料和封测材料。自2015年至2024年,全球半导体材料市场规模自433亿美元增长至675亿美元,复合增长率为5.06%。
2020-2025年全球半导体材料市场规模(亿美元)

资料来源:普华有策
晶圆制造材料为半导体材料的重要组成部分,2024年全球晶圆制造材料市场规模为429亿美元。晶圆制造材料主要包含硅片、电子特气、掩膜版、光刻胶配套试剂、CMP抛光材料、工艺化学品等。半导体硅片为晶圆制造材料主要组成部分,占比为30%。
全球晶圆制造材料市场规模分种类占比(%)

资料来源:普华有策
(2)中国大陆半导体材料行业市场概况
2016年至2024年,中国大陆半导体材料市场规模由68.0亿美元增长至134.6亿美元,复合增长率为8.91%,高于全球增速。2020年中国大陆半导体材料市场规模已超过韩国,达到97.6亿美元,跃居全球第二。2024年,中国大陆半导体材料市场规模达134.6亿美元,同比增长2.85%。
2020-2025年中国大陆半导体材料市场规模

资料来源:普华有策
2、半导体硅片行业概况及产业链
半导体硅片是生产集成电路、分立器件、传感器等半导体产品的关键材料,是半导体产业链基础性的一环,其核心工艺包括晶体生长、加工工艺、外延工艺等,技术专业化程度颇高。半导体硅片的研发和生产过程较为复杂,涉及对近现代物理学、数学、化学以及计算机仿真/模拟等诸多学科的综合应用。
半导体硅片的下游客户主要是芯片制造企业,应用领域包括手机、物联网、汽车电子、人工智能等。硅元素因其丰富的储量和易于提取的特点,长期主导半导体材料市场。硅片由多晶硅制成,经过一系列工艺步骤,如滚磨、切割、研磨等。半导体级多晶硅的纯度最高,是制造硅片的主要原料。
半导体硅片产业链情况

资料来源:普华有策
3、半导体硅片主要种类情况
半导体硅片通常可以按照尺寸、工艺、掺杂剂种类、掺杂浓度进行分类。
(1)按半导体硅片的尺寸分类
常见的半导体硅片尺寸包括2英寸、3英寸、4英寸、6英寸、8英寸和12英寸。随着技术进步,硅片尺寸增大,12英寸硅片的有效使用面积是8英寸的2.5倍,降低了单位芯片成本。全球市场主流为8英寸和12英寸硅片,分别用于功率器件、存储器、MEMS及存储芯片、处理器。小尺寸硅片需求稳定,出货量保持平稳。2024年,12英寸和8英寸硅片占市场总份额96.84%,预计到2025年将进一步增长。
(2)按制造工艺分类
根据制造工艺分类,半导体硅片主要可以分为抛光片、外延片、退火片和SOI硅片,其中外延片、退火片和SOI硅片是对抛光片的延伸加工。
1)抛光片
单晶硅锭经过切割、研磨和抛光处理后得到抛光片,抛光片是单面或者双面被抛光成原子级平坦度的硅片。抛光片可直接用于制作存储芯片与功率器件等半导体器件,亦可作为外延片和SOI硅片的衬底材料使用。
2)外延片
抛光片经过外延生长工艺在抛光片表层生长出一层单晶硅(外延层)后制成,外延层能够在低阻衬底上形成高电阻层,并提供与衬底晶圆不同的物理特性,广泛应用于二极管、IGBT、低功耗数字与模拟集成电路机移动计算通讯芯片中。
3)退火片
将抛光片置于氢或氩气氛中,按照一定的程序进行升温、降温过程制得,可以消除氧对硅片电阻率影响,提高芯片良率,主要应用领域包括一般CMOS元件制造及DRAM制造。
4)SOI硅片
抛光片经过氧化、键合或离子注入等工艺处理后制成。通过在顶层硅和支撑衬底之间加入一层氧化物绝缘埋层,可以实现集成电路中元器件的介质隔离,大幅减少硅片的寄生电容以及漏电现象,并消除了闩锁效应,主要用于射频前端芯片、功率器件、传感器以及硅光子器件等。
(3)按掺杂剂种类分类
根据掺杂剂种类分类,半导体硅片可分为P型硅片和N型硅片。P型硅片的掺杂剂主要为硼(B),N型硅片的掺杂剂主要为磷(P)/红磷(P)/砷(As)/锑(Sb)。
(4)按掺杂浓度分类
根据掺杂浓度不同,可将半导体硅片分为轻掺硅片与重掺硅片。
4、全球半导体硅片行业市场概况
受半导体终端需求疲软和宏观经济的影响,2024年全球半导体硅片市场规模同比下降7.50%至115亿美元,但受新能源汽车、5G移动通信、人工智能等终端市场的驱动,半导体行业于2024年开始回暖,并逐渐向上游传导,预计2025年全球半导体硅片市场规模将实现同比增长。
2020-2024年全球半导体硅片市场规模(亿美元)

资料来源:普华有策
近年来,12英寸和8英寸硅片主导全球市场,预计2025年合计占比将达到96.29%。12英寸硅片的需求持续增长,预计2025年市场份额将达到77.42%。较大的硅片尺寸有助于降低芯片成本,但需要更高的工艺和设备投入。由于全球经济波动和消费需求放缓,8英寸硅片出货面积有所波动,但预计2025年将恢复增长。
2020-2025年全球半导体硅片出货面积(亿平方英尺)

资料来源:普华有策
半导体硅外延片是在抛光片基础上生长的单晶硅,广泛应用于对稳定性和高电压要求高的器件,如MOSFET、晶体管及CIS、PMIC等。随着新能源汽车、5G通信、物联网等行业发展,全球半导体硅外延片市场持续增长,2015至2022年市场规模从36.8亿美元增长至60.6亿美元,年均增长率为7.39%。
5、中国大陆半导体硅片行业市场概况
自2014年起,中国半导体硅片市场快速增长,2016至2023年从5亿美元增至17亿美元,年均增长19.10%。尽管2023年略有下滑,未来预计将超越全球增长速度,受益于芯片制造产能扩张及行业回暖。
2020-2025年中国大陆半导体硅片市场规模(亿美元)

资料来源:普华有策
全球半导体硅片市场由日本、德国、韩国、中国台湾等主导,中国大陆主要生产150mm及以下硅片,部分企业具备200mm生产能力。自2018年起,300mm硅片开始逐步投产,打破依赖进口局面。2015至2023年,硅外延片市场从65.4亿元增至112.5亿元,年均增长7.02%。随着5G、特高压、新能源车等行业发展,需求将持续增长,且中美贸易摩擦推动了进口替代和国产化进程。
2020-2025年中国大陆半导体硅外延片市场规模(亿元)

资料来源:普华有策
全球晶圆厂产能预计2024年达到3,149万片/月,同比增长6.39%;2025年增长至3,360万片/月,创历史新高。随着消费电子和AI需求激增,2025年第一季度产能利用率约84%,同比增长9个百分点,预计2025年第二季度起将持续增长,半导体硅片行业将保持景气。
6、行业发展情况和未来发展趋势
(1)全球及中国半导体市场规模将持续增长
全球半导体市场预计持续增长,5G、AI和新能源等技术推动下,销售额从2015年的3352亿美元增至2024年的6276亿美元,年均增长7.22%。中国大陆半导体产业也从2015年的982亿美元增至2024年的1822亿美元,年均增长7.11%。政府政策支持集成电路和先进半导体发展,预计未来市场将持续扩大。
(2)国产化趋势显著
近十年来,受生产要素成本和政策支持推动,国际半导体产能逐步向中国大陆转移,促进了我国半导体产业快速发展。2022年,中国大陆半导体市场占31.41%,为全球最大市场,预计随着产能和技术水平提升,市场占比将继续保持较高水平。
(3)外延片的市场需求进一步扩大
5G、智能汽车、AI和物联网等技术的发展提升了对高性能半导体器件的需求,推动了外延片需求增长。作为全球最大半导体终端市场,中国大陆对外延片需求快速增加。智能手机、数据中心和新能源汽车等下游应用加速了市场发展,预计未来需求将持续扩大。
(4)12英寸晶圆成为未来发展趋势
随着人工智能芯片、5G通信和高性能计算需求的增长,12英寸晶圆因其成本和性能优势,正成为半导体制造的核心。与8英寸晶圆相比,12英寸晶圆在先进制程中可显著降低单位芯片成本并提高晶圆利用率,尤其适用于7nm及以下工艺。全球12英寸晶圆产能持续扩张,预计2026年产能将达989万片/月,市场份额超过77%。
(5)AI领域保持较高景气度,GPU、HBM带来12英寸硅片增量需求
国内外厂商加速布局大模型,推动AI服务器需求增长。随着AI性能提升和大模型参数增加,对运算能力和硅片需求大幅增长。AI服务器配备高性能GPU和HBM堆栈,未来层数将增至12/16层,进一步提升12英寸硅片使用量,AI服务器对硅片需求为通用服务器的3.8倍。
7、进入行业的主要壁垒
行业壁垒

资料来源:普华有策
8、行业内的竞争格局及主要企业
由于半导体硅片行业具有技术难度高、研发周期长、资金投入大、客户认证周期长等特点,全球半导体硅片行业进入壁垒较高,行业集中度高。20世纪末全球硅片市场主要厂商超过25家,经过产业整合,到2006年逐渐形成由Shin-Etsu、SUMCO、SiltronicAG、SKSiltron以及环球晶圆五家厂商主导的寡头垄断格局,全球前五大硅片企业的市场份额在80%左右。由于起步晚,受制于先进工程技术缺失、工艺技术壁垒、专利及人才缺失、配套产业薄弱等,中国大陆公司目前所占国际市场份额较小,硅片国产化率较低,存在较大的市场发展空间。
行业内主要企业情况
(1)近年来,大尺寸半导体硅片市场主要由境外及中国台湾企业所主导,主要有Shin-Etsu、SUMCO、SiltronicAG、SKSiltron以及环球晶圆等,先进制程用300mm硅片主要由Shin-Etsu和SUMCO供应。
境外(包含中国台湾地区)主要企业

资料来源:普华有策
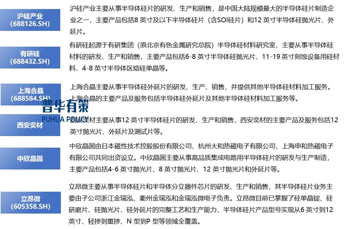
(2)由于大尺寸硅片生产的技术壁垒相对较高,需要长时间的技术积累,而中国大陆企业在该领域起步相对较晚,目前在国产替代的趋势下仍处于早期发展阶段。该领域主要中国大陆企业有沪硅产业、立昂微、有研硅、上海合晶、西安奕材、中欣晶圆等。
境内同行业公司

资料来源:普华有策
《2025-2031年半导体材料行业产业链细分产品调研及前景研究预测报告》,涵盖行业全球及中国发展概况、供需数据、市场规模,产业政策/规划、相关技术、竞争格局、上游原料情况、下游主要应用市场需求规模及前景、区域结构、市场集中度、重点企业/玩家,企业占有率、行业特征、驱动因素、市场前景预测,投资策略、主要壁垒构成、相关风险等内容。同时北京普华有策信息咨询有限公司还提供市场专项调研项目、产业研究报告、产业链咨询、项目可行性研究报告、专精特新小巨人认证、市场占有率报告、十五五规划、项目后评价报告、BP商业计划书、产业图谱、产业规划、蓝白皮书、国家级制造业单项冠军企业认证、IPO募投可研、IPO工作底稿咨询等服务。(PHPOLICY:MJ)
报告目录:
第一章2020-2024年中国半导体材料行业产业链调研情况
第一节中国半导体材料行业上下游产业链分析
一、产业链模型原理介绍
二、半导体材料行业产业链结构图分析
第二节中国半导体材料行业上游产业发展及前景预测
一、上游主要产品介绍
二、上游主要产业供给情况分析
三、2025-2031年上游主要产业供给预测分析
四、上游主要产业价格分析
五、2025-2031年主要上游产业价格预测分析
一、下游应用领域结构图
二、下游细分市场应用领域分析
1、A行业用半导体材料市场分析
(1)行业发展现状
(2)需求规模
(3)需求前景预测
2、B行业用半导体材料市场分析
(1)行业发展现状
(2)需求规模
(3)需求前景预测
3、C行业用半导体材料市场分析
(1)行业发展现状
(2)需求规模
(3)需求前景预测
4、D行业用半导体材料市场分析
(1)行业发展现状
(2)需求规模
(3)需求前景预测
5、E用半导体材料市场分析
(1)行业发展现状
(2)需求规模
(3)需求前景预测
6、其他
第二章全球半导体材料行业市场发展现状分析
第一节全球半导体材料行业发展规模及现状分析
第三节亚洲半导体材料行业地区市场分析
一、亚洲半导体材料行业市场现状分析
二、亚洲半导体材料行业市场规模分析
三、2025-2031年亚洲半导体材料行业前景预测分析
第四节北美半导体材料行业地区市场分析
一、北美半导体材料行业市场现状分析
二、北美半导体材料行业市场规模分析
三、2025-2031年北美半导体材料行业前景预测分析
第五节欧洲半导体材料行业地区市场分析
一、欧洲半导体材料行业市场现状分析
二、欧洲半导体材料行业市场规模分析
三、2025-2031年欧洲半导体材料行业前景预测分析
第六节其他地区分析
第七节2025-2031年全球半导体材料行业规模及趋势预测
第三章中国半导体材料产业发展环境分析
第一节中国宏观经济环境分析及预测
一、国内经济发展分析
二、经济走势预测
第二节中国半导体材料行业政策环境分析
一、行业监管体制分析
二、主要法律法规、政策及发展规划情况
三、国家政策对本行业发展影响分析
第三节中国半导体材料产业社会环境发展分析
一、所属行业发展现状分析
二、半导体材料产业社会环境发展分析
三、社会环境对行业的影响
第四节中国半导体材料产业技术环境分析
一、行业技术现状及特点分析
二、行业技术发展趋势预测
第四章2020-2024年中国半导体材料行业运行情况
第一节中国半导体材料行业发展因素分析
一、半导体材料行业有利因素分析
二、半导体材料行业不利因素分析
第二节中国半导体材料行业市场规模分析
第三节中国半导体材料行业供应情况分析
第四节中国半导体材料行业需求情况分析
第五节中国半导体材料行业供需平衡分析
第六节中国半导体材料行业发展趋势分析
第七节中国半导体材料行业主要进入壁垒分析
第八节中国半导体材料行业细分市场发展现状及前景
第五章中国半导体材料行业运行数据监测
第一节中国半导体材料行业总体规模分析
第二节中国半导体材料行业产销与费用分析
一、行业产成品分析
二、行业销售收入分析
三、行业总资产负债率分析
四、行业利润规模分析
五、行业总产值分析
六、行业销售成本分析
七、行业销售费用分析
八、行业管理费用分析
九、行业财务费用分析
第三节中国半导体材料行业财务指标分析
一、行业盈利能力分析
二、行业偿债能力分析
三、行业营运能力分析
四、行业发展能力分析
第六章2020-2024年中国半导体材料市场格局分析
第一节中国半导体材料行业集中度分析
一、中国半导体材料行业市场集中度分析
二、中国半导体材料行业区域集中度分析
第三节中国半导体材料行业存在的问题及对策
第四节中外半导体材料行业市场竞争力分析
第五节半导体材料行业竞争格局分析
第七章中国半导体材料行业价格走势分析
第一节半导体材料行业价格影响因素分析
第二节2020-2024年中国半导体材料行业价格现状分析
第三节2025-2031年中国半导体材料行业价格走势预测
第八章2020-2024年中国半导体材料行业区域市场现状分析
第一节中国半导体材料行业区域市场规模分布
第二节中国华东地半导体材料市场分析
一、华东地区概述
二、华东地区半导体材料市场供需情况及规模分析
三、2025-2031年华东地区半导体材料市场前景预测
第三节华中地区市场分析
一、华中地区概述
二、华中地区半导体材料市场供需情况及规模分析
三、2025-2031年华中地区半导体材料市场前景预测
第四节华南地区市场分析
一、华南地区概述
二、华南地区半导体材料市场供需情况及规模分析
三、2025-2031年华南地区半导体材料市场前景预测
第五节华北地区市场分析
一、华北地区概述
二、华北地区半导体材料市场供需情况及规模分析
三、2025-2031年华北地区半导体材料市场前景预测
第六节东北地区市场分析
一、东北地区概述
二、东北地区半导体材料市场供需情况及规模分析
三、2025-2031年东北地区半导体材料市场前景预测
第七节西北地区市场分析
一、西北地区概述
二、西北地区半导体材料市场供需情况及规模分析
三、2025-2031年西北地区半导体材料市场前景预测
第八节西南地区市场分析
一、西南地区概述
二、西南地区半导体材料市场供需情况及规模分析
三、2025-2031年西南地区半导体材料市场前景预测
第九章2020-2024年中国半导体材料行业竞争情况
第一节中国半导体材料行业竞争结构分析
一、现有企业间竞争
二、潜在进入者分析
三、替代品威胁分析
四、供应商议价能力
五、客户议价能力
第二节中国半导体材料行业SWOT分析
一、行业优势分析
二、行业劣势分析
三、行业机会分析
四、行业威胁分析
第三节重点企业市场占有率分析
第十章2020-2024年半导体材料行业重点企业分析
第一节企业A
一、企业概况
二、企业主营产品
三、企业主要经济指标情况
四、企业竞争优势分析
第二节企业B
一、企业概况
二、企业主营产品
三、企业主要经济指标情况
四、企业竞争优势分析
第三节企业C
一、企业概况
二、企业主营产品
三、企业主要经济指标情况
四、企业竞争优势分析
第四节企业D
一、企业概况
二、企业主营产品
三、企业主要经济指标情况
四、企业竞争优势分析
第五节企业E
一、企业概况
二、企业主营产品
三、企业主要经济指标情况
四、企业竞争优势分析
第十一章2025-2031年中国半导体材料行业发展前景预测
第一节中国半导体材料行业市场发展预测
一、中国半导体材料行业市场规模预测
二、中国半导体材料行业产值规模预测
三、中国半导体材料行业供需情况预测
四、中国半导体材料行业销售收入预测
五、中国半导体材料行业投资增速预测
第二节中国半导体材料行业盈利走势预测
一、中国半导体材料行业毛利润预测
二、中国半导体材料行业利润总额预测
第十二章2025-2031年中国半导体材料行业投资建议
第一节、中国半导体材料行业重点投资方向分析
第二节、中国半导体材料行业重点投资区域分析
第三节、中国半导体材料行业投资注意事项
第十三章2025-2031年半导体材料行业投资机会与风险分析
第一节投资环境的分析与对策
第二节投资挑战及机遇分析
第三节行业投资风险分析
一、政策风险
二、经营风险
三、技术风险
四、竞争风险
五、其他风险
拔打普华有策全国统一客户服务热线:01089218002,24小时值班热线杜经理:13911702652(微信同号),张老师:18610339331
点击“在线订购”进行报告订购,我们的客服人员将在24小时内与您取得联系
发送邮件到puhua_policy@126.com;或13911702652@139.com,我们的客服人员会在24小时内与您取得联系
您可直接下载“订购协议”,或电话、微信致电我公司工作人员,由我公司工作人员以邮件或微信给您“订购协议”;扫描件或快递原件盖章版
户名:北京普华有策信息咨询有限公司
开户银行:中国农业银行股份有限公司北京复兴路支行
账号:1121 0301 0400 11817
任何客户订购普华有策产品,公司都将出具全额的正规增值税发票。发票我们将以快递形式及时送达。