公司客服:010-89218002
杜经理:13911702652(微信同号)
张老师:18610339331
展望2025年:危化品水上运输行业产业链、主要政策及企业玩家
1、危化品水上运输行业概况
按照运输货物的性质不同,货物水上运输分为普通货物运输和危险货物运输,危险货物运输属于特种运输,行业门槛较高。为加强沿海省际散装液体危险货物船舶运输市场准入管理,促进水路运输安全绿色、健康有序发展,2019 年起,交通运输部根据沿海散装液体危险货物船舶运输市场供求关系状况,对新增沿海省际散装液体危险货物船舶运力实施运力宏观调控政策。
根据交通运输部数据,国内沿海化学品运输量从 2019 年的 3,200 万吨增长至 2023 年的 4,300万吨,复合增长率为 7.67%;国内沿海化学品船运力从 2019 年的 112.25 万载重吨增长至 2023 年的 149.2 万载重吨,复合增长率为 7.37%,市场供需基本保持平衡。
2、危化品水上运输行业产业链
危化品水上运输行业上游主要为船舶设计、制造厂商,燃油等大宗油品供应商,物料备件及其他物资供应商,行业下游为石化行业,主要服务于下游各大炼化企业、贸易商的液货危险品运输。
危化品水上运输行业产业链

资料来源:普华有策
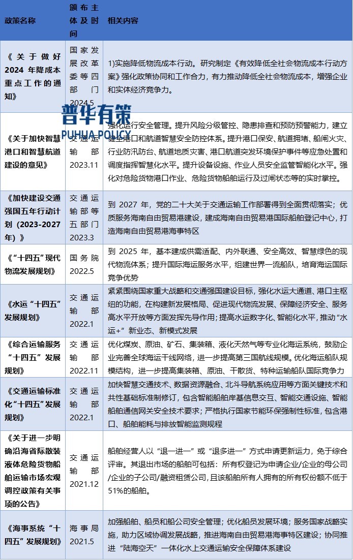
3、危化品水上运输行业主要政策
危化品水上运输行业主要政策

资料来源:普华有策
4、危化品水上运输行业企业玩家
(1)Stolt
Stolt成立于1959年,是一家专注于物流、分销和海产品养殖领域的长期投资者和管理者。 Stolt不仅拥有三个全球散装液体和化学品物流业务板块,思多而特集装罐事业部、思多而特化学品船事业部、思多而特码头储罐事业部,还投资运营思多而特渔场以及多个液化天然气项目。在化学品和其他散装液体的运输领域处于全球领先地位。子公司上海思多而特物流有限公司(SSL)专业从事中国境内液体运输的服务商。
(2)Odfjell
Odfjell成立于1914年,是化学品和其他特种散装液体海运和储存市场的全球领导者之一。2024年前三季度,Odfjell实现毛收入9.5亿美元,同比增加6.1%;租金收入为6.1亿美元,同比增长11.3%;毛利4.5亿美元,同比增长16.5%。
(3)MOL Chemical Tankers
MOL Chemical Tankers成立于 1972 年,是一家专业从事散装液体化学品、植物油和动物脂肪运输服务的船舶运营商。MOL在多个领域拥有广泛的业务,运营有873艘船舶,包括液化天然气运输、化学品运输、散货运输、汽车运输和邮轮业务。2023财年,MOL实现了147.98亿美元的收入,营业利润为9.38亿美元。
(4)兴通海运股份有限公司
主要从事国内沿海散装液体化学品、成品油的水上运输业务。经过多年的积累,公司已发展成为国内沿海散装液体化学品航运业的龙头企业,在细分市场占据领先地位。
(5)南京盛航海运股份有限公司
主要从事国际、国内沿海、长江中下游化学品、成品油水上运输业务,业务范围主要覆盖渤海湾、长三角、珠三角、北部湾等国内主要的化工基地,并不断向东南亚、东北亚拓展。
(6)深圳市海昌华海运股份有限公司
主要从事国内沿海及长江中下游、广东省内河成品油、化学品运输,及广东、福建、海南等口岸至中国香港、中国澳门航线的成品油运输。
(7)中远海运能源运输股份有限公司
主要业务包括国际和中国沿海原油及成品油运输,以及国际液化天然气运输。
(8)南京扬洋化工运贸有限公司
是招商局南京油运股份有限公司全资子公司,主要从事国际、国内化学品船舶运输业务。
(9)上海鼎衡航运科技有限公司
主要从事国际、国内水路运输。核心业务:专业从事国际国内精细液体化学品水上运输
(10)上海君正船务有限公司
君正船务主要从事国内水路运输、国内船舶管理业务、国际船舶运输、国际海运辅助等业务。
《2025-2031年危化品水上运输行业市场调研及发展趋势预测报告》涵盖行业近五年全球及中国发展概况、供需数据、市场规模,产业政策/规划、相关技术/专利、竞争格局、上游原料情况、下游主要应用市场需求规模及前景、区域结构、市场集中度、重点企业/玩家,企业占有率、行业特征、驱动因素、市场前景预测,投资策略、主要壁垒构成、相关风险等内容。同时北京普华有策信息咨询有限公司还提供市场专项调研项目、产业研究报告、产业链咨询、项目可行性研究报告、专精特新小巨人认证、市场占有率报告、十五五规划、项目后评价报告、BP商业计划书、产业图谱、产业规划、蓝白皮书、国家级制造业单项冠军企业认证、IPO募投可研、IPO工作底稿咨询等服务。
目录
第一章 危化品水上运输行业相关概述
第一节 危化品水上运输行业定义及分类
一、行业定义
二、行业特性及在国民经济中的地位及影响
第二节 危化品水上运输行业特点及模式
一、危化品水上运输行业发展特征
二、危化品水上运输行业经营模式
第三节 危化品水上运输行业产业链分析
一、产业链结构
二、危化品水上运输行业主要上游2020-2024年供给规模分析
三、危化品水上运输行业主要上游2020-2024年价格分析
四、危化品水上运输行业主要上游2025-2031年发展趋势分析
五、危化品水上运输行业主要下游2020-2024年发展概况分析
六、危化品水上运输行业主要下游2025-2031年发展趋势分析
第二章 危化品水上运输行业全球发展分析
第一节 全球危化品水上运输市场总体情况分析
一、全球危化品水上运输行业的发展特点
二、全球危化品水上运输市场结构
三、全球危化品水上运输行业市场规模分析
四、全球危化品水上运输行业竞争格局
五、全球危化品水上运输市场区域分布
六、全球危化品水上运输行业市场规模预测
第二节 全球主要国家(地区)市场分析
一、欧洲
1、欧洲危化品水上运输行业市场规模
2、欧洲危化品水上运输市场结构
3、2025-2031年欧洲危化品水上运输行业发展前景预测
二、北美
1、北美危化品水上运输行业市场规模
2、北美危化品水上运输市场结构
3、2025-2031年北美危化品水上运输行业发展前景预测
三、日韩
1、日韩危化品水上运输行业市场规模
2、日韩危化品水上运输市场结构
3、2025-2031年日韩危化品水上运输行业发展前景预测
四、其他
第三章 《国民经济行业分类与代码》中危化品水上运输所属行业2025-2031年规划概述
第一节 2020-2024年所属行业发展回顾
一、2020-2024年所属行业运行情况
二、2020-2024年所属行业发展特点
三、2020-2024年所属行业发展成就
第二节 危化品水上运输行业所属行业2025-2031年规划解读
一、2025-2031年规划的总体战略布局
二、2025-2031年规划对经济发展的影响
三、2025-2031年规划的主要目标
第四章 2025-2031年行业发展环境分析
第一节 2025-2031年世界经济发展趋势
第二节 2025-2031年我国经济面临的形势
第三节 2025-2031年我国对外经济贸易预测
第四节2025-2031年行业技术环境分析
一、行业相关技术
二、行业专利情况
1、中国危化品水上运输专利申请
2、中国危化品水上运输专利公开
3、中国危化品水上运输热门申请人
4、中国危化品水上运输热门技术
第五节2025-2031年行业社会环境分析
第五章 普华有策对危化品水上运输行业总体发展状况
第一节 危化品水上运输行业特性分析
第二节 危化品水上运输产业特征与行业重要性
第三节 2020-2024年危化品水上运输行业发展分析
一、2020-2024年危化品水上运输行业发展态势分析
二、2020-2024年危化品水上运输行业发展特点分析
三、2025-2031年区域产业布局与产业转移
第四节 2020-2024年危化品水上运输行业规模情况分析
一、行业单位规模情况分析
二、行业人员规模状况分析
三、行业资产规模状况分析
四、行业市场规模状况分析
第五节 2020-2024年危化品水上运输行业财务能力分析与2025-2031年预测
一、行业盈利能力分析与预测
二、行业偿债能力分析与预测
三、行业营运能力分析与预测
四、行业发展能力分析与预测
第六章 POLICY对2025-2031年我国危化品水上运输市场供需形势分析
第一节 我国危化品水上运输市场供需分析
一、2020-2024年我国危化品水上运输行业供给情况
二、2020-2024年我国危化品水上运输行业需求情况
1、危化品水上运输行业需求市场
2、危化品水上运输行业客户结构
3、危化品水上运输行业区域需求结构
三、2020-2024年我国危化品水上运输行业供需平衡分析
第二节 危化品水上运输产品市场应用及需求预测
一、危化品水上运输产品应用市场总体需求分析
1、危化品水上运输产品应用市场需求特征
2、危化品水上运输产品应用市场需求总规模
二、2025-2031年危化品水上运输行业领域需求量预测
1、2025-2031年危化品水上运输行业领域需求产品功能预测
2、2025-2031年危化品水上运输行业领域需求产品市场格局预测
第七章 我国危化品水上运输行业运行分析
第一节 我国危化品水上运输行业发展状况分析
一、我国危化品水上运输行业发展阶段
二、我国危化品水上运输行业发展总体概况
第二节 2020-2024年危化品水上运输行业发展现状
一、2020-2024年我国危化品水上运输行业市场规模(增速)
二、2020-2024年我国危化品水上运输行业发展分析
三、2020-2024年中国危化品水上运输企业发展分析
第三节 2020-2024年危化品水上运输市场情况分析
一、2020-2024年中国危化品水上运输市场总体概况
二、2020-2024年中国危化品水上运输市场发展分析
第四节 我国危化品水上运输市场价格走势分析
一、危化品水上运输市场定价机制组成
二、危化品水上运输市场价格影响因素
三、2020-2024年危化品水上运输价格走势分析
四、2025-2031年危化品水上运输价格走势预测
第八章 POLICY对中国危化品水上运输市场规模分析
第一节 2020-2024年中国危化品水上运输市场规模分析
第二节 2020-2024年我国危化品水上运输区域结构分析
第三节 2020-2024年中国危化品水上运输区域市场规模
一、2020-2024年东北地区市场规模分析
二、2020-2024年华北地区市场规模分析
三、2020-2024年华东地区市场规模分析
四、2020-2024年华中地区市场规模分析
五、2020-2024年华南地区市场规模分析
六、2020-2024年西部地区市场规模分析
第四节 2025-2031年中国危化品水上运输区域市场前景预测
一、2025-2031年东北地区市场前景预测
二、2025-2031年华北地区市场前景预测
三、2025-2031年华东地区市场前景预测
四、2025-2031年华中地区市场前景预测
五、2025-2031年华南地区市场前景预测
六、2025-2031年西部地区市场前景预测
第九章 普●华●有●策对2025-2031年危化品水上运输行业产业结构调整分析
第一节 危化品水上运输产业结构分析
一、市场细分充分程度分析
二、下游应用领域需求结构占比
三、领先应用领域的结构分析(所有制结构)
第二节 产业价值链条的结构分析及产业链条的整体竞争优势分析
一、产业价值链条的构成
二、产业链条的竞争优势与劣势分析
第十章 危化品水上运输行业竞争力优势分析
第一节 危化品水上运输行业竞争力优势分析
一、行业整体竞争力评价
二、行业竞争力评价结果分析
三、竞争优势评价及构建建议
第二节 中国危化品水上运输行业竞争力剖析
第三节 危化品水上运输行业SWOT分析
一、危化品水上运输行业优势分析
二、危化品水上运输行业劣势分析
三、危化品水上运输行业机会分析
四、危化品水上运输行业威胁分析
第十一章 2025-2031年危化品水上运输行业市场竞争策略分析
第一节 行业总体市场竞争状况分析
一、危化品水上运输行业竞争结构分析
1、现有企业间竞争
2、潜在进入者分析
3、替代品威胁分析
4、供应商议价能力
5、客户议价能力
6、竞争结构特点总结
二、危化品水上运输行业企业间竞争格局分析
1、不同规模企业竞争格局
2、不同所有制企业竞争格局
3、不同区域企业竞争格局
三、危化品水上运输行业集中度分析
1、市场集中度分析
2、企业集中度分析
3、区域集中度分析
第二节 中国危化品水上运输行业竞争格局综述
一、危化品水上运输行业竞争概况
二、重点企业市场份额占比分析
三、危化品水上运输行业主要企业竞争力分析
1、重点企业资产总计对比分析
2、重点企业从业人员对比分析
3、重点企业营业收入对比分析
4、重点企业利润总额对比分析
5、重点企业负债总额对比分析
第三节 2020-2024年危化品水上运输行业竞争格局分析
一、国内主要危化品水上运输企业动向
二、国内危化品水上运输企业拟在建项目分析
三、我国危化品水上运输市场集中度分析
第四节 危化品水上运输企业竞争策略分析
一、提高危化品水上运输企业竞争力的策略
二、影响危化品水上运输企业核心竞争力的因素及提升途径
第十二章 普华有策对行业重点企业发展形势分析
第一节 企业一
一、企业概况及危化品水上运输产品介绍
二、企业核心竞争力分析
三、企业主要利润指标分析
四、2020-2024年主要经营数据指标
五、企业发展战略规划
第二节 企业二
一、企业概况及危化品水上运输产品介绍
二、企业核心竞争力分析
三、企业主要利润指标分析
四、2020-2024年主要经营数据指标
五、企业发展战略规划
第三节 企业三
一、企业概况及危化品水上运输产品介绍
二、企业核心竞争力分析
三、企业主要利润指标分析
四、2020-2024年主要经营数据指标
五、企业发展战略规划
第四节 企业四
一、企业概况及危化品水上运输产品介绍
二、企业核心竞争力分析
三、企业主要利润指标分析
四、2020-2024年主要经营数据指标
五、企业发展战略规划
第五节 企业五
一、企业概况及危化品水上运输产品介绍
二、企业核心竞争力分析
三、企业主要利润指标分析
四、2020-2024年主要经营数据指标
五、企业发展战略规划
第十三章 普●华●有●策对2025-2031年危化品水上运输行业投资前景展望
第一节 危化品水上运输行业2025-2031年投资机会分析
一、危化品水上运输行业典型项目分析
二、可以投资的危化品水上运输模式
三、2025-2031年危化品水上运输投资机会
第二节 2025-2031年危化品水上运输行业发展预测分析
一、产业集中度趋势分析
二、2025-2031年行业发展趋势
三、2025-2031年危化品水上运输行业技术开发方向
四、总体行业2025-2031年整体规划及预测
第三节 2025-2031年规划将为危化品水上运输行业找到新的增长点
第十四章 普●华●有●策对 2025-2031年危化品水上运输行业发展趋势及投资风险分析
第一节 2020-2024年危化品水上运输存在的问题
第二节 2025-2031年发展预测分析
一、2025-2031年危化品水上运输发展方向分析
二、2025-2031年危化品水上运输行业发展规模预测
三、2025-2031年危化品水上运输行业发展趋势预测
四、2025-2031年危化品水上运输行业发展重点
第三节 2025-2031年行业进入壁垒分析
一、技术壁垒分析
二、资金壁垒分析
三、政策壁垒分析
四、其他壁垒分析
第四节 2025-2031年危化品水上运输行业投资风险分析
一、竞争风险分析
二、原材料风险分析
三、人才风险分析
四、技术风险分析
五、其他风险分析
拔打普华有策全国统一客户服务热线:01089218002,24小时值班热线杜经理:13911702652(微信同号),张老师:18610339331
点击“在线订购”进行报告订购,我们的客服人员将在24小时内与您取得联系
发送邮件到puhua_policy@126.com;或13911702652@139.com,我们的客服人员会在24小时内与您取得联系
您可直接下载“订购协议”,或电话、微信致电我公司工作人员,由我公司工作人员以邮件或微信给您“订购协议”;扫描件或快递原件盖章版
户名:北京普华有策信息咨询有限公司
开户银行:中国农业银行股份有限公司北京复兴路支行
账号:1121 0301 0400 11817
任何客户订购普华有策产品,公司都将出具全额的正规增值税发票。发票我们将以快递形式及时送达。