公司客服:010-89218002
杜经理:13911702652(微信同号)
张老师:18610339331
下游应用行业需求推动高性能热固性树脂材料行业快速发展
1、高性能热固性树脂材料行业上下游情况概述
高性能热固性树脂材料行业在产业链中处于基础化学工业和终端产品制造行业之间,上游基础化学工业主要为本行业提供所必需的基础化工原料,主要的化工原料包括环氧树脂、多元醇、固化剂、聚氨酯、稀释剂和丙烯酸酯等。本行业根据下游终端产品制造业的需求,提供相应的树脂系统料产品。在我国工业化初期阶段,终端产品制造业通常直接向上游化工企业购买原材料,自行配比以生产终端制品,但随着产业分工的不断细化和明确,高性能热固性树脂基复合材料行业逐渐分化为一个独立的行业。
随着产品差异化程度的提高,产业链创造的价值相应增加。高性能热固性树脂材料既可以作为传统材料的替代品,也可以用于传统材料无法满足苛刻工程规范的应用领域。例如:在风力发电、油气开采、航空航天、汽车和其他交通运输中,高性能热固性树脂材料被用来代替传统的钢材等其他金属材料来减轻结构重量,满足物理机械性能需求;结构胶粘剂被用来代替金属铆钉等部件。
高性能热固性树脂材料行业的持续发展,促进产业链效率提升,推动产业价值链延伸。高分子合成树脂系统料广泛应用于各个工业领域。本行业能够为下游客户设计和开发更高性能、质量和稳定性的系统料,同时还能够根据下游客户的差异化需求开发不同性能的材料,提升材料与终端制造产品在性能上的适配度和一致性。同时,高性能热固性树脂材料企业具备更加专业的人才和更为丰富的技术储备,通过参与下游客户的新产品研发和工艺改进,有助于为客户缩短新产品的开发周期。
高性能热固性树脂材料行业产业链

资料来源:普华有策
2、行业技术水平及特点
高性能热固性树脂材料行业位于基础化学工业与终端产品制造行业之间,上游基础化学工业提供环氧树脂、多元醇等基础化工原料,本行业按下游需求提供树脂系统料产品。我国工业化初期,终端产品制造业常自购原材料生产制品,后随产业分工细化,高性能热固性树脂基复合材料行业独立出来。产品差异化程度提高会使产业链价值增加,该材料可替代传统材料或用于传统材料难满足规范的领域,比如在风力发电、油气开采等行业,可代替钢材等减轻结构重量、满足性能需求,结构胶粘剂可替代金属铆钉等部件。
高性能热固性树脂材料行业技术发展水平多面提升。合成与改性技术上,高性能化合成通过探索新聚合反应机理等开发高性能树脂,如氰酸酯树脂应用性能得以提升;多功能改性用物理共混、化学接枝等赋予树脂多种功能特性。绿色环保技术受重视,原材料绿色化采用生物基原料等减少污染、降低资源依赖,清洁生产工艺开发水性化、粉末化等低污染低能耗工艺。复合技术中,纤维增强复合材料、纳米复合技术分别借助高性能纤维及纳米材料提升综合性能并拓展应用。
成型加工技术不断创新,高效成型工艺如RTM、VARTM等提高效率、降低成本,用于风电叶片等制造;3D打印技术拓展应用,利于个性化定制等创新应用。智能化技术崭露头角,自感知与自诊断功能可实时监测状态、发现故障,形状记忆与自修复功能能延长材料寿命、降低维护成本。
3、高性能热固性树脂材料行业特征
(1)周期性
高性能热固性树脂材料行业受下游应用行业需求影响。我国风电新增装机容量受补贴政策影响有V字形周期性波动,2020年在相关政策号召下装机容量逐年上升,2020年前10月累计装机量223.8GW,同比增长13.1%,占比增至10.95%,与火电、水电差距缩小。2021年陆上风电无补贴平价上网,新增装机量下降但通过风机大型化等实现降本,行业良性发展,装机周期性起伏变化减弱,“十四五”期间年均新增装机量要在50GW以上,2025年后不低于60GW,到2030年总装机量至少8亿千瓦,2060年至少30亿千瓦,国家规划保障了风电领域对高性能热固性树脂材料的市场需求且呈向上趋势。
新能源汽车产销量全球持续增长,在中国高速增长,使应用于三电系统的新能源汽车及工业胶粘剂需求旺盛,其轻量化趋势也为工业胶粘剂拓展了发展空间。
(2)区域性
高性能热固性树脂材料行业的区域分布主要受下游风电行业和新能源汽车行业的区域分布影响。中国陆上风能资源主要集中于“三北”地区,随着中东部和南方地区陆上低风速区域以及海上风电的开发建设,风电行业的布局将逐渐扩展到全国范围。新能源汽车等其他工业应用领域区域分布广泛,无明显的区域分布特征。
(3)季节性
在风电领域,由于改性树脂在不同温度下固化的速度和效率以及固化后的成品效果有所不同,且一般在低温下改性环氧树脂系统料的灌注难度较大,因而通常气温较低的一季度为淡季,而三至四季度为旺季。同时,我国风电场建设的周期通常是年初开工、年内建设、年底竣工投产,年底通常是风电场业主内部工程考核的时间节点,风电设备的生产周期及发货时点与风电场的建设具有较高相关性,因此行业内公司的收入呈现一定的季度性差异。
4、高性能热固性树脂材料行业竞争格局
国际化工巨头如巴斯夫、亨斯迈、瀚森等凭借技术、研发、产品种类及销售网络优势,在高性能热固性树脂材料市场占主导,于航空航天、电子电气等高端领域话语权强,主导行业技术与标准。而新兴市场国家企业正崛起,通过技术引进、自主研发提升产品,在部分细分领域获份额,对国际巨头构成一定竞争威胁。
国内市场外资与本土企业并存,外资凭技术、品牌优势占据高端份额,本土企业如道生天合等在风电、汽车等领域竞争力渐强,实现进口替代。当前市场集中度低,企业多集中中低端且同质化严重,竞争激烈,不过随竞争和整合推进有望提高。技术研发是关键竞争力,部分强研发实力企业靠创新突破关键技术、推自主产品提升竞争力。同时,企业有产业链延伸整合趋势,以此降成本、提附加值、协同发展。
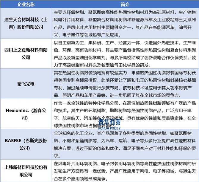
行业内主要企业有道生天合材料科技(上海)股份有限公司、四川上之登新材料有限公司、聚飞光电、HexionInc.(瀚森公司)、BASFSE(巴斯夫股份公司)、上纬新材料科技股份有限公司等。
行业内主要企业

资料来源:普华有策
《2025-2031年高性能热固性树脂材料行业细分市场分析投资前景专项报告》涵盖行业全球及中国发展概况、供需数据、市场规模,产业政策/规划、相关技术、竞争格局、上游原料情况、下游主要应用市场需求规模及前景、区域结构、市场集中度、重点企业/玩家,企业占有率、行业特征、驱动因素、市场前景预测,投资策略、主要壁垒构成、相关风险等内容。同时北京普华有策信息咨询有限公司还提供市场专项调研项目、产业研究报告、产业链咨询、项目可行性研究报告、专精特新小巨人认证、市场占有率报告、十五五规划、项目后评价报告、BP商业计划书、产业图谱、产业规划、蓝白皮书、国家级制造业单项冠军企业认证、IPO募投可研、IPO工作底稿咨询等服务。(PHPOLICY:GYF)
目录
第一章 宏观经济环境分析
第一节 全球宏观经济分析
一、2024年全球宏观经济运行概况
二、2025年全球宏观经济趋势预测
第二节 中国宏观经济环境分析
一、2020-2024年中国宏观经济运行概况
二、2025年中国宏观经济趋势预测
第三节 高性能热固性树脂材料行业社会环境分析
第四节 高性能热固性树脂材料行业政治法律环境分析
一、行业管理体制分析
二、行业相关发展规划
三、主要产业政策解读
第五节 高性能热固性树脂材料行业技术环境分析
一、技术发展水平分析
二、技术革新趋势分析
第二章 国际高性能热固性树脂材料行业发展分析
第一节 国际高性能热固性树脂材料行业发展现状分析
一、国际高性能热固性树脂材料行业发展概况
二、主要国家高性能热固性树脂材料行业的经济效益分析
三、2025-2031年国际高性能热固性树脂材料行业的发展趋势分析
第二节 主要国家及地区高性能热固性树脂材料行业发展状况及经验借鉴
一、美国高性能热固性树脂材料行业发展分析
1、2020-2024年行业规模情况
2、2025-2031年行业前景展望
二、欧洲高性能热固性树脂材料行业发展分析
1、2020-2024年行业规模情况
2、2025-2031年行业前景展望
三、日韩高性能热固性树脂材料行业发展分析
1、2020-2024年行业规模情况
2、2025-2031年行业前景展望
四、2020-2024年其他国家及地区高性能热固性树脂材料行业发展分析
五、国外高性能热固性树脂材料行业发展经验总结
第三章 2020-2024年中国高性能热固性树脂材料市场供需分析
第一节 2020-2024年高性能热固性树脂材料产能分析
一、2020-2024年中国高性能热固性树脂材料产能及增长率
二、2025-2031年中国高性能热固性树脂材料产能预测
三、2020-2024年中国高性能热固性树脂材料产能利用率分析
第二节 2020-2024年高性能热固性树脂材料产量分析
一、2020-2024年中国高性能热固性树脂材料产量及增长率
二、2025-2031年中国高性能热固性树脂材料产量预测
第三节 2020-2024年高性能热固性树脂材料市场需求分析
一、2020-2024年中国高性能热固性树脂材料市场需求量及增长率
二、2025-2031年中国高性能热固性树脂材料市场需求量预测
第四节 中国高性能热固性树脂材料行业细分产品结构分析
第四章 中国高性能热固性树脂材料产业链结构分析
第一节 中国高性能热固性树脂材料产业链结构
一、产业链概况
二、特征
第二节 中国高性能热固性树脂材料产业链演进趋势
一、产业链生命周期分析
二、产业链价值流动分析
三、演进路径与趋势
第三节 中国高性能热固性树脂材料产业链竞争分析
第五章 2020-2024年高性能热固性树脂材料行业产业链分析
第一节 2020-2024年高性能热固性树脂材料行业上游运行分析
一、行业上游介绍
(一)环氧树脂
(二)聚氨酯
(三)丙烯酸酯
二、行业上游发展状况分析
三、行业上游对高性能热固性树脂材料行业影响力分析
第二节 2020-2024年高性能热固性树脂材料行业下游运行分析
一、行业下游介绍
二、行业下游需求占比
三、行业下游发展状况分析
1、汽车零部件用高性能热固性树脂材料市场分析
(1)行业发展现状
(2)需求规模
(3)需求前景预测
2、航空航天结构件用高性能热固性树脂材料市场分析
(1)行业发展现状
(2)需求规模
(3)需求前景预测
3、建筑复合材料用高性能热固性树脂材料市场分析
(1)行业发展现状
(2)需求规模
(3)需求前景预测
第六章 中国高性能热固性树脂材料行业区域市场分析
第一节 华北地区高性能热固性树脂材料行业分析
一、2020-2024年行业发展现状分析
二、2020-2024年市场规模情况分析
三、2020-2024年市场需求情况分析
四、2025-2031年行业发展前景预测
第二节 东北地区高性能热固性树脂材料行业分析
一、2020-2024年行业发展现状分析
二、2020-2024年市场规模情况分析
三、2020-2024年市场需求情况分析
四、2025-2031年行业发展前景预测
第三节 华东地区高性能热固性树脂材料行业分析
一、2020-2024年行业发展现状分析
二、2020-2024年市场规模情况分析
三、2020-2024年市场需求情况分析
四、2025-2031年行业发展前景预测
第四节 华南地区高性能热固性树脂材料行业分析
一、2020-2024年行业发展现状分析
二、2020-2024年市场规模情况分析
三、2020-2024年市场需求情况分析
四、2025-2031年行业发展前景预测
第五节 华中地区高性能热固性树脂材料行业分析
一、2020-2024年行业发展现状分析
二、2020-2024年市场规模情况分析
三、2020-2024年市场需求情况分析
四、2025-2031年行业发展前景预测
第六节 西南地区高性能热固性树脂材料行业分析
一、2020-2024年行业发展现状分析
二、2020-2024年市场规模情况分析
三、2020-2024年市场需求情况分析
四、2025-2031年行业发展前景预测
第七节 西北地区高性能热固性树脂材料行业分析
一、2020-2024年行业发展现状分析
二、2020-2024年市场规模情况分析
三、2020-2024年市场需求情况分析
四、2025-2031年行业发展前景预测
第七章 中国高性能热固性树脂材料行业市场经营情况分析
第一节 2020-2024年行业市场规模分析
第二节 2020-2024年行业基本特点分析
第三节 2020-2024年行业销售收入分析(包含销售模式及销售渠道)
第四节 2020-2024年行业区域结构分析
第八章中国高性能热固性树脂材料产品价格分析
第一节 2020-2024年中国高性能热固性树脂材料历年价格
第二节 中国高性能热固性树脂材料当前市场价格
一、产品当前价格分析
二、产品未来价格预测
第三节 中国高性能热固性树脂材料价格影响因素分析
第四节 2025-2031年高性能热固性树脂材料行业未来价格走势预测
第九章 高性能热固性树脂材料行业竞争格局分析
第一节 高性能热固性树脂材料行业集中度分析
一、市场集中度分析
二、区域集中度分析
第二节 高性能热固性树脂材料行业竞争格局分析
一、行业竞争分析
二、与国际产品竞争分析
三、行业竞争格局展望
第十章 普华.有策对行业重点企业经营状况分析
第一节 A公司
一、企业基本情况
二、企业主要业务概况及高性能热固性树脂材料产品介绍
三、企业核心竞争力分析
四、企业经营情况分析
第二节 B公司
一、企业基本情况
二、企业主要业务概况及高性能热固性树脂材料产品介绍
三、企业核心竞争力分析
四、企业经营情况分析
第三节 C公司
一、企业基本情况
二、企业主要业务概况及高性能热固性树脂材料产品介绍
三、企业核心竞争力分析
四、企业经营情况分析
第四节 D公司
一、企业基本情况
二、企业主要业务概况及高性能热固性树脂材料产品介绍
三、企业核心竞争力分析
四、企业经营情况分析
第五节 E公司
一、企业基本情况
二、企业主要业务概况及高性能热固性树脂材料产品介绍
三、企业核心竞争力分析
四、企业经营情况分析
第十一章 高性能热固性树脂材料行业投资价值评估
第一节 2020-2024年高性能热固性树脂材料行业产销分析
第二节 2020-2024年高性能热固性树脂材料行业成长性分析
第三节 2020-2024年高性能热固性树脂材料行业盈利能力分析
一、主营业务利润率分析
二、总资产收益率分析
第四节 2020-2024年高性能热固性树脂材料行业偿债能力分析
一、短期偿债能力分析
二、长期偿债能力分析
第十二章PHPOLICY对2025-2031年中国高性能热固性树脂材料行业发展预测分析
第一节 2025-2031年中国高性能热固性树脂材料发展环境预测
第二节 2025-2031年我国高性能热固性树脂材料行业产值预测
第三节 2025-2031年我国高性能热固性树脂材料行业销售收入预测
第四节 2025-2031年我国高性能热固性树脂材料行业总资产预测
第五节2025-2031年我国高性能热固性树脂材料行业市场规模预测
第六节 2025-2031年中国高性能热固性树脂材料市场形势分析
一、2025-2031年中国高性能热固性树脂材料生产形势分析预测
二、影响行业发展因素分析
1、有利因素
2、不利因素
第七节 2025-2031年中国高性能热固性树脂材料市场趋势分析
第十三章 2025-2031年高性能热固性树脂材料行业投资机会与风险
第一节高性能热固性树脂材料行业投资机会
一、产业链投资机会
二、细分市场投资机会
三、重点区域投资机会
第二节高性能热固性树脂材料行业主要壁垒构成
一、技术壁垒
二、资金壁垒
三、人才壁垒
四、其他壁垒
第三节高性能热固性树脂材料行业投资风险及防范
一、政策风险及防范
二、技术风险及防范
三、供求风险及防范
四、宏观经济波动风险及防范
五、关联产业风险及防范
六、产品结构风险及防范
七、其他风险及防范
第十四章 普华有策对高性能热固性树脂材料行业研究结论及投资建议
拔打普华有策全国统一客户服务热线:01089218002,24小时值班热线杜经理:13911702652(微信同号),张老师:18610339331
点击“在线订购”进行报告订购,我们的客服人员将在24小时内与您取得联系
发送邮件到puhua_policy@126.com;或13911702652@139.com,我们的客服人员会在24小时内与您取得联系
您可直接下载“订购协议”,或电话、微信致电我公司工作人员,由我公司工作人员以邮件或微信给您“订购协议”;扫描件或快递原件盖章版
户名:北京普华有策信息咨询有限公司
开户银行:中国农业银行股份有限公司北京复兴路支行
账号:1121 0301 0400 11817
任何客户订购普华有策产品,公司都将出具全额的正规增值税发票。发票我们将以快递形式及时送达。