公司客服:010-89218002
杜经理:13911702652(微信同号)
张老师:18610339331
政策鼓励成为导热材料行业破局发展的重要力量
1、导热材料行业发展概况
导热材料是一种新型工业材料,是近年来针对设备的热传导要求而设计的,在电子设备中排除电子元器件和散热器之间的空气,使电子设备工作产生的热量分散更加均匀,广泛应用于新能源、5G通信、消费电子等领域,市场规模庞大。常见的导热材料包括导热硅脂、导热凝胶、导热垫片、相变材料、石墨片、片状导热间隙填充材料、液态导热间隙填充材料等。导热材料的基材多为高分子材料,而高分子材料虽然绝缘性好且易于成型加工,但其本身导热性能差,是热的不良导体。填充型导热高分子材料是指通过物理共混的方法直接将作为导热粉体加入到基体中,以提高聚合物的热导率,是目前国内外导热高分子材料的主要制备方法。
2、导热材料下游应用行业及发展状况
导热材料下游应用领域广泛,主要包括新能源汽车、5G通信、消费电子等应用领域。

资料来源:普华有策
3、导热材料行业面临的机遇和挑战
(1)面临的机遇
1)国家战略发展需求
新材料产业是制造业转型升级基础产业,我国将其列为战略新兴产业并出台政策促发展,有先进基础材料等三大重点方向,“十四五”规划明确要推动先进金属等突破。导热材料作为多领域基础材料,为相关材料设备本土化采购提供支撑、利于降本增效,受国家政策支持。
2)产品下游市场广阔
新能源汽车领域:近几年受政策与市场驱动,新能源汽车销量上升。因整车安全性、舒适性及车联网、智能驾驶趋势,“三电”系统热管理要求更严格,且法规政策对电池等安全性有明确细化要求。快充技术发展使动力电池与高压模块对导热散热要求提升,对中高端导热材料需求增大,提供潜在市场空间。
网络通信领域:我国推进新基建,5G基站建设加快。一方面通信基础设施建设加速,5G信号变化使散热防火需求凸显;另一方面5G发展促使消费电子设备市场发展,用电负荷提升产生更多导热防火需求,中高端导热材料需求增大。
人工智能领域:ChatGPT推广催生AI算力应用场景普及,需大量算力支撑,对设备各方面有更高要求。东数西算战略下,大型算力中心设施设备导热需求将拉动导热材料市场规模扩大。
(2)面临的挑战
1)下游行业竞争加剧导致成本压力增大
近年来新能源汽车和5G通信市场快速发展,吸引了大量的资本进入新能源和5G通信等热门产业,随着该等行业发展速度放缓,加剧了行业内竞争,下游客户通过压低采购成本以赢得市场“价格战”,相关成本压力传导至上游材料企业,使得上游企业呈现不同程度的价格竞争态势,行业内企业成本管控压力较大。
2)产品技术更迭快
过去导热材料下游应用领域的集中度较高,一款产品的市场迭代周期长,行业内企业研发投入相对较低。近年来受新能源汽车和5G通信市场崛起驱动,行业市场需求激增。但新能源汽车和5G产业作为新兴市场,技术路线未来仍可能存在变数,不同企业技术差异较大,且产品技术迭代速度快,因此对上游导热材料行业提出更多定制化需求,对企业产品研发能力与产品迭代速度提出更高要求,公司需积极关注下游行业客户产品的发展方向和技术发展趋势,适时进行新产品研发及量产,以保持充足的竞争优势,应对产品技术更迭的风险。
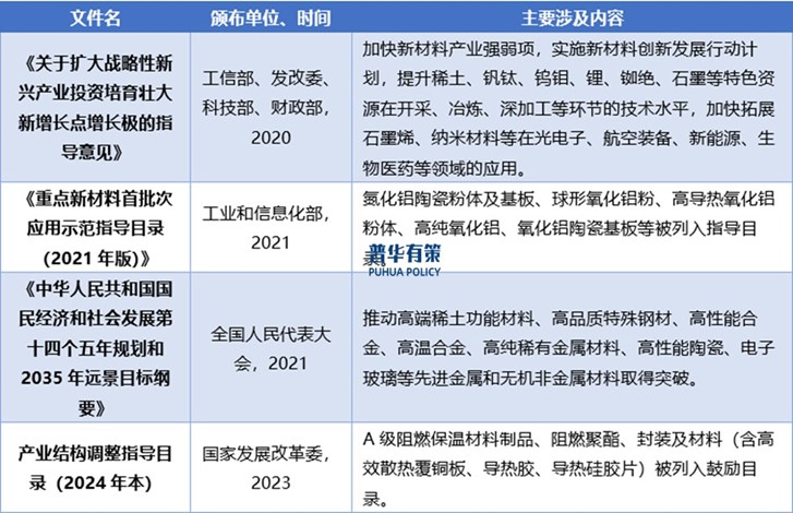
4、导热材料行业发展政策
近年来,国家出台了促进新材料、新能源汽车、5G通信、光伏储能等行业发展的法律、政策和规范性文件,对相关行业的健康发展提供了良好的制度和政策保障,从而推进新材料行业以及导热材料行业的发展。导热材料关键技术仍然处于空缺状态,国家鼓励行业发展。
导热材料行业相关政策

资料来源:普华有策
5、导热材料行业竞争格局
导热材料市场已经形成了较为稳定的竞争格局。在高端产品方面,对进口的依赖程度较大;低端市场上的竞争则更加激烈,以价格竞争为主。与海外市场相比,国内市场上,由于中国导热材料领域起步较晚,在巨大的市场需求推动下,近年来生产企业的数量迅速增加,但绝大多数企业品种少,同质性强,技术含量不高,产品出货标准良莠不齐,未形成产品的系列化和产业化,多在价格上开展激烈竞争。目前少数国内企业如中石科技等逐渐具备了自主研发和生产中高端产品的能力,已经形成自主品牌并在下游终端客户中完成认证,近年在国际客户的供应体系中扮演着越来越重要的角色。
我国导热材料行业主要企业有中石科技、碳元科技、飞茉达、回天新材、思泉新材、鸿富诚、金戈新材、深圳垒石、苏州天脉等。
国内部分导热企业产品布局如下:

资料来源:普华有策
《2024-2030年导热材料行业市场调查研究及发展前景预测报告》涵盖行业全球及中国发展概况、供需数据、市场规模,产业政策/规划、相关技术、竞争格局、上游原料情况、下游主要应用市场需求规模及前景、区域结构、市场集中度、重点企业/玩家,企业占有率、行业特征、驱动因素、市场前景预测,投资策略、主要壁垒构成、相关风险等内容。同时北京普华有策信息咨询有限公司还提供市场专项调研项目、产业研究报告、产业链咨询、项目可行性研究报告、专精特新小巨人认证、市场占有率报告、十五五规划、项目后评价报告、BP商业计划书、产业图谱、产业规划、蓝白皮书、国家级制造业单项冠军企业认证、IPO募投可研、IPO工作底稿咨询等服务。(PHPOLICY:GYF)
目录
第一部分 导热材料产业环境透视
第一章 全球导热材料行业发展分析
第一节 国际导热材料行业发展轨迹综述
第二节 2019-2023年世界导热材料行业市场情况
一、世界导热材料产业发展现状
二、国际导热材料产业发展特点
第三节 2019-2023年部分国家地区导热材料行业发展状况
一、美国导热材料行业发展分析
二、欧洲导热材料行业发展分析
三、日本导热材料行业发展分析
第二章 2019-2023年导热材料行业市场环境及影响分析(PEST)
第一节 导热材料行业政治法律环境(P)
一、行业管理体制分析
二、行业主要法律法规
三、导热材料行业标准
四、行业相关发展规划
1、导热材料行业国家发展规划
2、导热材料行业地方发展规划
五、政策环境对行业的影响
第二节 行业经济环境分析(E)
一、宏观经济形势分析
1、国际宏观经济形势分析
2、国内宏观经济形势分析
3、产业宏观经济环境分析
二、宏观经济环境对行业的影响分析
第三节 行业社会环境分析(S)
一、导热材料产业社会环境
1、人口环境分析
2、中国城镇化率
二、社会环境对行业的影响
三、导热材料产业发展对社会发展的影响
第四节 行业技术环境分析(T)
一、导热材料技术分析
二、导热材料技术发展水平
三、技术环境对行业的影响
第二部分 导热材料行业深度分析
第三章 我国导热材料行业运行现状分析
第一节 我国导热材料行业发展状况分析
一、我国导热材料行业发展阶段
二、我国导热材料行业发展总体概况
三、我国导热材料行业发展特点分析
四、我国导热材料行业商业模式分析
第二节 2019-2023年导热材料行业发展现状
一、2019-2023年我国导热材料行业市场规模
二、2019-2023年我国导热材料行业发展分析
三、2019-2023年中国导热材料企业发展分析
第三节 2019-2023年导热材料市场情况分析
一、2019-2023年中国导热材料市场总体概况
二、2019-2023年中国导热材料产品市场发展分析
第四章 中国导热材料所属行业经营效益分析
第一节 中国导热材料行业发展现状分析
一、中国导热材料行业发展主要特点
二、中国导热材料行业发展因素分析
1、中国导热材料行业发展的驱动因素
2、中国导热材料行业发展的障碍因素
第二节 中国导热材料行业运行状况分析
第三节 中国导热材料行业供需平衡分析
一、中国导热材料行业供给情况分析
1、中国导热材料行业总产值分析
2、中国导热材料行业产成品分析
二、中国导热材料行业需求情况分析
1、中国导热材料行业销售产值分析
2、中国导热材料行业销售收入分析
三、中国导热材料行业产销率分析
第四节 中国导热材料行业进出口市场分析
一、中国导热材料行业进出口状况综述
二、中国导热材料行业出口市场分析
1、行业出口政策
2、行业出口产品结构
三、中国导热材料行业进口市场分析
1、行业进口政策
2、行业进口产品结构
第五章 中国导热材料行业区域市场分析
第一节 华北地区导热材料行业分析
一、2019-2023年行业发展现状分析
二、2019-2023年市场规模情况分析
三、2019-2023年市场需求情况分析
四、2024-2030年行业发展前景预测
第二节 东北地区导热材料行业分析
一、2019-2023年行业发展现状分析
二、2019-2023年市场规模情况分析
三、2019-2023年市场需求情况分析
四、2024-2030年行业发展前景预测
第三节 华东地区导热材料行业分析
一、2019-2023年行业发展现状分析
二、2019-2023年市场规模情况分析
三、2019-2023年市场需求情况分析
四、2024-2030年行业发展前景预测
第四节华南地区导热材料行业分析
一、2019-2023年行业发展现状分析
二、2019-2023年市场规模情况分析
三、2019-2023年市场需求情况分析
四、2024-2030年行业发展前景预测
第五节 华中地区导热材料行业分析
一、2019-2023年行业发展现状分析
二、2019-2023年市场规模情况分析
三、2019-2023年市场需求情况分析
四、2024-2030年行业发展前景预测
第六节 西部地区导热材料行业分析
一、2019-2023年行业发展现状分析
二、2019-2023年市场规模情况分析
三、2019-2023年市场需求情况分析
四、2024-2030年行业发展前景预测
第六章 中国导热材料行业需求市场分析
第一节 A行业运营状况分析
一、行业供给情况
二、行业需求情况
三、行业财务运营情况
1、行业盈利能力分析
2、行业运营能力分析
3、行业偿债能力分析
4、行业发展能力分析
四、A行业与导热材料行业需求相关性分析
第二节 B行业运营状况分析
一、行业供给情况
二、行业需求情况
三、行业财务运营情况
1、行业盈利能力分析
2、行业运营能力分析
3、行业偿债能力分析
4、行业发展能力分析
四、行业与导热材料行业需求相关性分析
第三节 C行业运营状况分析
一、行业供给情况
二、行业需求情况
三、行业财务运营情况
1、行业盈利能力分析
2、行业运营能力分析
3、行业偿债能力分析
4、行业发展能力分析
四、行业与导热材料行业需求相关性分析
第三部分 导热材料市场全景调研
第七章 行业产业结构分析
第一节 导热材料产业结构分析
一、市场细分充分程度分析
二、各细分市场占总市场的结构比例
第二节 产业价值链条的结构及整体竞争优势分析
一、产业价值链条的构成
二、产业链条的竞争优势与劣势分析
第三节 产业结构发展预测
一、产业结构调整指导政策分析
二、产业结构调整方向分析
第八章 中国导热材料行业细分产品分析
第一节 a产品市场潜力分析
一、a产品种类分析
二、a产品市场发展现状
三、a产品技术水平分析
1、a产品技术活跃程度分析
2、a产品技术领先企业分析
3、a产品热门技术分析
四、a产品典型企业分析
五、a产品应用领域分析
六、a产品市场容量预测
第二节 b产品市场潜力分析
一、b产品种类分析
二、b产品市场发展现状
三、b产品技术水平分析
1、b产品技术活跃程度分析
2、b产品技术领先企业分析
3、b产品热门技术分析
四、b产品典型企业分析
五、b产品应用领域分析
六、b产品市场容量预测
第三节 c产品市场潜力分析
一、c产品种类分析
二、c产品市场发展现状
三、c产品技术水平分析
1、c产品技术活跃程度分析
2、c产品技术领先企业分析
3、c产品热门技术分析
四、c产品典型企业分析
五、c产品应用领域分析
六、c产品市场容量预测
第四部分 导热材料行业竞争格局分析
第九章 导热材料产业重点区域市场分析
第一节 中国导热材料产业区域发展特色分析
一、A地区导热材料产业发展特色分析
二、B区导热材料产业发展特色分析
三、其他地区导热材料产业发展特色分析
第二节 导热材料重点区域市场分析预测
一、行业总体区域结构特征及变化
1、区域结构总体特征
2、行业区域集中度分析
3、行业区域分布特点分析
4、行业规模指标区域分布分析
5、行业效益指标区域分布分析
6、行业企业数的区域分布分析
二、导热材料重点区域市场分析
第十章 中国导热材料行业市场竞争分析
第一节 中国导热材料行业国内竞争格局分析
一、国内导热材料行业区域分布格局
二、国内导热材料行业企业规模格局
三、国内导热材料行业企业性质格局
第二节 中国导热材料行业集中度分析
一、行业销售收入集中度分析
二、行业利润集中度分析
三、行业工业总产值集中度分析
第三节 中国导热材料行业五力模型分析
一、行业现有企业竞争
二、上游议价能力分析
三、下游议价能力分析
四、潜在进入者威胁
五、行业替代品威胁
第十一章 导热材料行业领先企业经营形势分析
第一节A公司
一、企业发展简况分析
二、企业财务指标分析
三、企业导热材料产品介绍
四、企业核心竞争力分析
第二节 B公司
一、企业发展简况分析
二、企业财务指标分析
三、企业导热材料产品介绍
四、企业核心竞争力分析
第三节 C公司
一、企业发展简况分析
二、企业财务指标分析
三、企业导热材料产品介绍
四、企业核心竞争力分析
第四节 D公司
一、企业发展简况分析
二、企业财务指标分析
三、企业导热材料产品介绍
四、企业核心竞争力分析
五、企业发展战略分析
第五节 E公司
一、企业发展简况分析
二、企业财务指标分析
三、企业导热材料产品介绍
四、企业核心竞争力分析
第五部分 导热材料行业发展前景展望
第十二章 2024-2030年导热材料行业前景及趋势预测
第一节 2024-2030年导热材料市场发展前景
一、2024-2030年导热材料市场发展潜力
二、2024-2030年导热材料市场发展前景展望
三、2024-2030年导热材料细分行业发展前景分析
第二节 2024-2030年导热材料市场发展趋势预测
一、2024-2030年导热材料行业发展趋势
二、2024-2030年导热材料市场规模预测
第三节 2024-2030年中国导热材料行业供需预测
一、2024-2030年中国导热材料行业供给预测
二、2024-2030年中国导热材料行业产量预测
三、2024-2030年中国导热材料市场销量预测
第十三章 2024-2030年导热材料行业投资机会与风险防范
第一节 2024-2030年导热材料行业投资机会
一、产业链投资机会
二、细分市场投资机会
三、重点区域投资机会
四、导热材料行业投资机遇
第二节 2024-2030年导热材料行业投资风险分析
一、政策风险分析
二、技术风险分析
三、供求风险分析
四、宏观经济波动风险分析
五、关联产业风险分析
六、其他风险
第六部分 导热材料行业发展战略研究
第十四章 2024-2030年导热材料行业面临的困境及对策
第一节 导热材料行业面临的困境
第二节 导热材料企业面临的困境及对策
第三节 中国导热材料行业存在的问题及对策
一、中国导热材料行业存在的问题
二、导热材料行业发展的建议对策
1、把握国家投资的契机
2、竞争性战略联盟的实施
3、企业自身应对策略
第四节 中国导热材料市场发展面临的挑战与对策
第十五章 投资建议
第一节 行业发展策略建议
第二节 行业投资方向建议
拔打普华有策全国统一客户服务热线:01089218002,24小时值班热线杜经理:13911702652(微信同号),张老师:18610339331
点击“在线订购”进行报告订购,我们的客服人员将在24小时内与您取得联系
发送邮件到puhua_policy@126.com;或13911702652@139.com,我们的客服人员会在24小时内与您取得联系
您可直接下载“订购协议”,或电话、微信致电我公司工作人员,由我公司工作人员以邮件或微信给您“订购协议”;扫描件或快递原件盖章版
户名:北京普华有策信息咨询有限公司
开户银行:中国农业银行股份有限公司北京复兴路支行
账号:1121 0301 0400 11817
任何客户订购普华有策产品,公司都将出具全额的正规增值税发票。发票我们将以快递形式及时送达。