公司客服:010-89218002
杜经理:13911702652(微信同号)
张老师:18610339331
下游需求旺盛及政策助力PET吸声材料行业将迎来繁荣的发展时期
1、PET吸声材料简介
吸声材料是指具有较强的吸收声能、降噪性能的材料。吸声材料的效用由吸声系数来衡量,平均吸声系数大于0.2的材料可称作吸声材料,平均吸声系数大于0.56的材料可称作高效吸声材料。吸声材料按吸声机理可以分为多孔吸声材料、共振吸声材料和特殊结构吸声材料。纤维类吸声材料的内部排列呈独特的三维立体网状结构,纤维与纤维之间存在大量相互连通的微孔,这些孔隙非常细小且在材料内部分布均匀,使得材料的结构蓬松、通透性好。纤维材料以其蓬松的纤网结构和多样化的加工方式,在声学领域获得了广泛的应用。
2、行业上下游关系
PET吸声材料行业的产业链上游主要为涤纶短纤生产商;产业链中游为吸声材料制造商,目前全球PET吸声材料制造商主要集中在我国;产业链下游为声学材料的应用领域,包括商业办公、文体场所、演播空间、高端酒店、高档住宅等。

资料来源:普华有策
3、PET吸声材料制造行业发展趋势
随着科技进步、工业发展以及交通工具的广泛使用,噪声污染的问题日趋严重,噪声污染的治理推动了声学材料制造业的快速发展。同时,由于人们对生活质量和工作环境的要求不断提高,歌剧院、电影院、体育馆、多功能厅、家庭影院、录音室、办公场所、会议厅等对声学要求较高的场所不断增加,持续推动纤维类吸声材料制造业的发展。PET吸声材料制造行业技术发展趋势如下:
(1)开发可完全吸收不同频段声波的PET吸声材料
在行业内企业和从业人员的努力下PET吸声材料的性能逐步提高,目前已应用于办公空间、会议厅、文体场馆、酒店、住宅、录音室等领域。由于当前的聚酯纤维类吸声材料对高频噪音的吸声系数较大,对低频噪音的吸声系数相对较低,未来的技术发展趋势之一是研发可吸收不同频段声波的聚酯纤维吸声材料,具体的主要技术手段包括:①通过在多孔吸声机理与共振吸声机理相结合的基础上进行复合工艺研究,实现纤维吸声材料在高频、低频等不同频段均具有高效吸声性能;②通过优化非织造生产工艺,充分利用聚酯纤维特有的三维结构来制备满足多样化性能要求的高效吸声材料,进一步降本增效。
(2)丰富PET吸声产品的应用场景
PET吸声材料制品除具有吸声、阻燃、保温等特性外,还具有便携、无醛、可回收等优势,可加工成屏风、座椅、宠物房、静音仓等家具或饰品,具有丰富的应用场景。
4、PET吸声材料制造行业竞争格局
我国为PET吸声材料的主要生产国。聚酯纤维吸声材料制造行业当前处于初创期向成长期跨越的阶段,竞争者小而分散,目前尚未形成大型垄断企业。行业内大部分企业以生产中低档产品为主,产品同质化程度较高,难以取得差异化的竞争优势,议价能力较弱。生产高端产品的企业相对较少,具有明显的差异化竞争优势。
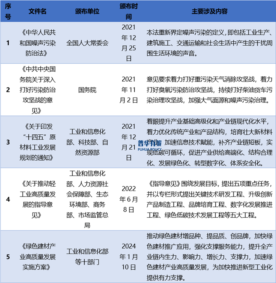
5、PET吸声材料制造行业主要法律法规政策及对行业发展的具体影响
(1)主要法律法规和政策

资料来源:普华有策
(2)国家政策对PET吸声材料制造行业发展的具体影响
1)多政策明确强化噪声污染治理力度,将推动吸声材料制造行业发展
近年来,我国对噪声污染的治理越发重视,2021年通过修订《中华人民共和国噪声污染防治法》,重新界定噪声污染内涵,将“未依法采取防控措施”产生噪声干扰他人正常生活、工作和学习的现象界定为噪声污染。《中华人民共和国国民经济和社会发展第十四个五年规划和2035年远景目标纲要》明确提出“加强环境噪声污染治理”,是新世纪后的五年规划中首次将噪声污染防治内容纳入国家顶层设计。《中共中央国务院关于深入打好污染防治攻坚战的意见》指出要实施噪声污染防治行动,加快解决群众关心的噪声问题,并指出到2025年,地级及以上城市需全面实现功能区声环境质量自动监测,全国声环境功能区夜间达标率达到85%。国家对噪声污染治理力度的提高将推动声学材料制造业的发展和技术创新,吸声产品市场将迎来繁荣的发展时期。
2)多政策推动低碳新材料制造业持续发展
纤维类吸声板作为绿色无醛制品,被《产业结构调整指导目录(2019年本)》(发改委令第29号)列入鼓励类目录。《“十四五”原材料工业发展规划》(工信部联规[2021]212号)指出“要培育壮大新材料产业,加速信息技术赋能,补齐产业链短板,实现低碳可循环”。在国家多项政策推动低碳新材料制造业发展的背景下,聚酯纤维吸声材料市场拥有广阔的市场空间。
《2024-2030年PET吸声材料行业产业链上下游细分产品调研及前景研究预测报告》,涵盖行业全球及中国发展概况、供需数据、市场规模,产业政策/规划、相关技术、竞争格局、上游原料情况、下游主要应用市场需求规模及前景、区域结构、市场集中度、重点企业/玩家,企业占有率、行业特征、驱动因素、市场前景预测,投资策略、主要壁垒构成、相关风险等内容。同时北京普华有策信息咨询有限公司还提供市场专项调研项目、产业研究报告、产业链咨询、项目可行性研究报告、专精特新小巨人认证、市场占有率报告、十五五规划、项目后评价报告、BP商业计划书、产业图谱、产业规划、蓝白皮书、国家级制造业单项冠军企业认证、IPO募投可研、IPO工作底稿咨询等服务。(PHPOLICY:GYF)
报告目录:
第一章 2018-2023年中国PET吸声材料行业产业链调研情况
第一节 中国PET吸声材料行业上下游产业链分析
一、产业链模型原理介绍
二、PET吸声材料行业产业链结构图分析
第二节 中国PET吸声材料行业上游产业发展及前景预测
一、上游主要产品介绍
二、上游主要产业供给情况分析
三、2024-2030年上游主要产业供给预测分析
四、上游主要产业价格分析
五、2024-2030年主要上游产业价格预测分析
一、下游应用领域结构图
二、下游细分市场应用领域分析
1、A行业用PET吸声材料市场分析
(1)行业发展现状
(2)需求规模
(3)需求前景预测
2、B行业用PET吸声材料市场分析
(1)行业发展现状
(2)需求规模
(3)需求前景预测
3、C行业用PET吸声材料市场分析
(1)行业发展现状
(2)需求规模
(3)需求前景预测
4、D行业用PET吸声材料市场分析
(1)行业发展现状
(2)需求规模
(3)需求前景预测
5、其他领域用PET吸声材料市场分析
(1)行业发展现状
(2)需求规模
(3)需求前景预测
第二章 全球PET吸声材料行业市场发展现状分析
第一节 全球PET吸声材料行业发展规模及现状分析
第三节 亚洲PET吸声材料行业地区市场分析
一、亚洲PET吸声材料行业市场现状分析
二、亚洲PET吸声材料行业市场规模分析
三、2024-2030年亚洲PET吸声材料行业前景预测分析
第四节 北美PET吸声材料行业地区市场分析
一、北美PET吸声材料行业市场现状分析
二、北美PET吸声材料行业市场规模分析
三、2024-2030年北美PET吸声材料行业前景预测分析
第五节 欧洲PET吸声材料行业地区市场分析
一、欧洲PET吸声材料行业市场现状分析
二、欧洲PET吸声材料行业市场规模分析
三、2024-2030年欧洲PET吸声材料行业前景预测分析
第六节 其他地区分析
第七节 2024-2030年全球PET吸声材料行业规模及趋势预测
第三章 中国PET吸声材料产业发展环境分析
第一节 中国宏观经济环境分析及预测
一、国内经济发展分析
二、经济走势预测
第二节 中国PET吸声材料行业政策环境分析
一、行业监管体制分析
二、主要法律法规、政策及发展规划情况
三、国家政策对本行业发展影响分析
第三节 中国PET吸声材料产业社会环境发展分析
一、所属行业发展现状分析
二、PET吸声材料产业社会环境发展分析
三、社会环境对行业的影响
第四节 中国PET吸声材料产业技术环境分析
一、行业技术现状及特点分析
二、行业技术发展趋势预测
第四章 2018-2023年中国PET吸声材料行业运行情况
第一节 中国PET吸声材料行业发展因素分析
一、PET吸声材料行业有利因素分析
二、PET吸声材料行业不利因素分析
第二节 中国PET吸声材料行业市场规模分析
第三节 中国PET吸声材料行业供应情况分析
第四节 中国PET吸声材料行业需求情况分析
第五节 中国PET吸声材料行业供需平衡分析
第六节 中国PET吸声材料行业发展趋势分析
第七节 中国PET吸声材料行业主要进入壁垒分析
第八节 中国PET吸声材料行业细分市场发展现状及前景
第五章 中国PET吸声材料行业运行数据监测
第一节 中国PET吸声材料行业总体规模分析
第二节 中国PET吸声材料行业产销与费用分析
一、行业产成品分析
二、行业销售收入分析
三、行业总资产负债率分析
四、行业利润规模分析
五、行业总产值分析
六、行业销售成本分析
七、行业销售费用分析
八、行业管理费用分析
九、行业财务费用分析
第三节 中国PET吸声材料行业财务指标分析
一、行业盈利能力分析
二、行业偿债能力分析
三、行业营运能力分析
四、行业发展能力分析
第六章 2018-2023年中国PET吸声材料市场格局分析
第一节 中国PET吸声材料行业集中度分析
一、中国PET吸声材料行业市场集中度分析
二、中国PET吸声材料行业区域集中度分析
第三节 中国PET吸声材料行业存在的问题及对策
第四节 中外PET吸声材料行业市场竞争力分析
第五节PET吸声材料行业竞争格局分析
第七章 中国PET吸声材料行业价格走势分析
第一节 PET吸声材料行业价格影响因素分析
第二节 2018-2023年中国PET吸声材料行业价格现状分析
第三节 2024-2030年中国PET吸声材料行业价格走势预测
第八章 2018-2023年中国PET吸声材料行业区域市场现状分析
第一节 中国PET吸声材料行业区域市场规模分布
第二节 中国华东地PET吸声材料市场分析
一、华东地区概述
二、华东地区PET吸声材料市场供需情况及规模分析
三、2024-2030年华东地区PET吸声材料市场前景预测
第三节 华中地区市场分析
一、华中地区概述
二、华中地区PET吸声材料市场供需情况及规模分析
三、2024-2030年华中地区PET吸声材料市场前景预测
第四节 华南地区市场分析
一、华南地区概述
二、华南地区PET吸声材料市场供需情况及规模分析
三、2024-2030年华南地区PET吸声材料市场前景预测
第五节 华北地区市场分析
一、华北地区概述
二、华北地区PET吸声材料市场供需情况及规模分析
三、2024-2030年华北地区PET吸声材料市场前景预测
第六节 东北地区市场分析
一、东北地区概述
二、东北地区PET吸声材料市场供需情况及规模分析
三、2024-2030年东北地区PET吸声材料市场前景预测
第七节 西北地区市场分析
一、西北地区概述
二、西北地区PET吸声材料市场供需情况及规模分析
三、2024-2030年西北地区PET吸声材料市场前景预测
第八节 西南地区市场分析
一、西南地区概述
二、西南地区PET吸声材料市场供需情况及规模分析
三、2024-2030年西南地区PET吸声材料市场前景预测
第九章 2018-2023年中国PET吸声材料行业竞争情况
第一节 中国PET吸声材料行业竞争结构分析
一、现有企业间竞争
二、潜在进入者分析
三、替代品威胁分析
四、供应商议价能力
五、客户议价能力
第二节 中国PET吸声材料行业SWOT分析
一、行业优势分析
二、行业劣势分析
三、行业机会分析
四、行业威胁分析
第十章 2018-2023年PET吸声材料行业重点企业分析
第一节 企业A
一、企业概况
二、企业主营产品
三、企业主要经济指标情况
四、企业竞争优势分析
第二节 企业B
一、企业概况
二、企业主营产品
三、企业主要经济指标情况
四、企业竞争优势分析
第三节 企业C
一、企业概况
二、企业主营产品
三、企业主要经济指标情况
四、企业竞争优势分析
第四节 企业D
一、企业概况
二、企业主营产品
三、企业主要经济指标情况
四、企业竞争优势分析
第五节 企业E
一、企业概况
二、企业主营产品
三、企业主要经济指标情况
四、企业竞争优势分析
第十一章 2024-2030年中国PET吸声材料行业发展前景预测
第一节中国PET吸声材料行业市场发展预测
一、中国PET吸声材料行业市场规模预测
二、中国PET吸声材料行业产值规模预测
三、中国PET吸声材料行业供需情况预测
四、中国PET吸声材料行业销售收入预测
五、中国PET吸声材料行业投资增速预测
第二节中国PET吸声材料行业盈利走势预测
一、中国PET吸声材料行业毛利润预测
二、中国PET吸声材料行业利润总额预测
第十二章 2024-2030年中国PET吸声材料行业投资建议
第一节、中国PET吸声材料行业重点投资方向分析
第二节、中国PET吸声材料行业重点投资区域分析
第三节、中国PET吸声材料行业投资注意事项
第十三章 2024-2030年PET吸声材料行业投资机会与风险分析
第一节 投资环境的分析与对策
第二节 投资挑战及机遇分析
第三节 行业投资风险分析
一、政策风险
二、经营风险
三、技术风险
四、竞争风险
五、其他风险
拔打普华有策全国统一客户服务热线:01089218002,24小时值班热线杜经理:13911702652(微信同号),张老师:18610339331
点击“在线订购”进行报告订购,我们的客服人员将在24小时内与您取得联系
发送邮件到puhua_policy@126.com;或13911702652@139.com,我们的客服人员会在24小时内与您取得联系
您可直接下载“订购协议”,或电话、微信致电我公司工作人员,由我公司工作人员以邮件或微信给您“订购协议”;扫描件或快递原件盖章版
户名:北京普华有策信息咨询有限公司
开户银行:中国农业银行股份有限公司北京复兴路支行
账号:1121 0301 0400 11817
任何客户订购普华有策产品,公司都将出具全额的正规增值税发票。发票我们将以快递形式及时送达。