公司客服:010-89218002
杜经理:13911702652(微信同号)
张老师:18610339331
电线电缆行业的快速发展,为线缆用高分子材料带来广阔的市场空间
1、线缆用高分子材料行业发展概况和趋势分析
线缆用高分子材料属于“先进石化化工新材料”范畴,国家出台了大量政策、法规来鼓励和支持我国电线电缆原材料行业、电线电缆用高分子材料行业以及电线电缆行业整个产业链的发展,为行业发展提供了良好的政策环境,对业内企业的生产经营发展带来积极的影响。
光电线缆用高分子材料行业,上游行业是树脂、阻燃剂等厂商,下游行业是电线电缆制造企业,产业链如下图所示:

线缆用高分子材料行业的下游行业为电线电缆行业,作为电线电缆的主要原材料之一,其发展与电线电缆行业发展有着密切的关联性,可以从以下几个方面来理解:
1)市场需求联动性:电线电缆行业的需求波动直接影响线缆用高分子材料的市场需求。例如,随着电力基础设施建设、城市化进程加快、通信技术更新换代以及新能源汽车和可再生能源等领域的发展,对高质量、高性能电线电缆产品的需求增加,进而带动了对各种高分子绝缘材料、护套材料、填充物等的需求。
2)技术创新驱动:高分子材料领域的技术创新对于电线电缆行业的升级至关重要。新型高分子材料的研发不仅能够改善电线电缆的电气性能(如介电性能、耐热性、耐候性等)、机械性能(如拉伸强度、耐磨性等)及环保性能(无卤、低烟、阻燃等),而且还能拓展其在特殊环境或新兴应用中的适应性,比如海底电缆、超高压电缆、耐火电缆、智能电缆等。
3)产业链协同效应:线缆用高分子材料行业与电线电缆行业构成了紧密的上下游产业链条。上游高分子材料供应商需要根据下游电线电缆制造商的产品设计和技术要求,研发和生产定制化的材料解决方案,以满足不同应用场景下的高标准需求。
4)政策法规影响:国家对电线电缆行业的安全、环保、能效等标准的提高,也会促使线缆用高分子材料行业进行技术研发和产品升级,以符合不断收紧的法律法规要求。
综上所述,线缆用高分子材料行业的发展与电线电缆行业互为依托,共同推动着整个产业链的技术进步和市场发展。两者之间的协同发展不仅决定了各自行业的竞争力,也在很大程度上影响着相关领域整体技术水平的进步和社会经济的可持续发展。
2、电线电缆行业解析
电线电缆行业或线缆行业是指实现信息传输、电能传输和电磁转换功能的电线电缆与光纤光缆制造业的统称。作为国民经济中最大的配套行业之一,电线电缆广泛应用于各个领域,被誉为国民经济发展的血脉,在国民经济体系中占重要地位。按产品用途,电线电缆可分为电力电缆、通信电缆及光缆、装备电缆、裸电线、绕组线等五类。我国电线电缆工业发展起步较晚,但是发展迅速,2011年,我国电线电缆产业规模首次超过美国,成为全球电线电缆行业第一大市场。经过多年的发展,行业已经步入成熟阶段。
近年来,伴随着我国经济的快速增长、工业化进程的加快,“一带一路”倡议的不断落实以及基础设施建设的持续投入,带动电力、石油、化工、城市轨道交通、汽车、新能源以及船舶等行业快速发展,我国电线电缆行业总体保持稳定的增长态势。2018年我国电线电缆产量为4,532万千米,到2022年产量约为5,927万千米,复合增长率为6.94%,预计2023年将达6,203万千米。从市场规模来看,2022电线电缆行业市场规模达1.17万亿元,预计2023年市场规模将达到1.20万亿元。此外,2023年投资额将增加至5,200亿元,以加快数字电网建设和现代化电网进程,推动以新能源为主体的新型电力系统构建。未来我国电线电缆行业前景向好,行业产品升级趋势明显。预计到2027年,中国电线电缆行业市场规模将达1.60万亿元。

3、光纤光缆行业解析
可以应用电力电缆、装备电缆、光缆及通信电缆领域。通信电缆、光缆是指传输电信号或光信号的线缆,主要用于通信网络建设或作为通信、检测设备的配件。其中,通信电缆传输介质为金属材料(比如铜),用于传输电信号;通信光缆传输介质为光纤,用于传输光信号。与传统金属导体相比,光纤信息传输速度更快、信息容载量更大、同等强度信号传输距离更长、消耗能量更少,“光进铜退“是通信产业数据传输发展过程中的必然趋势。近年来,随着5G、双千兆等新型基础设施建设加快,以及海底光缆进入更新换代新周期,数字经济下“东数西算”等业务带动传输网、接入网建设,我国光纤光缆行业快速增长,成为全球最主要的光纤光缆市场和最大的光纤光缆制造国。截至2022年底,全国光缆线路总长度达到5,958万公里,复合增长率达到9.53%。从产量来看,在“宽带中国”政策和4G建设的双重刺激下,2017年全国光缆产量达到3.42亿芯公里峰值,2018年至2020年,由于光纤入户渗透率接近饱和,4G建设基本完成,5G建设尚处于初期阶段,光纤光缆需求疲软,产能连续下跌,2021年随着光纤光缆改造升级以及5G和数据中心应用逐步落地,光纤光缆行业得到强力支,2022年光缆产量达3.46亿芯公里,同比增长8.12%,创2015年以来的产量新高,预计2022年-2026年中国的光缆需求量将保持2.9%的年复合增长率。光纤光缆行业的快速发展,也为线缆用高分子材料带来广阔的市场空间。

中国在光纤网络建设方面确实保持全球领先地位,庞大的市场需求和不断增长的数字基础设施投资推动了光纤光缆产业的迅速发展。中国不仅满足国内大规模网络升级、5G部署、千兆宽带普及以及“东数西算”工程等需求,而且随着“一带一路”倡议的推进,也积极拓展海外市场,进一步带动了光纤光缆产品的生产和出口。2022年全球光缆需求量约为5.4亿芯公里,并预计到2025年这一需求量将进一步提升至6.1亿芯公里,显示出全球电信业尤其是光纤通信领域持续扩张的趋势。同时,市场规模预计在2023年将达到约300亿美元,这反映了全球市场对高速、大容量传输网络的迫切需求。北美、西欧等发达国家和区域FTTX铺设加速,新兴市场光纤光缆需求潜力巨大。
4、线缆用高分子材料行业的具体解析
线缆用高分子材料是指在各类电线电缆生产制作中用于绝缘层、屏蔽层和护套的高分子材料,是电线电缆产品的原材料之一,占线缆产品总成本10%左右。线缆行业的发展都是以新型线缆材料的开发与技术创新为主线,作为基础原材料之一,光电线缆用高分子材料的开发创新和应用拓展对提升我国线缆产品的整体水平有着重要的意义。
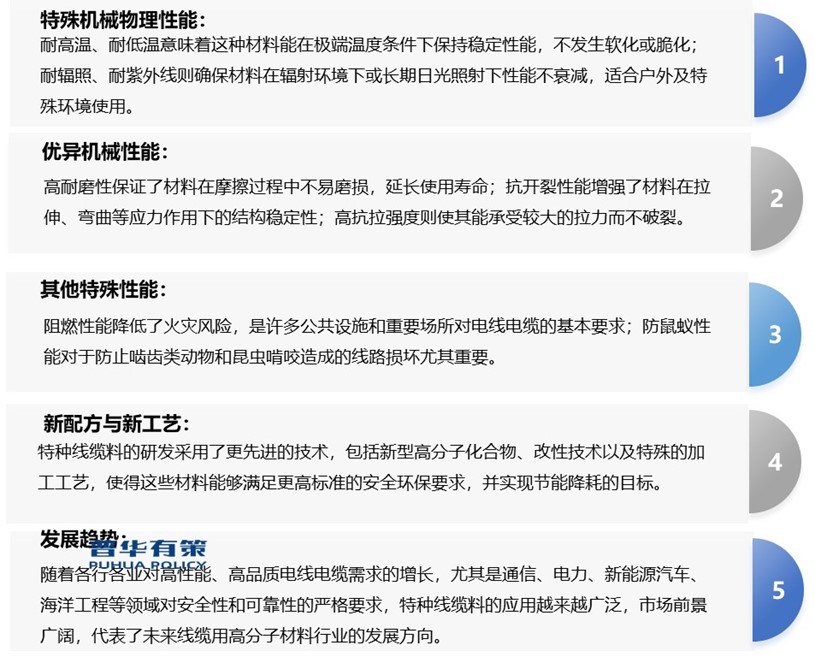
(1)根据产品性能的不同,可将线缆用高分子材料分为通用线缆料和特种线缆料。
①通用线缆料主要满足常规条件下的使用要求,适用于大部分普通环境和一般用途的电线电缆制造,如建筑内部布线、家电连接线等。
②而特种线缆料则是针对特殊场合和极端环境设计研发的,具备各种卓越的物理化学性能以满足不同行业的苛刻需求:

(2)线缆用高分子材料的种类多样,每种材料因其不同的化学结构和性能特点而适用于不同类型的电线电缆。以下是主要几种高分子材料在电线电缆行业中的应用及其发展趋势:

综上所述,随着国际环保法规的日趋严格,电线电缆行业正加速向绿色、环保、高性能的方向发展,推动了无卤、低烟、环保型高分子材料在电线电缆领域的广泛应用,并促进了相关技术的不断创新与升级。
目前,我国线缆用高分子材料处于初步成熟阶段,国内企业已基本掌握相关产品的生产工艺与技术,生产销售规模已位居世界前列,但行业内企业整体实力偏弱,与国际领先企业例如陶氏化学、北欧化工相比有一定的差距。近年来,随着线缆材料行业研发投入力度的加大和科技创新水平的提升,以及5G网络建设、清洁能源、新能源汽车、智能家居等全新市场需求的出现,推动国内企业向高端研发和高端制造的结构转型,我国光电线缆高分子材料产业持续取得发展。例如由PVC为主向无卤阻燃材料、XLPE、硅胶、氟塑料等方向改进,提高耐温等级、提高阻燃性能、提升安全性能;紫外交联绝缘材料的研发、环保阻燃高分子材料的技术突破,高温线缆用氟塑料开发等取得较大成就。我国线缆用高分子材料产品在细分品种、性能指标水平、产品质量稳定性方面得到了较大的提升,线缆用高分子材料生产企业能自主开发大部分中高端线缆用高分子材料,基本实现了国产替代,部分产品已达到国际先进水平,与国外企业的差距在逐步缩小。随着下游电线电缆行业的发展,线缆用高分子材料行业发展迅速,产业规模不断扩大。根据中国电子元器件行业协会统计数据,2020年我国线缆料市场需求约814万吨,预计未来五年市场需求保持6%的增速,到2025年,国内线缆料市场需求将达1,089万吨,市场规模约1,000亿元,年均复合增长率约保持在7%左右。此外,国家新基建战略实施、“一带一路”政策、国家城乡通信设施升级改造、电网改造、清洁可再生能源建设、机车车辆、高铁网建设、轨道交通建设等政策的推动,将继续为线缆用高分子材料带来发展空间和市场需求。
更多行业资料请参考普华有策咨询《2024-2030年线缆用高分子材料行业产业链细分产品调研及前景研究预测报告》,同时普华有策咨询还提供产业研究报告、产业链咨询、项目可行性报告、专精特新小巨人认证、市场占有率报告、十四五规划、项目后评价报告、BP商业计划书、产业图谱、产业规划、蓝白皮书、国家级制造业单项冠军企业认证、IPO募投可研、IPO工作底稿咨询等服务。(PHPOLICY:MJ)
报告目录:
第一章2018-2023年中国高分子材料行业产业链调研情况
第一节中国线缆用高分子材料行业上下游产业链分析
一、产业链模型原理介绍
二、线缆用高分子材料行业产业链结构图分析
第二节中国线缆用高分子材料行业上游产业发展及前景预测
一、上游主要产品介绍
二、上游主要产业供给情况分析
三、2024-2030年上游主要产业供给预测分析
四、上游主要产业价格分析
五、2024-2030年主要上游产业价格预测分析
第三节中国线缆用高分子材料行业下游产业发展及前景预测
一、下游应用领域结构图
二、下游细分市场应用领域分析
1、A用线缆用高分子材料市场分析
(1)行业发展现状
(2)需求规模
(3)需求前景预测
2、B用线缆用高分子材料市场分析
(1)行业发展现状
(2)需求规模
(3)需求前景预测
3、C用线缆用高分子材料市场分析
(1)行业发展现状
(2)需求规模
(3)需求前景预测
4、D用线缆用高分子材料市场分析
(1)行业发展现状
(2)需求规模
(3)需求前景预测
5、其他领域用线缆用高分子材料市场分析
(1)行业发展现状
(2)需求规模
(3)需求前景预测
第二章全球线缆用高分子材料行业市场发展现状分析
第一节全球线缆用高分子材料行业发展规模及现状分析
第二节全球线缆用高分子材料行业市场竞争及区域分布情况
第三节亚洲线缆用高分子材料行业地区市场分析
一、亚洲线缆用高分子材料行业市场现状分析
二、亚洲线缆用高分子材料行业市场规模分析
三、2024-2030年亚洲线缆用高分子材料行业前景预测分析
第四节北美线缆用高分子材料行业地区市场分析
一、北美线缆用高分子材料行业市场现状分析
二、北美线缆用高分子材料行业市场规模分析
三、2024-2030年北美线缆用高分子材料行业前景预测分析
第五节欧洲线缆用高分子材料行业地区市场分析
一、欧洲线缆用高分子材料行业市场现状分析
二、欧洲线缆用高分子材料行业市场规模分析
三、2024-2030年欧洲线缆用高分子材料行业前景预测分析
第六节其他地区分析
第七节2024-2030年全球线缆用高分子材料行业规模及趋势预测
第三章中国线缆用高分子材料产业发展环境分析
第一节中国宏观经济环境分析及预测
一、国内经济发展分析
二、经济走势预测
第二节中国线缆用高分子材料行业政策环境分析
一、行业监管体制分析
二、主要法律法规、政策及发展规划情况
三、国家政策对本行业发展影响分析
第三节中国线缆用高分子材料产业社会环境发展分析
一、所属行业发展现状分析
二、线缆用高分子材料产业社会环境发展分析
三、社会环境对行业的影响
第四节中国线缆用高分子材料产业技术环境分析
一、行业技术现状及特点分析
二、行业技术发展趋势预测
第四章2018-2023年中国线缆用高分子材料行业运行情况
第一节中国线缆用高分子材料行业发展因素分析
一、线缆用高分子材料行业有利因素分析
二、线缆用高分子材料行业不利因素分析
第二节中国线缆用高分子材料行业市场规模分析
第三节中国线缆用高分子材料行业供应情况分析
第四节中国线缆用高分子材料行业需求情况分析
第五节中国线缆用高分子材料行业供需平衡分析
第六节中国线缆用高分子材料行业发展趋势分析
第七节中国中线缆用高分子材料行业主要进入壁垒分析
第五章中国线缆用高分子材料行业运行数据监测
第一节中国线缆用高分子材料行业总体规模分析
第二节中国线缆用高分子材料行业产销与费用分析
一、行业产成品分析
二、行业销售收入分析
三、行业总资产负债率分析
四、行业利润规模分析
五、行业总产值分析
六、行业销售成本分析
七、行业销售费用分析
八、行业管理费用分析
九、行业财务费用分析
第三节中国线缆用高分子材料行业财务指标分析
一、行业盈利能力分析
二、行业偿债能力分析
三、行业营运能力分析
四、行业发展能力分析
第六章2018-2023年中国线缆用高分子材料市场格局分析
第一节中国线缆用高分子材料行业集中度分析
一、中国线缆用高分子材料行业市场集中度分析
二、中国线缆用高分子材料行业区域集中度分析
第三节中国线缆用高分子材料行业存在的问题及对策
第四节中外线缆用高分子材料行业市场竞争力分析
第五节线缆用高分子材料行业竞争格局分析
第七章中国线缆用高分子材料行业价格走势分析
第一节线缆用高分子材料行业价格影响因素分析
第二节2018-2023年中国线缆用高分子材料行业价格现状分析
第三节2024-2030年中国线缆用高分子材料行业价格走势预测
第八章2018-2023年中国线缆用高分子材料行业区域市场现状分析
第一节中国线缆用高分子材料行业区域市场规模分布
第二节中国华东地线缆用高分子材料市场分析
一、华东地区概述
二、华东地区线缆用高分子材料市场供需情况及规模分析
三、2024-2030年华东地区线缆用高分子材料市场前景预测
第三节华中地区市场分析
一、华中地区概述
二、华中地区线缆用高分子材料市场供需情况及规模分析
三、2024-2030年华中地区线缆用高分子材料市场前景预测
第四节华南地区市场分析
一、华南地区概述
二、华南地区线缆用高分子材料市场供需情况及规模分析
三、2024-2030年华南地区线缆用高分子材料市场前景预测
第五节华北地区市场分析
一、华北地区概述
二、华北地区线缆用高分子材料市场供需情况及规模分析
三、2024-2030年华北地区线缆用高分子材料市场前景预测
第六节东北地区市场分析
一、东北地区概述
二、东北地区线缆用高分子材料市场供需情况及规模分析
三、2024-2030年东北地区线缆用高分子材料市场前景预测
第七节西北地区市场分析
一、西北地区概述
二、西北地区线缆用高分子材料市场供需情况及规模分析
三、2024-2030年西北地区线缆用高分子材料市场前景预测
第八节西南地区市场分析
一、西南地区概述
二、西南地区线缆用高分子材料市场供需情况及规模分析
三、2024-2030年西南地区线缆用高分子材料市场前景预测
第九章2018-2023年中国线缆用高分子材料行业竞争情况
第一节中国线缆用高分子材料行业竞争结构分析
一、现有企业间竞争
二、潜在进入者分析
三、替代品威胁分析
四、供应商议价能力
五、客户议价能力
第二节中国线缆用高分子材料行业SWOT分析
一、行业优势分析
二、行业劣势分析
三、行业机会分析
四、行业威胁分析
第十章2018-2023年线缆用高分子材料行业重点企业分析
第一节企业A
一、企业概况
二、企业主营产品
三、企业主要经济指标情况
四、企业竞争优势分析
第二节企业B
一、企业概况
二、企业主营产品
三、企业主要经济指标情况
四、企业竞争优势分析
第三节企业C
一、企业概况
二、企业主营产品
三、企业主要经济指标情况
四、企业竞争优势分析
第四节企业D
一、企业概况
二、企业主营产品
三、企业主要经济指标情况
四、企业竞争优势分析
第五节企业E
一、企业概况
二、企业主营产品
三、企业主要经济指标情况
四、企业竞争优势分析
第十一章2024-2030年中国线缆用高分子材料行业发展前景预测
第一节中国线缆用高分子材料行业市场发展预测
一、中国线缆用高分子材料行业市场规模预测
二、中国线缆用高分子材料行业产值规模预测
三、中国线缆用高分子材料行业供需情况预测
四、中国线缆用高分子材料行业销售收入预测
五、中国线缆用高分子材料行业投资增速预测
第二节中国线缆用高分子材料行业盈利走势预测
一、中国线缆用高分子材料行业毛利润预测
二、中国线缆用高分子材料行业利润总额预测
第十二章2024-2030年中国线缆用高分子材料行业投资建议
第一节、中国线缆用高分子材料行业重点投资方向分析
第二节、中国线缆用高分子材料行业重点投资区域分析
第三节、中国线缆用高分子材料行业投资注意事项
第十三章2024-2030年线缆用高分子材料行业投资机会与风险分析
第一节投资环境的分析与对策
第二节投资挑战及机遇分析
第三节行业投资风险分析
一、政策风险
二、经营风险
三、技术风险
四、竞争风险
五、其他风险
拔打普华有策全国统一客户服务热线:01089218002,24小时值班热线杜经理:13911702652(微信同号),张老师:18610339331
点击“在线订购”进行报告订购,我们的客服人员将在24小时内与您取得联系
发送邮件到puhua_policy@126.com;或13911702652@139.com,我们的客服人员会在24小时内与您取得联系
您可直接下载“订购协议”,或电话、微信致电我公司工作人员,由我公司工作人员以邮件或微信给您“订购协议”;扫描件或快递原件盖章版
户名:北京普华有策信息咨询有限公司
开户银行:中国农业银行股份有限公司北京复兴路支行
账号:1121 0301 0400 11817
任何客户订购普华有策产品,公司都将出具全额的正规增值税发票。发票我们将以快递形式及时送达。