公司客服:010-89218002
杜经理:13911702652(微信同号)
张老师:18610339331
家居五金行业竞争格局、主要玩家及主要发展趋势
家居五金下游主要面向新房装修、存量房二次装修的需要购置家具及五金配件产品的家具行业、装修装饰行业、卫浴行业以及终端消费者等。根据国家海关总署公布的最新数据显示,2023年1-11月中国家具及其零件出口额为4032.2亿元(按2023年11月20日汇率换算:1人民币等于0.1404美金,即556.1亿美元),同比下降1.7%;其中11月份单月,家具及其零件出口额为437.6亿元,环比上涨15.92%,出口显示回暖迹象。

1、家居五金行业发展概况
家居五金,指在厨房、卧室、盥洗室、客厅、阳台等生活场景中使用的,提供收纳、装饰、连接、运动等用途的金属材质的制件,是现代家居用品的重要组成部分,具有耐用、防锈、防潮等特征,可分为基础五金、功能五金、收纳五金等,具体介绍如下:

经过 30 多年的发展,目前中国五金已经形成了配套完善、种类齐全的家居五金制造产业集群。随着社会需求的不断变化以及材料与技术水平的不断革新,家居五金行业企业在规模、管理、效益、产品种类、质量和工艺技术等方面都有大幅的提升。
2、家居五金行业竞争格局
家居五金市场目前处于品牌集中化发展的初期,大部分家居五金企业规模较小,市场整体较为零散,行业集中度相对较低。
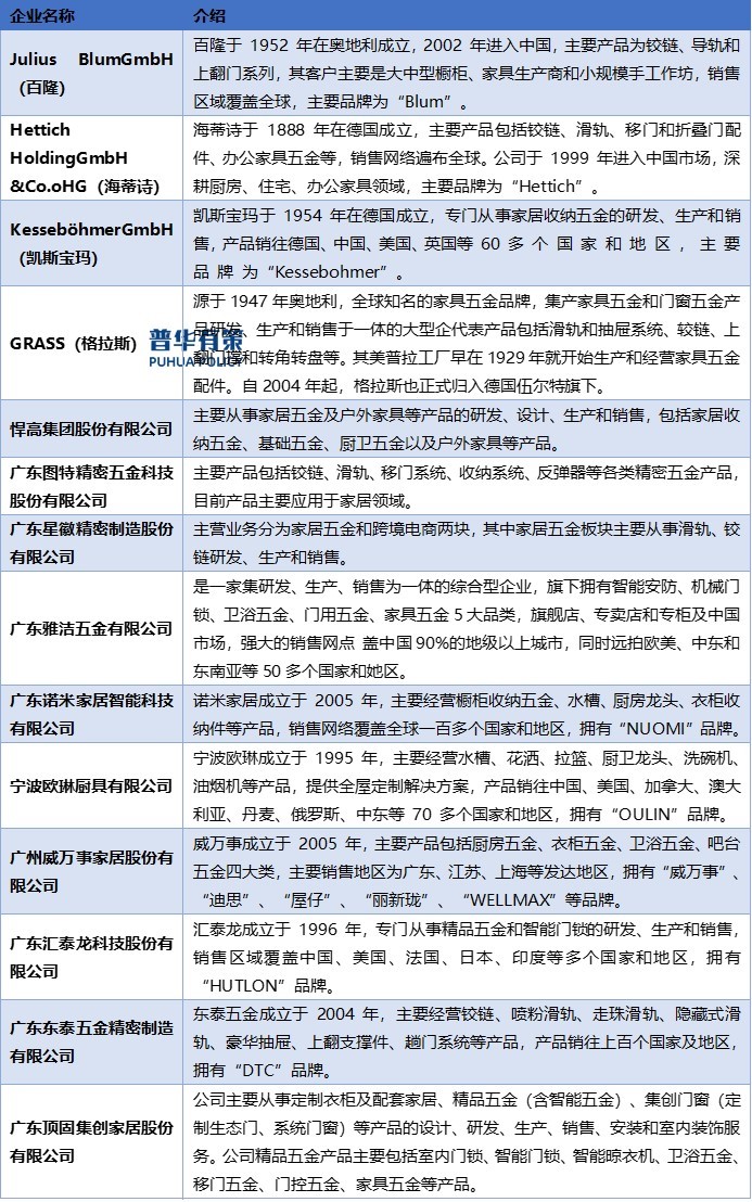
以欧洲五金品牌商海蒂诗、百隆、凯斯宝玛,以及以东泰五金、悍高集团、星徽股份、图特股份、坚朗五金、顶固集创、雅洁、诺米、欧琳、威万事、汇泰龙等为代表的国内家居五金企业,由于长期的从业经验和较早的品牌化道路,已形成了品牌优势,在技术、品质、规模上都达到了行业的先进水平。
另外,我国家居五金行业还有数量众多的中小企业,构成我国低端家居五金市场的主要参与者。这些企业生产规模较小,品牌意识较弱,自主研发设计能力不足,以低价竞争获取生存空间,产品技术含量较低,同质化现象严重。
随着行业标准的完善、劳动力成本的上升以及市场竞争的加剧,依靠低质低价竞争获取市场空间的无品牌、无自主研发能力、低附加值的家居五金企业将逐步被淘汰,已形成品牌和规模优势的企业将得到进一步的发展,行业集中度进一步提升。

3、家居五金行业技术水平及技术特点
家居五金行业的技术水平主要体现在研发设计、生产制造能力和信息技术应用等方面。
(1)研发设计水平
研发设计是家居五金行业技术发展的动力来源。随着经济的飞速发展,人们的生活质量得到了极大提高,消费者对家居产品的需求从实用性转向了智能化、舒适化、便捷化等方向,家居五金作为家居产品功能实现的重要桥梁,对五金产品的研发设计提出了更高的要求。如铰链、滑轨等成熟的家居五金产品,其基础功能已满足下游客户需求,而如何进一步提升产品的精巧性和便捷性、降低产品成本则依赖于家居五金企业进一步的研发改进。
与此同时,随着家居行业逐渐向定制化、智能化趋势的发展,家居五金行业也由原来的基础五金代工模式逐渐转化为家居五金整体解决方案提供者。因此,完善的设计研发体系、与时俱进的设计研发能力是家居五金企业提供更优质的家居五金功能解决方案、更丰富的产品选择范围的重要保障,系五金行业企业技术水平的重要体现。
(2)生产制造能力
家居五金是下游家居产品实现款式变化和功能提升的关键零部件,下游产品的档次和质量很大程度上取决于家居五金产品的精密度。因此,生产制造的技术水平是影响行业的技术水平的关键因素之一。
生产制造能力是企业生产管理水平和自动化程度的综合体现。企业的生产管理水平来源于长期的经验积累,而高水平的自动化生产则是企业实现产品质优、高效生产的有力保障。家居五金产品的生产制造涉及的步骤多、批次多、数量大,自动化设备的投入和生产流程的自动化控制能保障企业生产有条不紊进行,保证产品质量的稳定性,降低产品的成本,带来规模效益。
(3)信息技术应用
家居五金产品种类众多,其生产具备步骤多、批次多、数量大的特点。信息技术的应用可以实现产品从研发设计、订单下达、采购管理、生产交付、仓储物流等各个环节的全流程管理。一方面,信息技术的应用有助于企业全方位控制产品质量、保证产品品质的稳定性;另一方面,对生产的全流程管理有助于改善和优化组织流程,提高生产经营管理水平,并通过信息技术应用达到控制成本,提高效率和降低损耗的目的。因此,信息技术的应用是家居五金企业提高效率、强化管理、获取企业竞争力的重要手段。
4、家居五金行业发展趋势
(1)生产过程数字化
家居五金产品品类众多,生产具备步骤多、批次多、数量大的特点,因此,稳定、高效的自动化生产是提升生产效率、获得规模优势、提高企业竞争力的必要途径。在此背景下,家居五金企业不断提升生产过程的自动化水平,以自动化设备替代人工,并对生产流程进行自动化控制,并通过搭建数字化平台,以建设更加智能化的工厂。未来,家居五金的制造技术将与新一代信息技术等高端技术不断融合,在家居五金产品的研发、设计、生产过程中建立完善的数字化体系,进而提高机械设备的运转效率,行业将朝着“数字化”、“智能化”不断迈进。
(2)五金产品智能化
随着工业水平、科技的进步,人们生活品质的提高和对美好生活的追求,消费者对家居产品的要求从传统的结实、耐用,逐渐过渡到满足上述需求的同时,还需满足其舒适、装卸便捷和智能控制等方面的追求。由此引导下游五金行业除了满足五金传统的机械性能、防锈、防潮性、活动件的抗疲劳性能等品质外,还需辅助家居产品实现消费者对家居空间智能化、舒适化、便捷化的需求。目前,家居五金行业已逐渐将控制器、传感器等元素加入到产品中,实现产品的智能化。随着智慧家居等新兴概念的进一步普及,未来,智能家居的推广与应用将成为家居五金市场增长的主要动力之一。
(3)家居五金企业竞相打造自有品牌
国内家居五金企业数量众多,竞争激烈。欧洲的海蒂诗、百隆等家居五金企业,由于长期的从业经验和较早的品牌化道路,已形成了品牌优势,并因此享受着极高的品牌溢价。对此,国内家居五金企业也逐渐意识到品牌化道路的重要性。因此,以东泰五金、悍高集团、星徽股份、图特股份和顶固集创等为代表的国内家居五金企业纷纷着手打造自有五金品牌,为市场提供优质家居五金产品。
(4)行业集中度有望进一步提升
家居五金市场目前处于品牌集中化发展的初期阶段。数量众多的中小企业构成我国低端家居五金市场的主要参与者,这些企业生产规模较小,品牌意识较弱,自主研发设计能力不足,以低价竞争获取生存空间,产品技术含量较低,同质化现象严重。
随着劳动力成本的上升以及市场竞争的加剧,依靠低质低价竞争获取市场空间的无品牌、无自主研发能力、低附加值的家居五金企业的获利空间将被进一步挤压。而行业内头部家居五金企业凭借规模优势,更好地集中力量研发核心产品,提升自动化生产比例,极大地提高了生产效率,实现成本优势,在行业竞争中脱颖而出。而不具备规模优势的家居五金企业将逐步被吸收、合并或淘汰,行业逐步向标准化、规模化方向发展,行业集中度将进一步提高。
更多行业资料请参考普华有策咨询《2024-2030年家居五金行业市场调研及发展趋势预测报告》,同时普华有策咨询还提供产业研究报告、产业链咨询、项目可行性报告、专精特新小巨人认证、国家级制造业单项冠军企业认证、十四五规划、项目后评价报告、BP商业计划书、产业图谱、产业规划、蓝白皮书、IPO募投可研、IPO工作底稿咨询等服务。
目录
第1章 家居五金行业综述及数据来源说明
1.1 家居五金行业界定
1.1.1 家居五金的定义
1.1.2 《国民经济行业分类与代码》中家居五金行业归属
1.2 家居五金行业相关专业术语
1.3 本报告数据来源及编制说明
第2章 中国家居五金行业宏观环境分析(PEST)
2.1 中国家居五金行业政策(Policy)环境分析
2.1.1 中国家居五金行业监管体系及机构介绍
1、中国家居五金行业主管部门
2、中国家居五金行业自律组织
2.1.2 中国家居五金行业发展相关政策规划汇总及解读
2.1.3 政策环境对中国家居五金行业发展的影响总结
2.2 中国家居五金行业经济(Economy)环境分析
2.2.1 中国宏观经济发展现状
2.2.2 中国宏观经济发展展望
2.3 中国家居五金行业社会(Society)环境分析
2.4 中国家居五金行业技术(Technology)环境分析
2.4.1 中国家居五金行业相关技术介绍
2.4.2 中国家居五金行业专利情况
1、中国家居五金专利申请
2、中国家居五金专利公开
3、中国家居五金热门申请人
4、中国家居五金热门技术
第3章 全球家居五金行业发展现状及家居五金市场前景
3.1 全球家居五金行业发展历程介绍
3.2 全球家居五金行业宏观环境背景
3.2.1 全球家居五金行业经济环境概况
3.2.2 全球家居五金行业经济预测
3.3 全球家居五金行业发展现状及市场规模体量分析
3.4 全球家居五金行业区域发展格局及重点区域市场研究
3.4.1 全球家居五金行业区域发展格局
3.4.2 全球家居五金行业重点区域市场发展状况
1、 亚洲家居五金行业地区市场分析
(1)亚洲家居五金行业市场现状分析
(2)亚洲家居五金行业市场规模与市场需求分析
(3)2024-2030年亚洲家居五金行业前景预测分析
2、 北美家居五金行业地区市场分析
(1)北美家居五金行业市场现状分析
(2)北美家居五金行业市场规模与市场需求分析
(3)2024-2030年北美家居五金行业前景预测分析
3、 欧洲家居五金行业地区市场分析
(1)欧洲家居五金行业市场现状分析
(2)欧洲家居五金行业市场规模与市场需求分析
(3)2024-2030年欧洲家居五金行业前景预测分析
4、 其他地区分析
5、 2024-2030年全球家居五金行业规模预测
3.5 全球家居五金行业市场竞争格局及重点企业案例研究
3.5.1 全球家居五金行业市场竞争格局
3.5.2全球家居五金行业重点企业案例
1、企业A
2、企业B
3、企业C
第4章 中国家居五金行业进出口贸易状况及对外贸易依存度
4.1 全球及中国家居五金行业发展差异分析
4.2 中国家居五金行业进出口贸易整体状况
4.3 中国家居五金行业进口贸易状况
4.3.1 中国家居五金行业进口规模
4.3.2 中国家居五金行业进口价格水平
4.3.3 中国家居五金行业进口产品结构
4.3.4 中国家居五金行业进口来源地
4.4 中国家居五金行业出口贸易状况
4.4.1 中国家居五金行业出口规模
4.4.2 中国家居五金行业出口价格水平
4.4.3 中国家居五金行业出口产品结构
4.4.4 中国家居五金行业出口目的地
第5章 中国家居五金行业市场供给状况及市场行情走势预判
5.1 中国家居五金行业发展历程介绍
5.2 中国家居五金行业市场特性解析
5.3 中国家居五金行业市场主体类型及入场方式
5.4 中国家居五金行业市场主体数量规模
5.5 中国家居五金行业市场供给能力分析
5.6 中国家居五金行业市场供给水平分析
5.7 中国家居五金行业市场行情走势预判
第6章 2019-2023年中国家居五金行业市场需求状况及市场规模体量分析
6.1 中国家居五金行业市场渗透状况分析
6.2 中国家居五金行业市场饱和度分析
6.3 中国家居五金行业市场需求状况
6.4 中国家居五金行业市场销售状况
6.5 中国家居五金行业市场规模体量分析
第7章 中国家居五金行业市场竞争状况及国际市场竞争力分析
7.1 中国家居五金行业波特五力模型分析
7.1.1 中国家居五金行业现有竞争者之间的竞争分析
7.1.2 中国家居五金行业关键要素的供应商议价能力分析
7.1.3 中国家居五金行业消费者议价能力分析
7.1.4 中国家居五金行业潜在进入者分析
7.1.5 中国家居五金行业替代品风险分析
7.2 中国家居五金行业投融资、兼并与重组案例
7.3 中国家居五金行业市场竞争格局分析
7.4 中国家居五金行业市场集中度分析
7.5 中国家居五金行业国际市场竞争力分析
7.6 中国家居五金行业国产替代布局状况
第8章 2019-2023年中国家居五金行业发展概述
8.1 中国家居五金行业上下游产业链分析
8.1.1 产业链模型原理介绍
8.1.2 家居五金行业产业链条分析
8.2 中国家居五金行业产业链环节分析
8.2.1 主要上游产业供给情况分析
8.2.2 2024-2030年主要上游产业供给预测分析
8.2.3 主要上游产业价格分析
8.2.4 2024-2030年主要上游产业价格预测分析
8.2.5 主要下游产业发展现状分析
8.2.6 主要下游产业规模分析
8.2.7 主要下游产业价格分析
8.2.8 2024-2030年主要下游产业前景预测分析
8.3 中国家居五金细分市场格局分布
8.4 中国家居五金细分产品市场分析
8.5 中国家居五金行业中游细分市场前景分析
第9章 中国家居五金行业下游应用市场需求潜力分析
9.1 中国家居五金行业细分市场分析
9.1.1 A市场用家居五金
1、2019-2023年行业发展概况
2、2019-2023年需求规模
3、2024-2030年需求前景预测
9.1.2 B市场用家居五金
1、2019-2023年行业发展概况
2、2019-2023年需求规模
3、2024-2030年需求前景预测
9.1.3 C市场用家居五金
1、2019-2023年行业发展概况
2、2019-2023年需求规模
3、2024-2030年需求前景预测
9.1.4 D领域用家居五金
1、2019-2023年行业发展概况
2、2019-2023年需求规模
3、2024-2030年需求前景预测
9.2 行业下游领域需求格局占比
第10章 2019-2023年中国家居五金行业区域市场现状分析
10.1 中国家居五金行业区域市场规模分布
10.2 中国华东地家居五金市场分析
10.2.1 华东地区概述
10.2.2 华东地区家居五金市场需求情况分析
10.2.3 2024-2030年华东地区家居五金市场前景预测
10.3 华中地区市场分析
10.3.1 华中地区概述
10.3.2 华中地区家居五金市场需求情况分析
10.3.3 2024-2030年华中地区家居五金市场前景预测
10.4 华南地区市场分析
10.4.1 华南地区概述
10.4.2 华南地区家居五金市场需求情况分析
10.4.3 2024-2030年华南地区家居五金市场前景预测
10.5 华北地区市场分析
10.5.1 华北地区概述
10.5.2 华北地区家居五金市场需求情况分析
10.5.3 2024-2030年华北地区家居五金市场前景预测
10.6 东北地区市场分析
10.6.1 东北地区概述
10.6.2 东北地区家居五金市场需求情况分析
10.6.3 2024-2030年东北地区家居五金市场前景预测
10.7 西北地区市场分析
10.7.1 西北地区概述
10.7.2 西北地区家居五金市场需求情况分析
10.7.3 2024-2030年西北地区家居五金市场前景预测
10.8 西南地区市场分析
10.8.1 西南地区概述
10.8.2 西南地区家居五金市场需求情况分析
10.8.3 2024-2030年西南地区家居五金市场前景预测
第11章 中国家居五金行业发展痛点及产业转型升级
11.1 中国家居五金行业经营模式分析
11.2 中国家居五金行业经营效益分析
11.2.1 中国家居五金行业营收状况
11.2.2 中国家居五金行业利润水平
11.2.3 中国家居五金行业成本管控
11.3 中国家居五金行业市场痛点分析
11.4 中国家居五金产业结构优化与转型升级发展路径
第12章 家居五金重点企业布局案例研究
12.1 家居五金重点企业市场份额
12.2 家居五金重点企业布局案例分析
12.2.1 A公司
1、企业概况
2、企业生产经营基本情况
3、企业家居五金业务布局状况及营收结构
4、企业家居五金营业收入及增长情况
5、企业核心竞争力分析
6、企业发展战略分析
12.2.2 B公司
1、企业概况
2、企业生产经营基本情况
3、企业家居五金业务布局状况及营收结构
4、企业家居五金营业收入及增长情况
5、企业核心竞争力分析
6、企业发展战略分析
12.2.3 C公司
1、企业概况
2、企业生产经营基本情况
3、企业家居五金业务布局状况及营收结构
4、企业家居五金营业收入及增长情况
5、企业核心竞争力分析
6、企业发展战略分析
12.2.4 D公司
1、企业概况
2、企业生产经营基本情况
3、企业家居五金业务布局状况及营收结构
4、企业家居五金营业收入及增长情况
5、企业核心竞争力分析
6、企业发展战略分析
12.2.5 E公司
1、企业概况
2、企业生产经营基本情况
3、企业家居五金业务布局状况及营收结构
4、企业家居五金营业收入及增长情况
5、企业核心竞争力分析
6、企业发展战略分析
第13章 中国家居五金行业发展潜力评估及趋势前景预判
13.1 中国家居五金行业SWOT分析
13.2 2024-2030年中国家居五金行业发展潜力评估
13.3 2024-2030年中国家居五金行业市场前景预测
13.4 2024-2030年中国家居五金行业发展趋势预判
第14章 中国家居五金行业投资价值及投资机会分析
14.1 中国家居五金行业市场进入壁垒构成分析
14.1.1 家居五金行业人才壁垒
14.1.2 家居五金行业技术壁垒
14.1.3 家居五金行业资金壁垒
14.1.4 家居五金行业其他壁垒
14.2 中国家居五金行业投资风险预警
14.2.1 家居五金行业政策风险分析
14.2.2 家居五金行业技术风险分析
14.2.3 家居五金行业宏观经济波动风险分析
14.2.4 家居五金行业其他风险分析
14.3 中国家居五金行业投资价值评估
第15章 中国家居五金行业研究结论及建议
拔打普华有策全国统一客户服务热线:01089218002,24小时值班热线杜经理:13911702652(微信同号),张老师:18610339331
点击“在线订购”进行报告订购,我们的客服人员将在24小时内与您取得联系
发送邮件到puhua_policy@126.com;或13911702652@139.com,我们的客服人员会在24小时内与您取得联系
您可直接下载“订购协议”,或电话、微信致电我公司工作人员,由我公司工作人员以邮件或微信给您“订购协议”;扫描件或快递原件盖章版
户名:北京普华有策信息咨询有限公司
开户银行:中国农业银行股份有限公司北京复兴路支行
账号:1121 0301 0400 11817
任何客户订购普华有策产品,公司都将出具全额的正规增值税发票。发票我们将以快递形式及时送达。