公司客服:010-89218002
杜经理:13911702652(微信同号)
张老师:18610339331
光伏行业的快速发展将为光伏浆料的生产企业带来良好的发展机遇
晶硅太阳能电池为银浆和铝浆主要的下游应用领域,因此光伏浆料的行业周期性与光伏行业密切相关。影响光伏行业发展的主要因素包括国家政策、光照资源和电网条件等,在国家各项政策稳定的情况下,光伏行业市场规模有稳定的预期和保障。光伏行业和电子浆料行业是我国“十四五”规划期间重点发展领域,我国通过强化政策支持行业发展,完善产业布局。随着我国大力推动“碳达峰”“碳中和”目标,国家政策不断鼓励光伏行业和电子浆料行业的发展,为业内企业提供了长期良好的发展环境。
1、光伏电子浆料行业概况
光伏电子浆料是晶体硅太阳能电池的关键原材料。光伏电子浆料通过丝网印刷工艺,分别印刷在硅片的两面,烘干后经过烧结,形成晶硅太阳能电池的两端金属电极,因此光伏电子浆料的产品性能和对应的电极制备工艺,直接关系着晶硅太阳能电池的光电性能。
光伏电子浆料的产品性能与其原材料构成和配方息息相关,电子浆料主要成分为高纯度的银粉或铝粉、玻璃体系、有机载体及添加剂等,不同成分的具体作用如下:

在光伏电子浆料的制备过程中,除了对原材料纯度和品质要求较高以外,浆料的配方、制作工艺、量产稳定性也需要经过长期的研发攻关、持续优化,以确定适用于不同晶硅太阳能电池片的最优配方,从而达到预期的导电和应用效果。
2、光伏浆料行业竞争格局
经过十几年的发展,光伏行业已成为我国少有的形成国际竞争优势、实现端到端自主可控、并有望率先成为高质量发展典范的战略性新兴产业,也是推动我国能源变革的重要引擎。目前我国光伏行业在制造业规模、产业化技术水平、应用市场拓展、产业体系建设等方面均位居全球前列。
在此背景下,中国的光伏浆料企业也实现了快速发展。国内光伏浆料企业在下游晶硅太阳能电池快速发展的过程中,不断优化自身工艺,提升产品品质,与下游晶硅太阳能电池片厂商形成了共同进步、协同成长的良性循环,国内光伏浆料企业凭借自身的技术优势、产能优势和服务优势,与下游晶硅太阳能电池片厂商建立了稳固的合作关系。在此过程中,国内光伏浆料产品广泛应用于下游晶硅太阳能电池片厂商的产品中,逐步建立了基于晶硅太阳能电池片应用的高品质要求,上游产品与下游应用深度契合,在产品一致性和稳定性等方面形成了较高的壁垒,占据了大部分的市场份额。
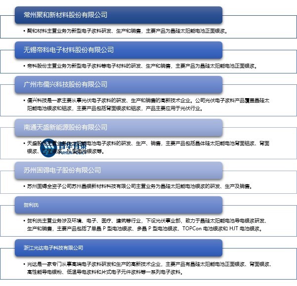
随着以帝科股份、聚和材料、儒兴科技、苏州固锝、天盛股份为代表的国内电子浆料企业通过持续研发和技术进步,国产浆料质量和性能的快速提升,目前光伏背面银浆和铝浆已全面实现国产化,正面银浆的国产化率也上升至 2022 年的 85%以上。未来伴随着全球光伏行业的快速发展带来的巨大市场空间,中国光伏浆料企业凭借在生产工艺、产能规模、产品品质、客户服务等方面的综合优势,将成为最直接的受益者。

3、光伏浆料行业面临的机遇
在建立人类命运共同体、共同应对全球气候变化大背景下,目前全球已有超过120 个国家及地区提出“碳中和”目标。随着“碳中和”目标的提出,全球各主要经济体相应推出了可再生能源领域发展规划,可再生能源成为各国重要的能源结构改革方向。光伏发电以其清洁、安全、易获取等显著优势,已成为全球可再生能源开发与利用的重要构成部分。
2020 年 12 月 12 日,我国主要领导人在联合国气候雄心峰会上发表题为《继往开来,开启全球应对气候变化新征程》的重要讲话,并宣布到 2030 年,我国单位国内生产总值二氧化碳排放将比 2005 年降低 65%以上,非化石能源占一次能源消费比重将达到 25%左右,风电、太阳能发电总装机容量将达到 1,200GW 以上。国家政策的大力支持将给光伏行业带来持续增长的动力。
光伏行业的蓬勃发展带动太阳能电池行业发展驶入了快车道。根据中国光伏行业协会(CPIA)数据,2022 年全国电池片产量约为 330.6GW,同比增长 67.1%,预计2023 年全国电池片产量将超过 477GW。
光伏浆料对晶硅太阳能电池的性能具有重大影响,直接决定电池的光电转换效率及稳定性,进而影响电池的各项性能指标,所以光伏浆料是晶硅太阳能电池的核心原材料,而晶硅太阳能电池是光伏发电系统的核心部件。在此情况下,光伏行业的快速发展将为光伏浆料的生产企业带来良好的发展机遇。
4、光伏电子浆料行业趋势
(1)光伏电子浆料市场规模稳中有升
光伏电子浆料的市场规模与下游晶硅太阳能电池片的产量、浆料单位耗量和技术路线息息相关,受益于硅片尺寸增大、电池转换效率快速提高以及印刷技术的进步,光伏电子浆料市场规模保持稳中有升。根据中国光伏行业协会(CPIA)统计,在 2022年全球电池片产量 366.1GW、对应 63.5%同比增幅的带动下,2022 年全球银浆总耗量同比 2021 年增长 33.0%,达 4,626 吨,市场规模增长较大。凭借明显高于全球的产量增幅,我国太阳能电池银浆总耗量为 4,177 吨,同比增加 35.9%,增速高于全球。
(2)电池技术迭代推动光伏电子浆料差异化发展
晶硅太阳能电池片技术种类繁多、革新迅速,具备技术密集性特征,对光伏电子浆料生产企业的技术研发能力和前瞻性要求较高。晶硅太阳能电池技术的更新和迭代主要目的为降低光学损失和电学损失,不同的晶硅太阳能电池表面用于收集和传输电流的电极制备原理和方式不同,即金属化方案有所不同。金属化方案主要包括电子浆料的配方、制备和印刷工艺,方案调整会直接影响电子浆料与电池片厂商生产工艺的适配性及电池片的光电转换效率。

不同晶硅太阳能电池金属化方案不同,对光伏电子浆料的需求存在较大差异。电池技术的迭代演变需要浆料产品差异化供给,研发水平较高、创新能力较强的光伏电子浆料企业将具有更显著的竞争优势,从而取得更广阔的发展契机。
(3)光伏电子浆料市场国产化替代加速
银浆和铝浆是提升晶硅太阳能电池转换效率的关键材料之一,属于典型的技术密集型产业,进入门槛较高。
制备工艺方面,随着我国光伏行业近年来的迅猛发展,晶硅太阳能电池产能逐步向中国转移,光伏电子浆料需求量激增,国产化进程也同步加速。国内浆料企业与电池企业紧密合作,国产浆料技术含量、产品性能和稳定性持续提升,逐步能够满足下游客户的需求,被下游客户所认可,浆料市场被国际厂商把持的格局已被国内浆料企业打破。
原材料方面,背面银浆所需的原材料银粉和铝浆所需的原材料铝粉已全面实现国产化并大规模生产,正面银浆和新型晶硅太阳能电池银浆所需的银粉正在逐步实现国产化。国外银粉研究起步较早,其中日本 DOWA 是全球最大的晶硅太阳能电池银浆用银粉供应商,国内厂商生产的银粉产品在品质上与国外仍存在一些差距。使用国产银粉需要浆料企业开发优异的玻璃粉和有机载体,以提升银浆印刷能力、欧姆接触性能和烧结性能,因此对银浆企业有较高技术要求。近几年伴随着浆料市场国产化进程的加速,国内银粉制备技术也已经取得了重大突破,银粉正逐步实现国产化。
根据中国光伏行业协会(CPIA)发布的《2022-2023 年中国光伏产业年度报告》,PERC 电池浆料方面,目前背面银浆和铝浆已全面实现国产化,国产正面银浆的市场市占率也从 2021 年的 61%进一步上升至 2022 年的 85%以上;新型电池浆料方面,目前国内领先的浆料企业大都已具备 N 型 TOPCon 电池金属化浆料解决方案,相关产品均已得到验证,随着新型电池未来生产成本的降低及良率的提升,国产新型电池浆料市场占有率将进一步提升。
5、阻碍光伏浆料行业发展的主要因素
(1)太阳能电池产业技术持续迭代,对光伏浆料厂商研发创新能力提出了更高的要求
太阳能电池作为光伏发电系统的核心部件,技术种类繁多,技术持续迭代。在PERC 电池技术保持主流地位的同时,新型电池技术也持续取得突破。现阶段市场呈现出了以 PERC 电池为主流,以 TOPCon 电池、HJT 电池和 IBC 电池等新型电池工艺技术为代表的技术多样化发展局面。
下游厂商产品的不断迭代,对电子浆料生产企业的技术研发能力和前瞻性要求较高。因此,光伏浆料厂商需要持续地进行产品技术研发创新来跟上市场对产品更新换代的需求,从而使光伏浆料厂商的产品和技术始终保持竞争力,对于光伏浆料厂商的研发创新能力提出了更高的要求。
(2)光伏行业降本增效要求较高,对于光伏浆料厂商工艺提升及成本控制提出了更高的要求
光伏行业通过不断创新和技术开发,实现了全行业整体的技术进步。伴随着产业规模的扩大,发电成本持续下降、商业化条件不断成熟,特别是近十年,光伏技术迭代和产业升级加速,成本下降明显,行业竞争也不断加剧。2021 年 6 月发改委发布《关于 2021 年新能源上网电价政策有关事项的通知》,明确了自 2021 年起,新备案集中式光伏电站、工商业分布式光伏项目,中央财政不再补贴,实行平价上网。光伏行业降本增效的要求也进一步传导到了光伏浆料厂商,对于光伏浆料厂商的工艺提升及成本控制提出了更高的要求。面对产品价格下降的压力,企业需要通过持续的工艺改进、产品创新来保证产品的竞争力,从而抵消产品价格下降对于企业盈利能力的影响。
6、光伏浆料行业主要壁垒构成
(1)人才壁垒
光伏电子浆料行业涉及金属材料、无机材料、高分子材料、纳米科学等多门学科的基础理论、研究方法和应用技术,其制备横跨低熔点玻璃制备技术、浆料加工技术、流变学、细线印刷、高温烧结等诸多高科技技术领域,其研发人才既要有相关学科的理论知识,又要有丰富的实践应用知识,这样的复合技术人员需要长时间的磨练才能成才。因此,是否拥有复合型研发人才和结构层次合理的技术团队是进入该行业的主要人才壁垒。
(2)技术壁垒
光伏电子浆料行业属于技术密集型产业,晶硅太阳能电池厂商对光伏浆料的要求较高,比如开路电压、短路电流、填充因子、电池转换效率等均有严格指标,使得该行业具有较高的技术壁垒。新进入市场者通过自主研发实现关键技术的突破和成熟需要较长的时间积累,且工艺水平、产品品质优化和技术人员的培养都需要较长的周期,这些对缺乏技术研发能力和生产经验的行业新进入者形成了较高的技术壁垒。
(3)客户壁垒
光伏电子浆料产品质量、性能指标和稳定性对晶硅太阳能电池的性能和可靠性有较大影响,属于晶硅太阳能电池的关键原材料。一方面,下游晶硅太阳能电池厂商为了保证电池片的品质与稳定供应,需对上游供应商的技术能力、生产工艺、产品品质、管理能力进行严格的质量检测和质量认证,认证周期通常较长,认证通过后,还需要考察供应商的实际供货能力,如此方可进入客户供应链体系。另一方面,光伏行业制造端产业集中度较高。根据中国光伏行业协会(CPIA)数据,2022 年全国电池片产量约为 330.6GW,其中排名前五企业产量占总产量的 56.1%,产量达到 5GW 以上的电池片企业有 17 家。头部企业优势显著,优质的光伏浆料厂商与长期合作的客户之间粘性较强。因此光伏电子浆料行业具有较强的客户壁垒。
(4)资金壁垒
光伏电子浆料行业研发投入金额较大、研发周期较长,从研究开发、检测、客户认证到最终产品销售再到产品升级,需要投入大量的资金和时间。此外,光伏浆料产品的主要原材料为贵金属银粉以及铝粉,上游采购银粉通常需要预付账款,而在向下游电池片厂商销售时一般存在账期,需要占用大量的流动资金支持。因此,行业新进入者面临较高的资金壁垒。
更多行业资料请参考普华有策咨询《2023-2029年光伏浆料行业市场调研及发展趋势预测报告》,同时普华有策咨询还提供产业研究报告、产业链咨询、项目可行性报告、项目后评价报告、十四五规划、BP商业计划书、产业图谱、产业规划、蓝白皮书、IPO募投可研、IPO工作底稿咨询等服务。
目录
第一章 光伏浆料行业相关概述
第一节 光伏浆料行业定义及分类
一、行业定义
二、行业特性及在国民经济中的地位及影响
第二节 光伏浆料行业特点及模式
一、光伏浆料行业发展特征
二、光伏浆料行业经营模式
第三节 光伏浆料行业产业链分析
一、产业链结构
二、光伏浆料行业主要上游2017-2022年供给规模分析
三、光伏浆料行业主要上游2017-2022年价格分析
四、光伏浆料行业主要上游2023-2029年发展趋势分析
五、光伏浆料行业主要下游2017-2022年发展概况分析
六、光伏浆料行业主要下游2023-2029年发展趋势分析
第二章 光伏浆料行业全球发展分析
第一节 全球光伏浆料市场总体情况分析
一、全球光伏浆料行业的发展特点
二、全球光伏浆料市场结构
三、全球光伏浆料行业市场规模分析
四、全球光伏浆料行业竞争格局
五、全球光伏浆料市场区域分布
第二节 全球主要国家(地区)市场分析
一、欧洲
1、欧洲光伏浆料行业市场规模
2、欧洲光伏浆料市场结构
3、2023-2029年欧洲光伏浆料行业发展前景预测
二、北美
1、北美光伏浆料行业市场规模
2、北美光伏浆料市场结构
3、2023-2029年北美光伏浆料行业发展前景预测
三、日韩
1、日韩光伏浆料行业市场规模
2、日韩光伏浆料市场结构
3、2023-2029年日韩光伏浆料行业发展前景预测
四、其他
第三章 《国民经济行业分类与代码》中光伏浆料所属行业2023-2029年规划概述
第一节 2017-2022年所属行业发展回顾
一、2017-2022年所属行业运行情况
二、2017-2022年所属行业发展特点
三、2017-2022年所属行业发展成就
第二节 光伏浆料行业所属行业2023-2029年规划解读
一、2023-2029年规划的总体战略布局
二、2023-2029年规划对经济发展的影响
三、2023-2029年规划的主要目标
第四章 2023-2029年行业发展环境分析
第一节 2023-2029年世界经济发展趋势
第二节 2023-2029年我国经济面临的形势
第三节 2023-2029年我国对外经济贸易预测
第四节2023-2029年行业技术环境分析
一、行业相关技术
二、行业专利情况
1、中国光伏浆料专利申请
2、中国光伏浆料专利公开
3、中国光伏浆料热门申请人
4、中国光伏浆料热门技术
第五节2023-2029年行业社会环境分析
第五章 普华有策对光伏浆料行业总体发展状况
第一节 光伏浆料行业特性分析
第二节 光伏浆料产业特征与行业重要性
第三节 2017-2022年光伏浆料行业发展分析
一、2017-2022年光伏浆料行业发展态势分析
二、2017-2022年光伏浆料行业发展特点分析
三、2023-2029年区域产业布局与产业转移
第四节 2017-2022年光伏浆料行业规模情况分析
一、行业单位规模情况分析
二、行业人员规模状况分析
三、行业资产规模状况分析
四、行业市场规模状况分析
第五节 2017-2022年光伏浆料行业财务能力分析与2023-2029年预测
一、行业盈利能力分析与预测
二、行业偿债能力分析与预测
三、行业营运能力分析与预测
四、行业发展能力分析与预测
第六章 POLICY对2023-2029年我国光伏浆料市场供需形势分析
第一节 我国光伏浆料市场供需分析
一、2017-2022年我国光伏浆料行业供给情况
二、2017-2022年我国光伏浆料行业需求情况
1、光伏浆料行业需求市场
2、光伏浆料行业客户结构
3、光伏浆料行业区域需求结构
三、2017-2022年我国光伏浆料行业供需平衡分析
第二节 光伏浆料产品市场应用及需求预测
一、光伏浆料产品应用市场总体需求分析
1、光伏浆料产品应用市场需求特征
2、光伏浆料产品应用市场需求总规模
二、2023-2029年光伏浆料行业领域需求量预测
1、2023-2029年光伏浆料行业领域需求产品功能预测
2、2023-2029年光伏浆料行业领域需求产品市场格局预测
第七章 我国光伏浆料行业运行分析
第一节 我国光伏浆料行业发展状况分析
一、我国光伏浆料行业发展阶段
二、我国光伏浆料行业发展总体概况
第二节 2017-2022年光伏浆料行业发展现状
一、2017-2022年我国光伏浆料行业市场规模
二、2017-2022年我国光伏浆料行业发展分析
三、2017-2022年中国光伏浆料企业发展分析
第三节 2017-2022年光伏浆料市场情况分析
一、2017-2022年中国光伏浆料市场总体概况
二、2017-2022年中国光伏浆料市场发展分析
第四节 我国光伏浆料市场价格走势分析
一、光伏浆料市场定价机制组成
二、光伏浆料市场价格影响因素
三、2017-2022年光伏浆料价格走势分析
四、2023-2029年光伏浆料价格走势预测
第八章 POLICY对中国光伏浆料市场规模分析
第一节 2017-2022年中国光伏浆料市场规模分析
第二节 2017-2022年我国光伏浆料区域结构分析
第三节 2017-2022年中国光伏浆料区域市场规模
一、2017-2022年东北地区市场规模分析
二、2017-2022年华北地区市场规模分析
三、2017-2022年华东地区市场规模分析
四、2017-2022年华中地区市场规模分析
五、2017-2022年华南地区市场规模分析
六、2017-2022年西部地区市场规模分析
第四节 2023-2029年中国光伏浆料区域市场前景预测
一、2023-2029年东北地区市场前景预测
二、2023-2029年华北地区市场前景预测
三、2023-2029年华东地区市场前景预测
四、2023-2029年华中地区市场前景预测
五、2023-2029年华南地区市场前景预测
六、2023-2029年西部地区市场前景预测
第九章 普●华●有●策对2023-2029年光伏浆料行业产业结构调整分析
第一节 光伏浆料产业结构分析
一、市场细分充分程度分析
二、下游应用领域需求结构占比
三、领先应用领域的结构分析(所有制结构)
第二节 产业价值链条的结构分析及产业链条的整体竞争优势分析
一、产业价值链条的构成
二、产业链条的竞争优势与劣势分析
第十章 光伏浆料行业竞争力优势分析
第一节 光伏浆料行业竞争力优势分析
一、行业整体竞争力评价
二、行业竞争力评价结果分析
三、竞争优势评价及构建建议
第二节 中国光伏浆料行业竞争力剖析
第三节 光伏浆料行业SWOT分析
一、光伏浆料行业优势分析
二、光伏浆料行业劣势分析
三、光伏浆料行业机会分析
四、光伏浆料行业威胁分析
第十一章 2023-2029年光伏浆料行业市场竞争策略分析
第一节 行业总体市场竞争状况分析
一、光伏浆料行业竞争结构分析
1、现有企业间竞争
2、潜在进入者分析
3、替代品威胁分析
4、供应商议价能力
5、客户议价能力
6、竞争结构特点总结
二、光伏浆料行业企业间竞争格局分析
1、不同规模企业竞争格局
2、不同所有制企业竞争格局
3、不同区域企业竞争格局
三、光伏浆料行业集中度分析
1、市场集中度分析
2、企业集中度分析
3、区域集中度分析
第二节 中国光伏浆料行业竞争格局综述
一、光伏浆料行业竞争概况
二、重点企业市场份额占比分析
三、光伏浆料行业主要企业竞争力分析
1、重点企业资产总计对比分析
2、重点企业从业人员对比分析
3、重点企业营业收入对比分析
4、重点企业利润总额对比分析
5、重点企业负债总额对比分析
第三节 2017-2022年光伏浆料行业竞争格局分析
一、国内主要光伏浆料企业动向
二、国内光伏浆料企业拟在建项目分析
三、我国光伏浆料市场集中度分析
第四节 光伏浆料企业竞争策略分析
一、提高光伏浆料企业竞争力的策略
二、影响光伏浆料企业核心竞争力的因素及提升途径
第十二章 普华有策对行业重点企业发展形势分析
第一节 企业五
一、企业概况及光伏浆料产品介绍
二、企业核心竞争力分析
三、企业主要利润指标分析
四、2017-2022年主要经营数据指标
五、企业发展战略规划
第二节 企业二
一、企业概况及光伏浆料产品介绍
二、企业核心竞争力分析
三、企业主要利润指标分析
四、2017-2022年主要经营数据指标
五、企业发展战略规划
第三节 企业三
一、企业概况及光伏浆料产品介绍
二、企业核心竞争力分析
三、企业主要利润指标分析
四、2017-2022年主要经营数据指标
五、企业发展战略规划
第四节 企业四
一、企业概况及光伏浆料产品介绍
二、企业核心竞争力分析
三、企业主要利润指标分析
四、2017-2022年主要经营数据指标
五、企业发展战略规划
第五节 企业五
一、企业概况及光伏浆料产品介绍
二、企业核心竞争力分析
三、企业主要利润指标分析
四、2017-2022年主要经营数据指标
五、企业发展战略规划
第十三章 普●华●有●策对2023-2029年光伏浆料行业投资前景展望
第一节 光伏浆料行业2023-2029年投资机会分析
一、光伏浆料行业典型项目分析
二、可以投资的光伏浆料模式
三、2023-2029年光伏浆料投资机会
第二节 2023-2029年光伏浆料行业发展预测分析
一、产业集中度趋势分析
二、2023-2029年行业发展趋势
三、2023-2029年光伏浆料行业技术开发方向
四、总体行业2023-2029年整体规划及预测
第三节 2023-2029年规划将为光伏浆料行业找到新的增长点
第十四章 普●华●有●策对 2023-2029年光伏浆料行业发展趋势及投资风险分析
第一节 2017-2022年光伏浆料存在的问题
第二节 2023-2029年发展预测分析
一、2023-2029年光伏浆料发展方向分析
二、2023-2029年光伏浆料行业发展规模预测
三、2023-2029年光伏浆料行业发展趋势预测
四、2023-2029年光伏浆料行业发展重点
第三节 2023-2029年行业进入壁垒分析
一、技术壁垒分析
二、资金壁垒分析
三、政策壁垒分析
四、其他壁垒分析
第四节 2023-2029年光伏浆料行业投资风险分析
一、竞争风险分析
二、原材料风险分析
三、人才风险分析
四、技术风险分析
五、其他风险分析
拔打普华有策全国统一客户服务热线:01089218002,24小时值班热线杜经理:13911702652(微信同号),张老师:18610339331
点击“在线订购”进行报告订购,我们的客服人员将在24小时内与您取得联系
发送邮件到puhua_policy@126.com;或13911702652@139.com,我们的客服人员会在24小时内与您取得联系
您可直接下载“订购协议”,或电话、微信致电我公司工作人员,由我公司工作人员以邮件或微信给您“订购协议”;扫描件或快递原件盖章版
户名:北京普华有策信息咨询有限公司
开户银行:中国农业银行股份有限公司北京复兴路支行
账号:1121 0301 0400 11817
任何客户订购普华有策产品,公司都将出具全额的正规增值税发票。发票我们将以快递形式及时送达。