公司客服:010-89218002
杜经理:13911702652(微信同号)
张老师:18610339331
塑料管道行业发展历程及细分产品、竞争格局市场规模发展前景预测
塑料管道是指用塑料材质制成的管子的通称。塑料管道行业上游主要为石化产品和金属材料,主要包括聚乙烯(PE)、聚丙烯(PP)、聚氯乙烯(PVC)。塑料管道行业成本受石化产品价格影响较大。行业下游主要为市政、建筑、农业、电力、通信、燃气等行业,其中市政、建筑、农业管道用量较大。
1、行业发展概况
塑料管材是化学建材众多组成部分中的一个重要分支,塑料管道的应用领域通常为给水、排水、燃气、地暖、电力通信、农用、消防与其他领域。从使用化工材料的不同分类上看,塑料管道可分为聚乙烯(PE)管、聚氯乙烯(PVC)管、聚丙烯(PP)管、聚丁烯(PB)管等。
塑料管材在1936年由德国首先使用,1939年英国铺设世界第一条塑料输水管线。此后,塑料管材发展迅速,不断替代金属管材或其它传统管材。20世纪70年代,国际上实现了塑料管材的标准化和系列化,大大促进了各国塑料管材的生产和应用。80年代,全球塑料管材的市场需求保持了8%的年均增长水平,是其它各种管材增长率的4倍。进入80年代末和90年代,随着塑料工业的发展,国外大型石油化工公司研究开发了一批性能更高、适用范围更广、更利于施工和改善居住环境的新型塑料管材,如;高密度聚乙烯(HDPE)管、交联聚乙烯(PEX)管、聚丙烯(PP)管、玻璃钢(RPM)管、塑料/金属复合(MP)管等不同材质的塑料管材。自90年代以来,随着新技术和新产品的出现,塑料管材替代传统管材的范围进一步扩大,从而推动了全球塑料管材市场需求高速增长。
在国际消费市场中,PVC管是目前全球用量最大的塑料管材品种,但由于PE技术的重大突破,有效降低了PE管材的经济成本,使PE管独特的柔韧性和可熔性以及“绿色材料”的优势得以充分运用。从近十年来世界各国管道生产的实践来看,PE管的增长速度远远超过PVC管,例如:在给水管领域PE管的应用数量已超过PVC,在输配燃气管领域几乎完全使用PE管;在埋地管领域也将越来越多使用各种PE管材。在欧洲,PE管道得到了更为迅猛的发展和应用,成为主要消费管道。
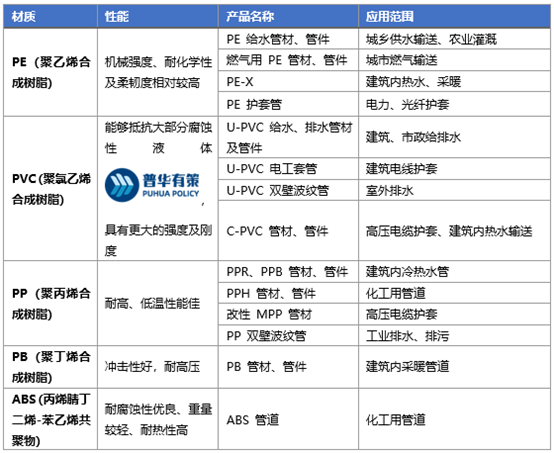
(1)塑料管道分类及介绍:
塑料管道产品品种多样,原材料主要为石油化工产品,按原料材质可分为PE管、PVC管、PP管、PB管、ABS管等。具体性能及应用情况如下:

(2)塑料管道与传统管道优缺点对比:
与传统的金属管道相比,塑料管道具有节能环保、耐腐蚀、耐冲击、耐摩擦、轻质高强,使用寿命长等特点,同时其价格低廉,施工简单。虽然金属管道具有耐久性好,防火性能优越、寿命长等特点,但金属的材质也带来易生锈、易腐蚀、易渗漏、易结垢等缺陷。这些不可弥补的缺陷使得塑料管道在建筑给排水、城乡给排水、城市燃气、电力和光缆护套、农业、工业等领域逐渐替代了铸铁管、镀锌钢管等其他金属管道。
2、塑料管道行业竞争格局
随着行业集中度不断提高、逐步向中西部发展当前,塑料管道行业逐步重视优化产业结构、提升发展质量工作,引导行业进一步健康发展。产业集中度进一步提高,有的小企业已经兼、停、并、转、破,但品牌、质量好的规模企业增长明显,部分大规模企业异地布点、兼并扩张的步伐加快,带动了行业区域分布的进一步合理。今后相当长的一段时间内,塑料管道行业的产业结构调整将继续深化,行业洗牌和落后产能的淘汰速度将逐步加快,行业发展资源会逐步集中到有品牌优势、有质量保障、有竞争实力的企业。
目前,塑料管道生产的骨干企业主要集中在沿海经济发达地区,规模生产企业主要集中在广东、浙江、山东,三地的生产能力、产量之和已接近全国总量的一半。受区域发展重心转移的影响及当地需求的拉动,近几年产能投资开始转往内陆及北方地区,预计西南、西北和东北地区的产量比例会逐渐增加,地区之间发展不平衡的情况将会得到缓解。
近年来塑料管道行业产业结构发生较大变化,随着消费者对质量和品牌意识的提高,规模较大、总体质量较好的企业发展步伐加快,其相应的市场综合竞争能力也逐步得到提升;规模小、低水平的企业发展则出现了困难,甚至已有部分企业停产或转产。产业集中度在稳步提升,品牌企业之间的竞争更为激烈。
PE系列管道技术标准严苛,下游客户更重视产品性能,在选择供应商时,会通过资格审查、现场考察等过程进行综合评审,如果没有相应资质、业绩和信誉,难以获取产品订单。
更多行业资料请参考普华有策咨询《2023-2029年塑料管道行业深度调研及前景预测报告》,同时普华有策咨询还提供产业研究报告、产业链咨询、项目可行性报告、专精特新小巨人认证、BP商业计划书、产业图谱、产业规划、蓝白皮书、IPO募投可研、IPO工作底稿咨询等服务。
目录
第一章 塑料管道的相关概述
1.1 塑料管道的概述
1.1.1 塑料管道的定义
1.1.2 塑料管道的分类
1.1.3 塑料管道与传统管道优缺点对比
1.2 塑料管道资料来源介绍及说明
第二章 中国塑料管道行业宏观环境分析(PEST)
2.1 中国塑料管道行业政策(Policy)环境分析
2.1.1 中国塑料管道行业监管体系及机构介绍
(1)中国塑料管道行业主管部门
(2)中国塑料管道行业自律组织
2.1.2 中国塑料管道行业相关标准
2.1.3 国家层面塑料管道行业政策规划汇总及解读
2.2 中国塑料管道行业经济(Economy)环境分析
2.2.1 中国宏观经济发展现状
2.2.2 中国宏观经济发展展望
2.3 中国塑料管道行业社会(Society)环境分析
2.4 中国塑料管道行业技术(Technology)环境分析
2.4.1 中国塑料管道行业技术/工艺/流程图解
2.4.2 中国塑料管道行业科研创新成果(专利、科研成果转化等)
(1)中国塑料管道行业专利申请
(2)中国塑料管道行业专利公开
(3)中国塑料管道行业法律状态
第三章 中国塑料管道行业市场供需状况及发展痛点分析
3.1 中国塑料管道行业发展历程
3.2 中国塑料管道行业发展特征
3.3 中国塑料管道行业企业市场类型及入场方式
3.4 中国塑料管道行业企业数统计
3.5 中国塑料管道行业市场供需状况
3.5.1 中国塑料管道行业产量统计
3.5.2 中国塑料管道行业销量统计
3.5.3 中国塑料管道行业产销率分析
3.6 中国塑料管道行业市场规模统计
3.7 中国塑料管道发展经济效益分析
3.7.1 中国塑料管道优势企业主要经济指标
3.7.2 中国塑料管道优势企业盈利能力分析
3.7.3 中国塑料管道优势企业运营能力分析
3.7.4 中国塑料管道优势企业偿债能力分析
3.7.5 中国塑料管道优势企业发展能力分析
3.8 中国塑料管道行业市场发展痛点分析
第四章 中国塑料管道行业市场竞争状况分析
4.1 中国塑料管道行业市场竞争布局状况
4.2 中国塑料管道行业市场竞争格局
4.2.1 中国塑料管道行业企业竞争集群分布
4.2.2 中国塑料管道行业企业竞争格局分析
4.3 中国塑料管道行业市场集中度分析
4.4 中国塑料管道行业波特五力模型分析
4.4.1 中国塑料管道行业供应商的议价能力
4.4.2 中国塑料管道行业消费者的议价能力
4.4.3 中国塑料管道行业新进入者威胁
4.4.4 中国塑料管道行业替代品威胁
4.4.5 中国塑料管道行业现有企业竞争
第五章 中国塑料管道产业链全景梳理及配套产业发展分析
5.1 中国塑料管道产业结构属性(产业链)分析
5.2 中国塑料管道产业价值属性(价值链)分析
5.2.1 中国塑料管道行业成本结构分析
5.2.2 中国塑料管道价格传导机制分析
5.2.3 中国塑料管道行业价值链分析
5.3 中国塑料管道行业PVC原材料市场分析
5.3.1 中国塑料管道行业原材料类型
5.3.2 中国塑料管道行业原材料市场现状
(1)PVC塑料产量
(2)PVC塑料产品价格
5.3.3 中国塑料管道行业原材料需求趋势
5.4 中国塑料管道行业PE原材料市场分析
5.4.1 中国塑料管道行业原材料类型
5.4.2 中国塑料管道行业原材料市场现状
(1)PE塑料产量
(2)PE塑料产品价格
5.4.3 中国塑料管道行业原材料需求趋势
5.5 中国塑料管道行业PP原材料市场分析
5.5.1 中国塑料管道行业原材料类型
5.5.2 中国塑料管道行业原材料市场现状
(1)PP塑料产量
(2)PP塑料产品价格
5.5.3 中国塑料管道行业原材料需求趋势
第六章 中国塑料管道行业细分产品市场发展状况
6.1 中国塑料管道行业细分市场结构
6.2 中国塑料管道市场分析:PVC管道
6.2.1 PVC管道市场概述
6.2.2 PVC管道市场发展现状
6.2.3 PVC管道发展趋势前景
6.3 中国塑料管道市场分析:PE管道
6.3.1 PE管道市场概述
6.3.2 PE管道市场发展现状
6.3.3 PE管道发展趋势前景
6.4 中国塑料管道市场分析:PP管道
6.4.1 PP管道市场概述
6.4.2 PP管道市场发展现状
6.4.3 PP管道发展趋势前景
6.5 中国塑料管道市场分析:PB管道
6.5.1 PB管道市场概述
6.5.2 PB管道市场发展现状
6.5.3 PB管道发展趋势前景
6.6 中国塑料管道市场分析:ABS管道
6.6.1 PB管道市场概述
6.6.2 PB管道市场发展现状
6.6.3 PB管道发展趋势前景
第七章 中国塑料管道行业细分应用市场需求状况
7.1 中国塑料管道行业下游应用场景/行业领域分布
7.1.1 中国塑料管道应用场景分布
7.1.2 中国塑料管道应用行业领域分布及应用概况(市政、建筑、农业、工业等)
7.2 中国市政给排水领域塑料管道需求潜力分析
7.2.1 中国市政给排水发展现状
7.2.2 中国市政给排水趋势前景
7.2.3 中国市政给排水领域塑料管道需求特征及产品类型
7.2.4 中国市政给排水领域塑料管道需求现状分析
7.2.5 中国市政给排水领域塑料管道需求潜力分析
7.3 中国建筑给排水领域塑料管道需求潜力分析
7.3.1 中国建筑给排水发展现状
7.3.2 中国建筑给排水趋势前景
7.3.3 中国建筑给排水领域塑料管道需求特征及产品类型
7.3.4 中国建筑给排水领域塑料管道需求现状分析
7.3.5 中国建筑给排水领域塑料管道需求潜力分析
7.4 中国燃气领域塑料管道需求潜力分析
7.4.1 中国燃气发展现状
7.4.2 中国燃气趋势前景
7.4.3 中国燃气领域塑料管道需求特征及产品类型
7.4.4 中国燃气领域塑料管道需求现状分析
7.4.5 中国燃气领域塑料管道需求潜力分析
7.5 中国农业领域塑料管道需求潜力分析
7.5.1 中国农业发展现状
7.5.2 中国农业趋势前景
7.5.3 中国农业领域塑料管道需求特征及产品类型
7.5.4 中国农业领域塑料管道需求现状分析
7.5.5 中国农业领域塑料管道需求潜力分析
7.6 中国工业领域塑料管道需求潜力分析
7.6.1 中国工业发展现状
7.6.2 中国工业趋势前景
7.6.3 中国工业领域塑料管道需求特征及产品类型
7.6.4 中国工业领域塑料管道需求现状分析
7.6.5 中国工业领域塑料管道需求潜力分析
7.7 中国塑料管道行业细分应用市场战略地位分析
第八章 中国塑料管道行业代表性企业分析
8.1 中国塑料管道行业代表性企业市占率分析
8.2 A公司
8.2.1 企业发展概况
8.2.2 经营效益分析
8.2.3 业务经营分析
8.2.4 财务状况分析
8.2.5 核心竞争力分析
8.2.6 公司发展战略
8.3 B公司
8.3.1 企业发展概况
8.3.2 经营效益分析
8.3.3 业务经营分析
8.3.4 财务状况分析
8.3.5 核心竞争力分析
8.3.6 公司发展战略
8.4 C公司
8.4.1 企业发展概况
8.4.2 经营效益分析
8.4.3 业务经营分析
8.4.4 财务状况分析
8.4.5 核心竞争力分析
8.4.6 公司发展战略
8.5 D公司
8.5.1 企业发展概况
8.5.2 经营效益分析
8.5.3 业务经营分析
8.5.4 财务状况分析
8.5.5 核心竞争力分析
8.5.6 公司发展战略
8.6 E公司
8.5.1 企业发展概况
8.5.2 经营效益分析
8.5.3 业务经营分析
8.5.4 财务状况分析
8.5.5 核心竞争力分析
8.5.6 公司发展战略
8.7 其他
第九章 中国塑料管道行业市场前景预测及发展趋势预判
9.1 中国塑料管道行业SWOT分析
9.2 中国塑料管道行业发展潜力评估
9.3 中国塑料管道行业发展前景预测
9.4 中国塑料管道行业发展趋势预判
第十章 中国塑料管道行业结论及建议
10.1 中国塑料管道行业主要壁垒构成
10.2 中国塑料管道行业投资风险风险
10.3 中国塑料管道行业结论及建议
拔打普华有策全国统一客户服务热线:01089218002,24小时值班热线杜经理:13911702652(微信同号),张老师:18610339331
点击“在线订购”进行报告订购,我们的客服人员将在24小时内与您取得联系
发送邮件到puhua_policy@126.com;或13911702652@139.com,我们的客服人员会在24小时内与您取得联系
您可直接下载“订购协议”,或电话、微信致电我公司工作人员,由我公司工作人员以邮件或微信给您“订购协议”;扫描件或快递原件盖章版
户名:北京普华有策信息咨询有限公司
开户银行:中国农业银行股份有限公司北京复兴路支行
账号:1121 0301 0400 11817
任何客户订购普华有策产品,公司都将出具全额的正规增值税发票。发票我们将以快递形式及时送达。