公司客服:010-89218002
杜经理:13911702652(微信同号)
张老师:18610339331
数码喷印墨水行业竞争格局、市场规模、新旧产业融合、发展前景
1、数码喷印墨水与传统染料油墨的区别
纺织数码喷印墨水与传统染料油墨在化学原料上有类似之处,但因数码喷印墨水采用基于液体从微小流体分裂成液滴原理的应用技术,由计算机指令将细微的墨滴导向承印物,通过两者间相互作用,使之产生图像文字以及具备一定功能性。因此,墨滴的形成、形状和大小对印花的质量有非常重要的影响,故喷墨印花墨水与传统染料油墨在生产工艺、技术指标、性能要求等方面上区别极大。一方面,因给墨和上色形式不同,纺织数码喷墨印花墨水在颗粒粒径、悬浮稳定性、结晶控制等方面比传统染料油墨的要求更高,以适应高精度数码喷印喷头的高效工作状态和使用寿命要求。相比传统染料油墨,数码喷印墨水品质更高且专用性强,必须稳定、无毒、不堵塞喷头,保湿性和可喷射性要好,对数码喷头等金属物件无腐蚀作用,不易燃烧和褪色。另一方面,用于纺织数码喷墨印花的印墨配方必须符合严格的物理和化学标准,如色素纯度、不溶性固体颗粒粒径、墨水的粘度、表面张力、稳定性、pH 和起泡性等均具有特定的要求,才能形成最佳墨滴,适合特定的喷墨印花系统,得到优良的图像和色泽鲜艳度。如果数码喷印墨水质量低下,极易造成喷头堵塞,喷墨流畅性不良,既损坏数码喷印设备又无法得到高品质的印花效果。
2、我国数码喷印墨水的发展历程及规模
数码喷印技术在我国发展早期,受制于国外厂商对数码喷印墨水生产技术的垄断,国内厂商未能掌握墨水相关的技术及工艺流程,国内使用的墨水主要以进口为主。进口墨水价格较为昂贵,极大的限制了数码喷印技术在各领域的应用,制约了数码喷印技术在国内的发展,不过高昂的墨水价格也为国内墨水厂商提供了发展自主喷墨墨水的历史机遇。
2000 年至 2010 年,数码喷印技术逐渐在国内的桌面办公、广告喷绘等领域开始应用。国内墨水生产商紧抓机遇,经过多年的技术研究和工艺改进,逐渐掌握了数码喷印墨水应用于桌面办公、广告喷绘等领域的配方技术,创新并改进了众多墨水配方,提升了数码喷印墨水的适用特性,逐渐能够提供出品质优异、质量稳定的墨水。
2010 年以后,数码喷墨技术应用开始进入工业领域,由广告业、影像业进入纺织行业,随着数码喷墨印花在数码喷印设备、墨水成本上的快速下降,打印精度和速度的大幅提升,以及数码喷墨印花技术以其不需制版、花回长、起印批量小、绿色环保等特点适应当前纺织品市场“个性化、快速反应”的发展需求,数码喷墨印花技术在纺织行业的应用不断增加。同时由于国内墨水生产商坚持独立创新,墨水的诸多关键要素如墨水稳定性、色彩饱和度、喷头匹配性等已得到的突破,多项功能性指标达到或超越进口墨水,不仅满足了国内需要,也开始逐步走向国际市场,向其他国家批量出口墨水,中国已经成为世界上最重要的数码喷印墨水出口国家之一。
目前纺织领域数码喷印墨水市场以分散墨水与活性墨水为主,分散墨水是以分散染料作为着色剂制成的数码喷印墨水,需要将分散染料研磨成纳米级的微小粒子并稳定地分散在水中,分散墨水主要适用于涤纶面料,具有色泽艳丽、耐洗牢度优良、染色时间短、色光稳定,色谱全等优点。活性墨水是以反应型的活性染料作为着色剂制成的用于喷墨印花的数码喷印墨水,在染色过程中与纤维上的某些基团发生反应,以共价键的形式染着于纤维。活性墨水具有染色工艺及操作简单、色谱广、色泽鲜艳、性能优异、适用性强等优点,丝绸、棉、麻等面料均可适用,部分羊毛、羊绒纺织品也可适配。
3、行业上下游产业链关系及影响
数码喷印墨水产品作为数码喷印技术中的关键耗材,与数码喷头、系统板卡等核心部件以及其他配件产品配套于数码喷印设备,主要应用于纺织领域。上游行业主要是色料、溶助剂等化工企业,下游行业为纺织领域企业。
(1)上游行业的关联性及影响
数码喷印墨水的主要原材料为色料、溶助剂等化工产品,本行业的上游供应商主要是负责色料、溶助剂制造的化工企业。目前国内上游行业发展情况较为成熟,市场竞争情况较为充分,供给也相对充足。
上游化工行业的主要原材料价格变动对数码喷印墨水行业的利润水平存在一定影响。近年来,上游化工行业受经济周期、环保政策收紧、去产能等因素影响,价格波动性较大,特别是色料类企业受到重大安全生产事故的影响,导致部分年份色料类原料出现了供应紧张、价格波动以及质量不稳定的情况,对数码喷印墨水行业产生了一定的冲击。目前,色料生产企业已陆续完成了整改并恢复生产,原料供应、价格及质量等方面也趋于稳定。
(2)下游行业的关联性及影响
数码喷印墨水主要应用于纺织领域,就纺织领域下游企业而言,在实现“碳达峰、碳中和”大背景下,环保政策日益趋严,各地加强对印染排污指标的控制,这将使印染企业的环保成本上升,进而放弃污染高的传统印花方式,转向数码喷墨印花。由于数码喷墨印花具有快速响应、色彩丰富、无起印量限制、且与传统丝网印花相比,数码喷墨印花更加节能环保,因此,中国数码喷墨印花纺织品的产量从 2014 年的 3 亿米增加至 2019 年的 19 亿米,复合增速达 44.65%,发展形势持续向好。
目前,在纺织领域数码喷印主要应用于印花工艺,不过因执行更为严格的环保政策,发达国家已经开始将数码喷印技术应用在数码单色喷染中,而大部分发展中国家因数码喷印成本较高的限制尚未使用数码单色喷染。数码单色喷染即用数码打印的方式替代传统单色织物染色。因全球 75%的布料为单色,25%的布料为印花,单色织物需求量为印花织物的三倍,数码喷染的需求空间大于数码印花。随着数码喷印设备和墨水成本下降,数码喷印技术有望从印花市场步入单色染色市场,数码喷印墨水的市场容量将大幅提高。
4、新旧产业融合情况
(1)数码喷印技术可使得传统纺织印染行业逐步摆脱高污染、高消耗、高排放的形象
纺织印染行业是我国传统的支柱产业,近年来一直保持着 4.5%左右的 GDP比重,在国民经济中占据重要地位。但纺织印染行业对煤炭、电力、石油和天然气等直接能源资源依赖性极高,纺织印染行业能耗约占全国产业总量的 4.4%,水耗约占 8.5%。同时纺织印染业对能源消耗呈现逐年递增态势,在一定程度上阻碍了行业“碳达峰、碳中和”进程,造成行业在 2030 年实现“碳达峰”目标的压力较大。
对比传统丝网印花,数码喷墨印花使用助剂量少,水洗环节少,用水量大大减少,在相同水洗废水量的情况下,数码喷墨印花废水的色度值也较低;此外,数码印花设备的运行控制模式电量消耗低于传统生产线,并且减少了劳动用工以及场地占用。与传统丝网印花相比,数码喷墨印花用水量节约 40%-60%、用电量节约 50%左右,且对环境的污染程度仅为传统丝网印花的 1/25,相同收益耗能仅为传统技术的 1/30,更加绿色环保。数码喷印在纺织印染行业的运用符合节能减排,清洁生产的指导思想,是生态型、环保型的清洁生产技术,能够满足纺织印染行业环保低碳可持续发展的要求。
在“碳中和”大背景下,环保政策日益趋严,各地加强对印染排污指标的控制,这将使印染企业的环保成本上升,进而减少或者放弃污染高的传统印花方式,加速数码印花的替代。
(2)数码喷印推进纺织行业向工业 4.0“智能制造”转型
随着我国国民经济的发展和消费市场结构调整,互联网消费时代下的个性化、定制化及快时尚消费需求促使纺织行业,尤其是在家装和家用纺织领域逐步由供给主导型向个性化需求主导型转变,纺织行业的趋势逐渐改变为“销售、订货、快交付”的模式,从而衍生出了“个性化、小批量、多款式、快探索”的行业特点。数码喷印在纺织工业 4.0 背景下“智能制造”转型中所体现的优势如下:
1)技术方法的智能化:数码喷印技术的技术原理主要通过各种数字化输入手段(如扫描仪、数码相机、互联网传输),将数字图像输入计算机,经过电脑印花分色系统编辑处理后,再由专用软件驱动芯片控制喷印系统,把专用染料直接喷印到各种织物或介质上,从而获得精美的印染产品,操作方式更灵活简便,并且能快速修改。
2)产品质量稳定化:数码技术的加入保障了产品质量的稳定性,避免了因对花不准出现的瑕疵面料,花型尺寸不受限制,不存在布边的问题,大大提高了产品的品质和档次。数码印花产品的色彩饱和度、精度、层次感增强,花型更为逼真,颜色丰富度可达 1670 万种,甚至可以将照片直接打印在面料上,突破了套色的限制。此外该技术的应用丰富了产品尺寸,拓展了产品种类,可制作独创型、艺术型的产品,还可根据服装款式单独定制定位花型。
3)节省时间与人力成本:传统印花从设计到交货需要短则几天长则几十天的周期,而数码印花技术加工过程无需分色、制版等,打样时间一般不会超过 1天,而且顾客可通过网络传输的方式直接传送图案设计稿,大大缩短了交货周期,符合服饰行业对快速反应的需求。另外,传统印花工整个加工过程需要五至六名工人操作,而数码印花可以缩减到一名工人操作电脑程序即可,设备操作简便,工作环境整洁,更符合人性化的企业新常态。
5、行业竞争格局及市场化程度
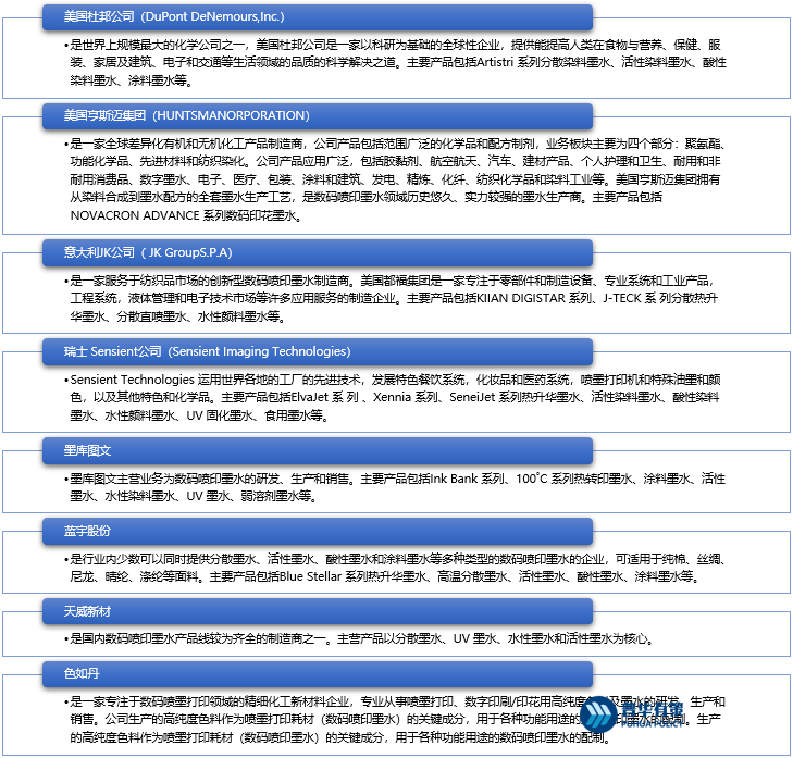
数码喷印墨水市场呈现与数码印花设备市场相近的市场竞争格局,由海外巨头主导市场,如美国杜邦公司、美国亨斯迈集团、意大利 JK 公司等。从全球范围来看,目前欧洲、北美地区的数码喷印技术仍处于较高水平,是率先对数码喷墨印花技术实现产业化的地区,受益于较高的环保标准和丰富的时尚原创设计产业,欧洲、北美地区的数码印花产品供需旺盛,数码喷印应用产业规模大且普及程度高,全球领先的数码喷印墨水制造商多集中于此,亚太地区则以日本、韩国制造商为主。我国的数码喷印墨水行业起步较晚,企业规模、研发能力以及产品稳定性等方面参差不齐,且主要以中小型企业为主,但随着最近几年国产数码喷印墨水的快速发展,我国也出现了少数综合实力相对较强的专业生产商。国内外主要墨水生产商情况如下:

资料来源:普华有策
2000 年以前,受国外对工业喷头和墨水技术的垄断,国内一直依赖进口设备的配套墨水,从而导致国内墨水特别是高端功能性墨水发展滞后。2010 年以后,经过多年的行业快速发展,国内的数码喷印墨水厂商在与下游设备厂商与终端客户的合作过程中,不断进行技术提升、工艺改进和品牌建设工作,国产数码喷印墨水的品牌形象不断重塑。
6、行业面临的机遇与挑战
(1)行业面临的机遇
1)数码喷墨印花行业受到国家产业政策支持
数码喷印墨水已被国家统计局作为重点产品列入《战略性新兴产业分类(2018)》目录中的“新材料产业”类别,属于《产业结构调整指导目录(2019 年本)》中优先鼓励的“数码喷墨印花”及“水性油墨、紫外光固化油墨、植物油油墨等节能环保型油墨生产”行业。该产品符合战略性新兴产业发展方向,符合‘深入贯彻创新驱动发展战略’的定位”。
2)纺织印染行业成为碳中和主战场,数码喷印符合国家绿色高质量发展的要求
实现“碳达峰、碳中和”是我国统筹国内国际两个大局,着眼于经济绿色发展和高质量发展作出的重大战略部署,也是我国确定的 2021 年8 项重点任务之一。纺织印染业作为我国重要的民生产业,也是我国国民经济重要的支柱产业,在为国民经济做出重要贡献的同时,其高能耗、高污染等环保突出问题使得纺织行业今后实现“碳达峰、碳中和”目标的任务较重。纺织印染业近年来一直保持着 4.5%左右的 GDP 比重,在国民经济中占据重要地位。但纺织印染行业对煤炭、电力、石油和天然气等直接能源资源依赖性极高,纺织印染行业能耗约占全国产业总量的 4.4%,水耗约占 8.5%。同时纺织印染业对能源消耗呈现逐年递增态势,在一定程度上阻碍了行业“碳达峰、碳中和”进程,造成行业在 2030 年实现“碳达峰”目标的压力较大。
数码喷印技术是印染技术与信息科学技术交叉融合的产物。它依托计算机辅助设计、数字制造技术、计算机网络技术,对印染产品加工工艺及设备进行数字化处理,使印染技术进入一个新的时代。数码喷墨印花在加工过程中对墨水的使用由计算机“按需分配”,可大幅度降低废墨的消耗;对比传统丝网印花,数码喷墨印花使用助剂量少,水洗环节少,用水量大大减少,在相同水洗废水量的情况下,数码喷墨印花废水的色度值也较低;此外,数码印花设备的运行控制模式电量消耗低于传统生产线,并且减少了劳动用工以及场地占用。与传统丝网印花相比,数码喷墨印花用水量节约 40%-60%、用电量节约 50%左右,且对环境的污染程度仅为传统丝网印花的 1/25,相同收益耗能仅为传统技术的 1/30,更加节能环保。数码喷印在纺织印染行业的运用符合节能减排,清洁生产的指导思想,是生态型、环保型的清洁生产技术,能够满足纺织印染行业环保低碳可持续发展的要求。
3)数码喷印推进纺织行业向工业 4.0“智能制造转型
随着我国国民经济的发展和消费市场结构调整,互联网消费时代下的个性化、定制化及快时尚消费需求促使纺织行业,尤其是在家装和家用纺织领域逐步由供给主导型向个性化需求主导型转变,纺织行业的趋势逐渐改变为“销售、订货、快交付”的模式,从而衍生出了“个性化、小批量、多款式、快探索”的行业特点。
由于数码喷印技术可以有效实现“任何颜色,任意花型,任意数量”的个性化制造要求,按需生产、降低库存,在更大程度上及时满足下游客户的个性化要求,对市场方向做出迅速反应,同时又提高生产效率、降低库存节约资源。同时互联网时代下销售模式的智能化,以及纺织服装企业对文化、时尚、品牌、创意的高度重视和对消费体验的极度青睐,促进纺织工业智能智造转型升级。
4)数码喷墨印花成本的下降将强化数码喷墨印花竞争优势
近 5 年来数码印花加工费下降 50%左右,但是与传统印花加工费相比仍然偏高,特别是数码喷墨印花设备中的核心部件喷头价格较高,以及作为耗材的数码喷印墨水的单价较高,共同导致数码喷墨印花成本较高。
喷头是数码喷墨印花设备的关键核心部件,在印花质量、速度等方面起着重要作用。目前只有日本和欧美的少数几家企业——主要包括日本京瓷、富士、理光、爱普生、精工、柯尼卡和英国赛尔等少数企业拥有喷头生产技术,国内所用喷头均需进口,导致喷头成本较高,一定程度上影响了数码喷墨印花技术的普及速度。2020 年 5 月代表提出了《关于推进解决数字印刷设备喷墨打印头国产化问题》的议案,建议大力推进数字印刷设备喷墨打印头国产化,加大技术研发和产业化的专项支持。《纺织行业“十四五”科技发展指导意见》,指出“十四五”重点突破的关键共性技术包括重点研究开发稳定可靠、分辨率高的压电式喷头。
数码喷印墨水作为数码喷墨印花过程中的主要耗材,在生产总成本中所占比例最大,可达 40%,因此数码喷印墨水是数码喷墨印花发展的关键影响因素之一,研发低成本高品质的数码喷印墨水成为墨水生产商的重点目标。未来随着数码印花关键技术的突破、喷头国产化以及高性价比的数码喷印墨水的大量普级,数码喷墨印花成本将逐步降低,进一步激发市场的活力,为数码印花生产创造更大的竞争优势。
5)数码喷墨印花的渗透率仍然较低,行业发展空间广阔
在纺织印花行业,数码喷墨印花技术具有绿色环保、省时、省水、节电等特点,同时它还具有无需制网、调浆、无套色限制、无起印量限制等优点,契合了产业升级及节能减排的全球发展战略和人们个性化的消费趋势。目前,数码喷墨印花的渗透率仍然较低,但处于快速提升阶段。
6)新冠肺炎疫情促使数码喷墨印花生产意识提升
近年来,我国人口红利逐渐减弱,人力资源紧张、人工成本增加问题显现,转变生产方式、提高自动化、数字化生产水平成为行业实现高质量发展的重要推动力。受新冠病毒疫情影响,2020年春节之后大多数印染企业面临无法如期开工或复工人员不足的情况。数字化技术的作用被激发和显现出来,在满足人们生活需求、恢复生产、降低疫情传播、保障社会安定等方面,成为抵御疫情冲击的重要力量。数码喷墨印花设备实现了自动化管控流程,一个技术工人可同时操作多台设备,大幅节约了人员数量,降低了劳动力成本,有助于缓解疫情期间人员短缺带来的复工复产问题。疫情提升了传统纺织印染企业数字化生产意识,加快促进印染行业数字化转型。
(2)行业面临的挑战
1)数码印花与传统印花相比,在速度、成本及应用场景方面仍存在局限
由于数码喷墨印花速度目前尚无法完全达到传统印花水平,在单一品种、大批量的订单上,传统印花方式仍处于优势地位;另外,数据喷印设备价格相比传统印刷设备更高,且数码喷印设备所使用的墨水成本较高,数码喷墨印花市场主要用于货期要求短、批量相对小、附加值相对高、图案色彩丰富等应用场景,故目前传统印花在纺织印花领域仍占据较大的市场份额。若未来数码喷印技术不能在稳定性、耗材成本及后续设备保养维护综合成本等方面实现进一步突破,则数码喷印技术规模化推广进度将可能变缓。
2)数码喷印设备核心部件喷头仍依赖进口
数码喷印技术在日本、欧美等地区较早实现推广,已大规模应用于工业化生产,国际主流数码喷印设备厂基于其技术及品牌优势,部分机型处于领先水平。
随着国家政策对数码喷墨印花行业发展的大力支持及国内相关企业不断研发投入,国内数码喷印设备企业虽发展较快,但整体与国外主流企业相比仍具有一定差距,特别是国内数码喷印设备所用喷头均需进口,成本较高,如宏华数科主要产品为数码直喷印花机、数码喷墨转移印花机、超高速工业喷印机,价格较高的进口喷头在一定程度上亦制约了我国数码喷墨印花行业的整体发展。
3)数码印花墨水的原材料价格波动较大
本行业所需原材料主要为色料、溶助剂等化工原料,其成本合计占数码喷印墨水生产成本的 70%以上,随着近年国家对环境整治力度的加强,部分色料生产企业停产或关闭,导致近年来的色料类原料曾一度出现了供应紧张、价格波动以及质量不稳定的情况。色料类原料占产品成本的比重相对较高,对数码喷印墨水产品的价格以及产品稳定性等方面均存在一定的影响。虽然目前色料生产企业已陆续完成了整改并恢复生产,原料供应、价格及质量等方面也趋于稳定。但未来色料类原料若发生较大幅度价格波动,将在一定程度上影响本行业企业利润空间。
7、行业壁垒
(1)技术和研发壁垒
数码喷印墨水作为数码喷墨印花过程中的主要耗材,在生产总成本中所占比例可达 40%,且用于纺织领域的数码喷印墨水在颗粒粒径、悬浮稳定性、结晶控制等方面的要求大幅高于传统印花染料墨水,以适应高精度数码喷印喷头的高效工作状态和使用寿命,数码喷印墨水配方必须符合严格的物理和化学标准,具有特定的性能,才能形成最佳墨滴,适合特定的喷墨印花系统,得到优良的图像和色泽鲜艳度,因此研发低成本高品质的数码喷印墨水成为墨水生产商的重点目标,这需要对墨水的原材料包括染料、颜料、溶助剂等在理论研究和墨水实际生产方面均有很深的造诣,涉及应用化学、材料化学、高分子材料与工程、纺织化学与染整工程等多个专业学科,只有具有技术创新优势的企业才能在市场竞争中保持有利地位。另一方面,数码喷印墨水行业一直处于快速的发展过程中,下游数码喷印设备及喷头不断迭代更新,墨水生产商需要不断研发出适配新喷头、新设备的数码喷印墨水,从立项开始到研发成功一个新的墨水配方并成型为产品大致要 1 年至 3 年时间,具有科研实力的企业将拥有较强的先发优势。故数码喷印墨水具有较高的技术和研发壁垒。
(2)规模和资金壁垒
目前,数码喷印墨水行业内已初步形成几家相对领导级厂商,新进入企业必须建成高起点、大规模的专业化生产设备,通过规模化生产提高生产效率并降低成本才有立足之地;如果没有一定的生产规模,就无法在降低成本的同时满足企业对产品数量和供货时效的要求,因此本行业存在规模壁垒。另外,数码喷印墨水行业受到上游色料类原料价格波动的影响较大,如果企业没有一定的规模和资金实力,生产经营过程中将面临很大的挑战,且数码喷印墨水研发投入产出有一定的周期性,需要较大的前期研发资金和人力投入,形成一定的资金壁垒。
(3)生产工艺与成本壁垒
数码喷印墨水的生产包括配料、打浆、压滤、分散、研磨、脱盐、纳滤等多个步骤,其产业化、规模化生产需要建立严格的产品质量控制体系,通过采购、生产、测试、售后与技术支持等环节的严格把控,要求行业内公司具备长期的制造工艺及质量控制技术与经验的积累,方可确保产品在工业化量产过程中的高质量、高效率与低成本,从而在市场中具备一定竞争力,故数码喷印墨水的生产具有一定生产工艺与成本壁垒。
(4)客户壁垒
数码喷印墨水对下游产品品质的影响极大,加上材料、工艺和技术的独特设计属性,使得下游客户具有较强的依赖性,若数码喷印墨水产品质量出现问题,可能导致数十万元甚至数百万元的数码喷印设备出现故障,因此客户有较强意愿与熟悉和认可的墨水厂商进行长期稳定的合作,新品牌的介入需要支付大量的成本和耗费较长的时间,而得到市场长期检验、具有稳定客户群体和市场基础的墨水厂商在市场竞争中处于优势地位。此外,由于数码喷印墨水生产所需的技术与下游如数码印花设备厂商、终端印染厂商的技术领域差别极大,所以下游客户往往不会自己生产研发墨水,而会选择专业的数码喷印墨水生产商。墨水自身的耗材属性更是决定了这是个具有连续,不间断需求的市场,客户粘性较大。行业的新进入者由于客户和订单量难以在短期内达到较高的水平,因此在技术与成本方面无法与领先厂商竞争,从而形成本行业的壁垒。
更多行业资料请参考普华有策咨询《2022-2028年数码喷印墨水行业市场调研及发展趋势预测报告》,同时普华有策咨询还提供产业研究报告、产业链咨询、项目可行性报告、十四五规划、BP商业计划书、产业图谱、产业规划、蓝白皮书、IPO募投可研、IPO工作底稿咨询等服务。
目录
第一章 数码喷印墨水行业相关概述
第一节 数码喷印墨水行业定义及分类
一、行业定义
二、行业特性及在国民经济中的地位及影响
第二节 数码喷印墨水行业特点及模式
一、数码喷印墨水行业发展特征
二、数码喷印墨水行业经营模式
第三节 数码喷印墨水行业产业链分析
一、产业链结构
二、数码喷印墨水行业主要上游2017-2022年上半年供给规模分析
三、数码喷印墨水行业主要上游2017-2022年上半年价格分析
四、数码喷印墨水行业主要上游2022-2028年发展趋势分析
五、数码喷印墨水行业主要下游2017-2022年上半年发展概况分析
六、数码喷印墨水行业主要下游2022-2028年发展趋势分析
第二章 数码喷印墨水行业全球发展分析
第一节 全球数码喷印墨水市场总体情况分析
一、全球数码喷印墨水行业的发展特点
二、全球数码喷印墨水市场结构
三、全球数码喷印墨水行业市场规模分析
四、全球数码喷印墨水行业竞争格局
五、全球数码喷印墨水市场区域分布
第二节 全球主要国家(地区)市场分析
一、欧洲
1、欧洲数码喷印墨水行业市场规模
2、欧洲数码喷印墨水市场结构
3、2022-2028年欧洲数码喷印墨水行业发展前景预测
二、北美
1、北美数码喷印墨水行业市场规模
2、北美数码喷印墨水市场结构
3、2022-2028年北美数码喷印墨水行业发展前景预测
三、日韩
1、日韩数码喷印墨水行业市场规模
2、日韩数码喷印墨水市场结构
3、2022-2028年日韩数码喷印墨水行业发展前景预测
四、其他
第三章 数码喷印墨水所属行业2022-2028年规划概述
第一节 2017-2022年上半年数码喷印墨水行业发展回顾
一、2017-2022年上半年数码喷印墨水行业运行情况
二、2017-2022年上半年数码喷印墨水行业发展特点
三、2017-2022年上半年数码喷印墨水行业发展成就
第二节 数码喷印墨水行业所属2022-2028年规划解读
一、2022-2028年规划的总体战略布局
二、2022-2028年规划对经济发展的影响
三、2022-2028年规划的主要目标
第四章 2022-2028年行业发展环境分析
第一节 2022-2028年世界经济发展趋势
第二节 2022-2028年我国经济面临的形势
第三节 2022-2028年我国对外经济贸易预测
第四节2022-2028年行业技术环境分析
第五节2022-2028年行业社会环境分析
第五章 普华有策对数码喷印墨水行业总体发展状况
第一节 数码喷印墨水行业特性分析
第二节 数码喷印墨水产业特征与行业重要性
第三节 2017-2022年上半年数码喷印墨水行业发展分析
一、2017-2022年上半年数码喷印墨水行业发展态势分析
二、2017-2022年上半年数码喷印墨水行业发展特点分析
三、2022-2028年区域产业布局与产业转移
第四节 2017-2022年上半年数码喷印墨水行业规模情况分析
一、行业单位规模情况分析
二、行业人员规模状况分析
三、行业资产规模状况分析
四、行业市场规模状况分析
第五节 2017-2022年上半年数码喷印墨水行业财务能力分析与2022-2028年预测
一、行业盈利能力分析与预测
二、行业偿债能力分析与预测
三、行业营运能力分析与预测
四、行业发展能力分析与预测
第六章 POLICY对2022-2028年我国数码喷印墨水市场供需形势分析
第一节 我国数码喷印墨水市场供需分析
一、2017-2022年上半年我国数码喷印墨水行业供给情况
1、我国数码喷印墨水行业供给分析
2、重点企业供给及占有份额
二、2017-2022年上半年我国数码喷印墨水行业需求情况
1、数码喷印墨水行业需求市场
2、数码喷印墨水行业客户结构
3、数码喷印墨水行业区域需求结构
三、2017-2022年上半年我国数码喷印墨水行业供需平衡分析
第二节 数码喷印墨水产品市场应用及需求预测
一、数码喷印墨水产品应用市场总体需求分析
1、数码喷印墨水产品应用市场需求特征
2、数码喷印墨水产品应用市场需求总规模
二、2022-2028年数码喷印墨水行业领域需求量预测
1、2022-2028年数码喷印墨水行业领域需求产品功能预测
2、2022-2028年数码喷印墨水行业领域需求产品市场格局预测
第七章 我国数码喷印墨水行业运行分析
第一节 我国数码喷印墨水行业发展状况分析
一、我国数码喷印墨水行业发展阶段
二、我国数码喷印墨水行业发展总体概况
第二节 2017-2022年上半年数码喷印墨水行业发展现状
一、2017-2022年上半年我国数码喷印墨水行业市场规模
二、2017-2022年上半年我国数码喷印墨水行业发展分析
三、2017-2022年上半年中国数码喷印墨水企业发展分析
第三节 2017-2022年上半年数码喷印墨水市场情况分析
一、2017-2022年上半年中国数码喷印墨水市场总体概况
二、2017-2022年上半年中国数码喷印墨水市场发展分析
第四节 我国数码喷印墨水市场价格走势分析
一、数码喷印墨水市场定价机制组成
二、数码喷印墨水市场价格影响因素
三、2017-2022年上半年数码喷印墨水价格走势分析
四、2022-2028年数码喷印墨水价格走势预测
第八章 POLICY对中国数码喷印墨水市场规模分析
第一节 2017-2022年上半年中国数码喷印墨水市场规模分析
第二节 2017-2022年上半年我国数码喷印墨水区域结构分析
第三节 2017-2022年上半年中国数码喷印墨水区域市场规模
一、2017-2022年上半年东北地区市场规模分析
二、2017-2022年上半年华北地区市场规模分析
三、2017-2022年上半年华东地区市场规模分析
四、2017-2022年上半年华中地区市场规模分析
五、2017-2022年上半年华南地区市场规模分析
六、2017-2022年上半年西部地区市场规模分析
第四节 2022-2028年中国数码喷印墨水区域市场前景预测
一、2022-2028年东北地区市场前景预测
二、2022-2028年华北地区市场前景预测
三、2022-2028年华东地区市场前景预测
四、2022-2028年华中地区市场前景预测
五、2022-2028年华南地区市场前景预测
六、2022-2028年西部地区市场前景预测
第九章 普●华●有●策对2022-2028年数码喷印墨水行业产业结构调整分析
第一节 数码喷印墨水产业结构分析
一、市场细分充分程度分析
二、下游应用领域需求结构占比
三、领先应用领域的结构分析(所有制结构)
第二节 产业价值链条的结构分析及产业链条的整体竞争优势分析
一、产业价值链条的构成
二、产业链条的竞争优势与劣势分析
第十章 数码喷印墨水行业竞争力优势分析
第一节 数码喷印墨水行业竞争力优势分析
一、行业整体竞争力评价
二、行业竞争力评价结果分析
三、竞争优势评价及构建建议
第二节 中国数码喷印墨水行业竞争力剖析
第三节 数码喷印墨水行业SWOT分析
一、数码喷印墨水行业优势分析
二、数码喷印墨水行业劣势分析
三、数码喷印墨水行业机会分析
四、数码喷印墨水行业威胁分析
第十一章 2022-2028年数码喷印墨水行业市场竞争策略分析
第一节 行业总体市场竞争状况分析
一、数码喷印墨水行业竞争结构分析
1、现有企业间竞争
2、潜在进入者分析
3、替代品威胁分析
4、供应商议价能力
5、客户议价能力
6、竞争结构特点总结
二、数码喷印墨水行业企业间竞争格局分析
1、不同规模企业竞争格局
2、不同所有制企业竞争格局
3、不同区域企业竞争格局
三、数码喷印墨水行业集中度分析
1、市场集中度分析
2、企业集中度分析
3、区域集中度分析
4、集中度格局展望
第二节 中国数码喷印墨水行业竞争格局综述
一、数码喷印墨水行业竞争概况
二、重点企业市场份额占比分析
三、数码喷印墨水行业主要企业竞争力分析
1、重点企业资产总计对比分析
2、重点企业从业人员对比分析
3、重点企业营业收入对比分析
4、重点企业利润总额对比分析
5、重点企业综合竞争力对比分析
第三节 2017-2022年上半年数码喷印墨水行业竞争格局分析
一、2017-2022年上半年国内外数码喷印墨水竞争分析
二、2017-2022年上半年我国数码喷印墨水市场竞争分析
三、我国数码喷印墨水市场集中度分析
四、国内主要数码喷印墨水企业动向
五、国内数码喷印墨水企业拟在建项目分析
第四节 数码喷印墨水企业竞争策略分析
一、提高数码喷印墨水企业竞争力的策略
二、影响数码喷印墨水企业核心竞争力的因素及提升途径
第十二章 普华有策对行业重点企业发展形势分析
第一节 企业五
一、企业概况及数码喷印墨水产品介绍
二、企业核心竞争力分析
三、企业主要利润指标分析
四、2017-2022年上半年主要经营数据指标
五、企业发展战略规划
第二节 企业二
一、企业概况及数码喷印墨水产品介绍
二、企业核心竞争力分析
三、企业主要利润指标分析
四、2017-2022年上半年主要经营数据指标
五、企业发展战略规划
第三节 企业三
一、企业概况及数码喷印墨水产品介绍
二、企业核心竞争力分析
三、企业主要利润指标分析
四、2017-2022年上半年主要经营数据指标
五、企业发展战略规划
第四节 企业四
一、企业概况及数码喷印墨水产品介绍
二、企业核心竞争力分析
三、企业主要利润指标分析
四、2017-2022年上半年主要经营数据指标
五、企业发展战略规划
第五节 企业五
一、企业概况及数码喷印墨水产品介绍
二、企业核心竞争力分析
三、企业主要利润指标分析
四、2017-2022年上半年主要经营数据指标
五、企业发展战略规划
第十三章 普●华●有●策对2022-2028年数码喷印墨水行业投资前景展望
第一节 数码喷印墨水行业2022-2028年投资机会分析
一、数码喷印墨水行业典型项目分析
二、可以投资的数码喷印墨水模式
三、2022-2028年数码喷印墨水投资机会
第二节 2022-2028年数码喷印墨水行业发展预测分析
一、产业集中度趋势分析
二、2022-2028年行业发展趋势
三、2022-2028年数码喷印墨水行业技术开发方向
四、总体行业2022-2028年整体规划及预测
第三节 2022-2028年规划将为数码喷印墨水行业找到新的增长点
第十四章 普●华●有●策对 2022-2028年数码喷印墨水行业发展趋势及投资风险分析
第一节 2017-2022年上半年数码喷印墨水存在的问题
第二节 2022-2028年发展预测分析
一、2022-2028年数码喷印墨水发展方向分析
二、2022-2028年数码喷印墨水行业发展规模预测
三、2022-2028年数码喷印墨水行业发展趋势预测
四、2022-2028年数码喷印墨水行业发展重点
第三节 2022-2028年行业进入壁垒分析
一、技术壁垒分析
二、资金壁垒分析
三、政策壁垒分析
四、其他壁垒分析
第四节 2022-2028年数码喷印墨水行业投资风险分析
一、竞争风险分析
二、原材料风险分析
三、人才风险分析
四、技术风险分析
五、其他风险分析
拔打普华有策全国统一客户服务热线:01089218002,24小时值班热线杜经理:13911702652(微信同号),张老师:18610339331
点击“在线订购”进行报告订购,我们的客服人员将在24小时内与您取得联系
发送邮件到puhua_policy@126.com;或13911702652@139.com,我们的客服人员会在24小时内与您取得联系
您可直接下载“订购协议”,或电话、微信致电我公司工作人员,由我公司工作人员以邮件或微信给您“订购协议”;扫描件或快递原件盖章版
户名:北京普华有策信息咨询有限公司
开户银行:中国农业银行股份有限公司北京复兴路支行
账号:1121 0301 0400 11817
任何客户订购普华有策产品,公司都将出具全额的正规增值税发票。发票我们将以快递形式及时送达。