智慧城市行业特征及主要壁垒构成分析(附报告目录)
1、智慧城市行业经营特点
智慧城市服务行业涵盖城市管理的各个方面,涉及领域众多。各个细分领域的具体经营模式、发展阶段、利润水平有所不同。但总体来说,行业内企业的经营包括两种经营模式。第一种是由系统集成企业直接与行业客户进行接触,经过招投标等形式承接总项目,通过现场勘测等方式了解其需求后提供有针对性的专业解决方案,并统一完成实施;第二种是不同的系统集成商之间进行合作,通常由已经与行业客户进行直接接洽的综合性集成商进行总包,将其中特定解决方案设计环节或实施环节分包至另外一家集成厂商完成,以此实现分工协作。
相关报告:北京普华有策信息咨询有限公司《2021-2027年智慧城市行业全景调研及投资前景预测报告》
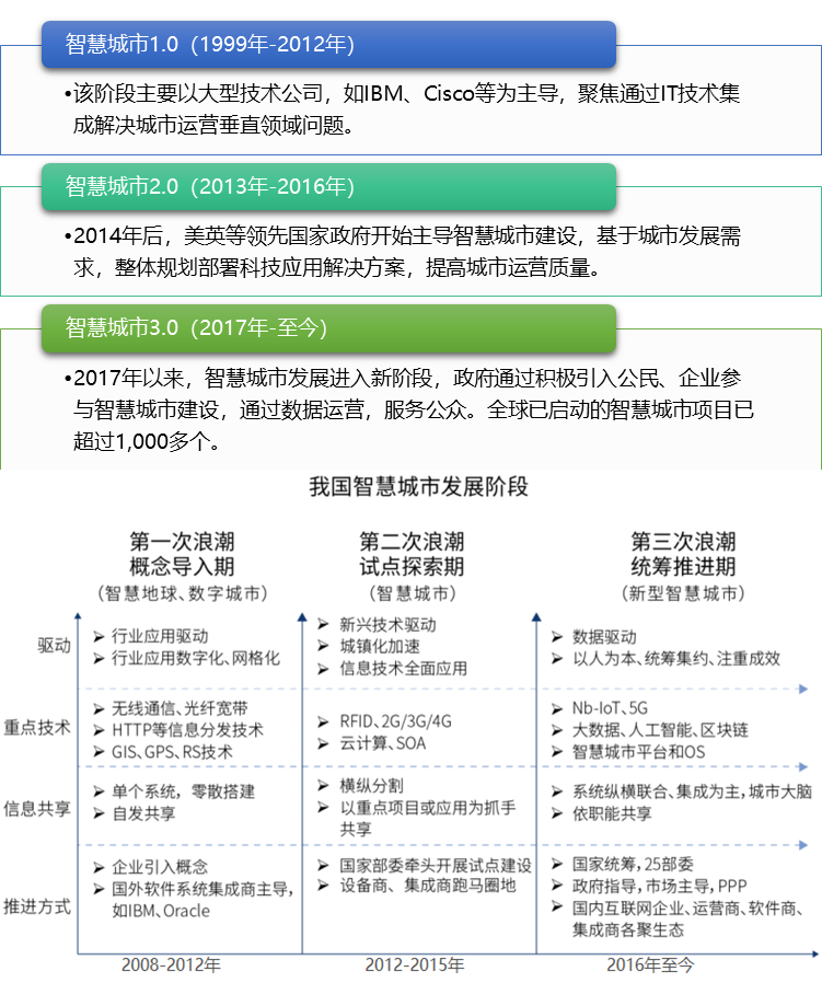
智慧城市发展历程

资料来源:普华有策整理
2、智慧城市应用细分行业情况
智慧城市解决方案应用领域较为广泛,下游应用领域主要有智慧政务、智慧民生、智慧建筑等。
(1)智慧政务
智慧政务是在建设智慧城市大背景下,发展信息经济和智慧经济,实现经济和社会转型升级的必由之路,也称为智慧化的电子政务。智慧政务是广泛运用物联网、云计算、移动互联网、人工智能、数据挖掘等现代信息技术,通过资源整合、流程优化、业务协同,提高政府办公、服务、监管、决策的智能化水平,从而形成高效、集约、便民的服务型政府运营模式。
我国智慧政务建设已有多年历史,在需求方的刺激下我国智慧政务市场规模保持了持续增长。根据相关数据显示,2019 年我国智慧政务的市场规模为 3,142亿元,2016-2019 年复合增速为 10.22%,预计 2021 年我国智慧政务的市场规模将达 3,817 亿元。
A、智慧港航
智慧港航是在“数字港航”的基础上,充分利用信息化技术,通过感知、监测、判断、分析、整合以及其他方式,综合各业务管理职能,整合优化现有资源,提供智能的通航监测、行业管理、公共信息服务,为水运市场创建一个全新的运行发展环境。一个完整的智慧港航体系包含港航的感知、监管、应急、服务、决策及运维环节,由港航数据展示、感知信息采集、港航运维保障体系、港航业务应用和智能分析预警等系统组成。
B、智慧监所
作为司法行政机关的重要组成部分,监狱部门是国家不可或缺的惩罚机关。在智慧社会、智慧城市等发展趋势下,智慧监狱是基于数字监狱的升级版,是将监狱作为政法机关的一个子系统,与智慧政法紧密关联并一体化发展,充分运用物联网等信息技术,全面、深度整合系统内、外的人、物、资源等信息流,通过物联网、云计算和大数据技术等方式,实施或提取监狱安防、执法、教育等信息,达到监狱工作运行机制的最优化。
C、智慧公安
在我国公共安全领域,信息化建设经历了“金盾”工程、科技强警以及平安城市建设阶段,目前逐渐过渡至智慧公安的建设阶段。智慧公安在解决智慧城市建设中出现的公共安全管理新需求方面有不可替代的地位,是当前智慧城市建设中的重要一环,为城市安全提供重要保障。
D、智慧法院
智慧法院是依托人工智能,围绕司法为民、公正司法,坚持司法规律、体制改革与技术变革相融合,以高度信息化方式支持司法审判、诉讼服务和司法管理,实现全业务网上办理、全流程依法公开、全方位智能服务的人民法院组织、建设、运行和管理形态。
(2)智慧民生
民生问题是中国社会改革与发展过程中永恒的主题,智慧民生也是智慧规划中广泛被提及的概念。智慧民生的最终目标是实现居民生活幸福安康,建设的重点主要包括便民、文明、安全与健康三个方面。在便民方面,智慧民生致力于在社区层面提供智慧家居等智慧服务,在政府公共服务层面提供城市管理、公用事业缴费等方面的便民信息服务等;在城市文明方面,智慧民生致力于基于物联网、云计算及移动互联网等新一代信息技术实现文化、教育等领域的创新发展;在安全与健康方面,智慧民生致力于基于物联网、云计算及移动互联网等新一代信息技术,通过深化健康档案、电子病历应用,提升医疗卫生信息化服务能力。
A、智能供电场所
随着智能化时代的到来,电力营业厅正在由传统型向智慧型转型升级。伴随智能电网的推进,智能营业厅的建设也逐渐加快。
智能电网产业链依次分为发电、输电、变电、配电、用电、调度等六个环节,智能电网相对于传统电网的区别在于在各个环节上都有着不同的变化和技术创新。根据国家电网的规划,用电环节将推动智能营业厅关键设备的建设。其中,智能营业厅关键设备包含了自助服务终端及系统、客户服务门户网站、用电地理信息系统、停电管理系统及智能营业厅管理系统等。
B、智慧医疗
在民生领域,医疗问题占据了重要位置。随着人口老龄化不断加剧,医疗资源日益紧张。此外,传统的医疗系统存在着碎片化、信息孤岛等问题,医疗服务供给不足。智慧科技能够赋能医疗打破时空与资源的限制,极大地提升医疗服务的效能、效率和效益,智慧医疗成为医疗领域的重要发展方向。
(3)智慧建筑
我国 2015 年颁布的《智能建筑设计标准》对智能建筑的定义为:以建筑物为平台,基于对各类智能化信息的综合应用,集架构、系统、应用、管理及优化组合为一体,具有感知、传输、记忆、推理、判断和决策的综合智慧能力,形成以人、建筑、环境互为协调的整合体,为人们提供安全、高效、便利及可持续发展功能环境的建筑。
智慧建筑的智能化系统工程包含信息设施系统(ITSI)、智能化集成系统(IIS)、信息化应用系统(ITAS)、建筑设备管理系统(BMS)、公共安全系统(PSS)、机房工程(EEEP),将计算机技术、通信技术、控制技术、多媒体技术和现代建筑艺术有机结合,通过对设备的自动监控,对信息资源的管理,对使用者的信息服务及其建筑环境的优化组合,使得现代化建筑物具有安全、高效、舒适、便利和环保的特点。
......
3、智慧城市行业的周期性、季节性及区域性特征
(1)周期性
智慧城市行业的发展与民生、公共安全等领域的投资高度关联,受民生、公共安全等领域的投资周期性影响,智慧城市行业具有一定的周期性。
(2)季节性
智慧城市行业的最终用户多为政府部门、国有企事业单位等。该类客户通常实行预算管理和招投标制度,在下半年制定次年度的预算和投资计划并于次年上半年集中通过该年度预算和投资计划;投资计划通过后,安排进行相关招投标工作。
受上述最终客户预算、招投标等因素影响,智慧城市行业中的系统集成产品和服务提供商上半年的销售收入一般低于下半年。同时,受春节等传统节假日的影响,第一季度的销售收入一般低于第二季度。因此,智慧城市行业具有一定的季节性特征。
(3)区域性
我国正处于城镇化加速发展的关键时期,智慧城市行业的发展主要依赖于政府的规划和建设战略以及由政府主导的基础建设投入。从在建智慧城市的分布来看,我国已初步形成环渤海、长三角、珠三角、中西部四大智慧城市群。各智慧城市群有着不同的信息化基础,各地区对智慧城市的规划和应用导向亦不相同,这使智慧城市行业的发展具有一定的区域性特征。
4、进入本行业的主要壁垒
(1)资质壁垒
本行业所涉及的项目规模较大。在大型项目的招标过程中,业主方对投标方的业务资质有所要求。业主方的主要资质要求包括电子与智能化工程专业承包资质、建筑智能化工程专项设计资质、建筑机电安装工程专业承包资质等。企业必须取得主要资质、达到相应的资质等级才可以参与政府招投标等项目承接活动。
(2)技术壁垒
本行业需要参与者对各个应用行业有着充分理解,深入了解和掌握云计算、物联网、大数据等新一代信息技术,并能对相关技术进行组合运用和定制研发,技术要求较高。对于新进入者来说,在行业综合解决方案的研发过程中,技术的欠缺可能使新进入者在技术路线的选择、研发的投入、基础软硬件的选择等关键点出现失误,最终导致方案研发的失败。因此,本行业具有较高的技术壁垒。
(3)资金壁垒
本行业在软件产品研发、项目实施以及成熟技术团队的稳定和维持等方面均需要大量的资金投入。尤其是大型项目出于对工期进度等的管控,对系统集成商的资金要求较高,比如在招投标过程中对参与投标的系统集成商有着注册资本等要求。因此,较强的资金实力和大规模的资金投入是本行业的进入壁垒之一。
(4)经验壁垒
本行业的项目具有投资大和一次性等特点。项目业主方一般通过招投标方式选择具有相关项目经验的智慧城市行业综合解决方案提供商,并在招标文件中明确要求投标方说明过往成功的项目案例和项目管理经验等。本行业提供的智慧城市行业综合解决方案通常需要根据客户需求进行个性化定制。缺乏案例经验积累的企业或者缺乏项目设计能力和项目实施及管理能力的新进入者,很难具备可以满足客户需要的综合服务能力,难以在招标竞争中成功中标。因此,经验壁垒成为了新进入者进入本行业的重要障碍。