铜加工行业细分市场结构、下游应用及重点企业分析(附报告目录)
铜加工行业属于铜产业链的中间环节,是用金属塑性变形方法,将铜锭坯加工成板材、带材、箔材、管材、棒材、型材和线材等;根据具体成分可以分为纯铜产品与铜合金产品,随着技术的进步,新型铜合金材料所占的比例正在不断上升。目前铜加工材的应用领域广泛,涉及几乎所有的国民经济行业,其中铜产品消费量较大的行业主要有:电力、建筑、家用电器、交通运输和电子通讯等。
我国铜加工行业投入大量资金,持续引进国外先进装备,实现技术的消化吸收再创新。但是,我国基础共性关键技术、精深加工技术和应用技术研发不足,产品普遍存在质量稳定性差和成本高等问题,部分高端铜铝板带箔材还较为依赖进口。
1、我国铜加工业的发展现状
铜加工业是我国有色金属工业的重要组成部分。经过多年的蓬勃发展,我国已成为全球最大的铜加工生产国和消费国。
在生产方面,我国 2019 年各类铜材生产总量为 1,816 万吨,同比增长 2.0%,增速稳定;在消费方面,我国 2019 年表观消费量 1,805 万吨。
从产品结构看,铜加工业中铜线的产量占比最大,占比 44.9%,铜板带材、铜管材和铜棒材的产量占比分别为 10.3%、15.6%和 13.6%。
相关报告:北京普华有策信息咨询有限公司《2021-2027年铜加工行业全景调研及投资前景趋势分析报告》
2019年铜加工产品结构分析

资料来源:普华有策
2、铜加工业的应用
铜加工业处于产业链中游,是国民经济的重要基础性行业,其最终产品广泛应用于汽车、电子、石油、化工等下游行业。尽管铜材需求量已经处于较高水平,但是国内外市场对于高性能、高精度的有色金属材料依旧有蓬勃的需求。
新能源汽车、5G 通讯、集成电路等新兴产业的崛起以及石油化工、轨道交通等成熟产业对于环保高效的新需求给高性能有色金属材料带来了广阔的市场空间。
以高铁为例,根据中国国家铁路集团有限公司发布的《新时代交通强国铁路先行规划纲要》,2035 年我国高铁里程预计达到 7 万公里,是 2019 年末的 2 倍。这意味着,我国在较长一段时间内对信号控制用高铁贯通地线有较大规模的需求。
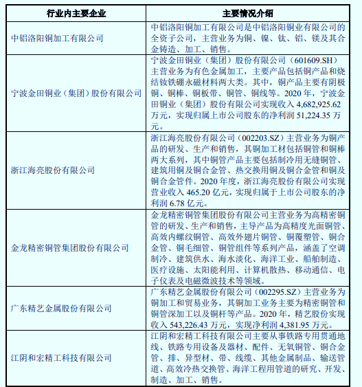
3、铜加工行业的主要企业分析
我国是世界上最大的铜材生产国,从业企业较多,以下是铜镍合金管、高铁地线合金管、高效管等细分市场的国内知名企业。
细分市场主要企业分析

资料来源:普华有策