相关推荐
MVR行业全产业链及未来趋势研究
发布日期:2025-09-05 15:30:25

MVR行业全产业链及未来趋势研究

1、MVR行业概况

MVR蒸发器是新型高效节能蒸发设备,以低温低压蒸汽和电能为清洁能源,通过机械压缩二次蒸汽实现循环利用,节能显著,可替代传统蒸发器,广泛应用于化工、食品等多领域;其技术概念始于第一次工业革命末期,1834年有相关热泵概念提出,1880年瑞士制成首个热泵但未获充分发展,20世纪能源危机后受重视,后续在国外逐步发展成熟,应用领域不断扩大,还涉足海水淡化;我国研究起步较晚,20世纪70年代末开始研究,2008年左右设备入市,历经基础期、快速发展期,目前市场达百亿级规模;未来行业将进入沉淀期,拥有核心技术和全流程服务能力的企业将引领发展。

2、MVR行业经营模式

当前我国MVR行业的经营模式大致可以分为产品导向型、设计导向型、一体化服务型三类。

(1)产品导向型模式

产品导向型是MVR行业基本模式,企业专注某类或几类产品的研发、生产和销售,以定制化生产为主要特征,会按客户具体需求生产,核心竞争力在于产品质量及产能规模。

(2)设计导向型模式

在MVR行业中,设计导向型经营模式是一种注重工艺设计、工艺流程优化能力的经营模式。设计导向型企业通过投入研发资源,探索新的技术路径和解决方案,或通过对现有工艺的持续改进和优化,以提高MVR系统的适用条件、系统能效、稳定性和使用寿命等关键技术指标。采用该种经营模式的企业通常为行业经验丰富、规模较大的专业设计院,其通过深入了解客户的工艺流程、物料特性和操作环境,能够为客户提供定制化的MVR技术方案和设计服务。

(3)一体化服务模式

一体化服务模式的企业提供包括工艺方案设计、设备制造与采购、设备安装与调试、运营技术支持等在内的综合解决方案。采用该模式的企业需具备较强的产业链整合能力,通过整合上下游资源,实现产业链的延伸和价值的最大化。这类企业通常行业积淀深厚、项目经验丰富,对MVR节能蒸发工艺具备深刻的理解,能够准确把握客户的需求,具备快速工艺开发、核心设备制造、配套设备选型、系统整体交付等综合服务能力。该种模式下,企业核心竞争能力体现在整体工艺技术的开发、产业链的整合及客户需求的快速响应等综合能力方面。

3、MVR行业的需求情况

MVR技术作为目前国际上先进的蒸发技术,下游应用领域广泛,行业市场需求持续增长。MVR行业市场需求增长的驱动因素主要有以下两方面:

(1)节能减排政策推动

MVR技术作为一种高效节能的蒸发技术,可以显著降低工业生产过程中的能耗和排放,符合国家政策导向和市场需求。中国作为“世界工厂”,是能源消耗大国,根据国家统计局数据,2024年我国全年能源消费总量59.6亿吨标准煤,较上年增长4.3%,万元国内生产总值能耗为0.44吨标准煤,较2023年下降3.8%。根据国务院《“十四五”节能减排综合工作方案》,到2025年,全国单位国内生产总值能耗比2020年下降13.5%。自2000年以来我国单位国内生产总值能耗持续下降,但由于我国产业结构中高耗能产业占比较高,单位国内生产总值能耗仍显著高于全球平均水平。随着“碳达峰、碳中和”目标的提出,我国出台了一系列政策措施支持节能环保产业的发展,其中包括对MVR节能蒸发装备行业的鼓励政策,为MVR行业的市场需求提供了坚实的政策保障。

(2)技术进步打开增量空间

随着我国工业发展水平的不断进步,各工业领域生产设备的技术水平日益升级,绿色制造标准也不断提升,同样也对蒸发结晶设备的综合效能提出了更高要求,常规的单效MVR蒸发技术已不能满足市场需求。随着MVR行业技术水平的进步,多效MVR蒸发、低温蒸发、高沸点升蒸发、冷冻结晶技术得到较快发展,其节能效果、稳定性及适用范围均得到提升,从而促进MVR下游应用领域及市场渗透率的提高,为行业市场需求打开庞大的增量空间。

据统计,我国MVR蒸汽机械市场规模在2015年突破100亿元,2022年突破200亿元,预计到2026年市场规模将增长至342亿元。2015年至2026年,我国MVR蒸汽机械市场规模年复合增长率为11.33%。

2015-2026E我国MVR蒸汽机械行业市场规模情况

2-250Z51531352E.jpg

资料来源:普华有策

4、MVR下游行业情况

凭借显著的节能、环保、高效等优点,MVR技术被广泛地应用于医药、食品、化工、环保、冶金及新能源等各类工业领域中的蒸发、结晶、浓缩、精馏等工艺环节,下游行业的健康发展直接拉动MVR系统的市场规模。

(1)医药行业

医药行业是战略性产业,全球市场规模稳步上升,2020年近1.4万亿美元,预计2027年达1.9万亿美元;我国作为人口大国,医药产业前景广阔,“十三五”期间发展迅猛,“十四五”被列为“国家优先产业”,预计2021-2025年规模以上企业营收和利润增速超8%,2025年工业增加值占比将达5%左右。在行业发展推动下,我国医药制造业固定资产投资持续增长,2017年至2024年从5986亿元升至11045亿元,带动了上游MVR蒸发装备等设备制造行业的市场需求与发展机遇。

2017-2024年我国医药制造业固定资产投资及增速变动

2-250Z5153141628.jpg

资料来源:普华有策

医药行业快速发展中能耗问题突出,源于设备滞后、工艺高耗及节能意识薄弱,中药制造各环节能耗高,尤其蒸发浓缩等工序蒸汽消耗大,低效锅炉加剧能耗与污染,存在较大节能改造空间。《“十四五”医药工业发展规划》提出推动全产业链绿色低碳发展,实施节能改造等。目前MVR系统在医药工业应用普遍,用于化学药及中药材的蒸发、浓缩等,未来随医药行业增长,其需求将持续提升。

(2)食品行业

食品工业中蒸发浓缩是去水主要方式,因食品多为热敏性物料,需低温操作,MVR技术因低温蒸发、保护热敏成分及节能优势,广泛应用于乳制品、果蔬、调味品、糖类等加工环节。食品工业是国民经济支柱,在相关战略及消费升级下向营养化等方向发展,2020-2024年我国食品制造业固定资产投资从5735亿元增至9954亿元,带动上游MVR蒸发装备需求增长,带来广阔市场空间。

(3)化工行业

MVR系统在化工行业广泛应用于无机盐生产、精细化工与中间体生产、高盐废水处理、碱液蒸发与再生利用等领域,能减少能耗、提升效率与纯度,其应用正从单一场景向多元化、高附加值领域延伸,节能环保与复杂工况适应性是核心竞争力,未来在绿色化工等领域作用将更大。我国是全球重要的化工产品生产和消费国,2024年化学原料及制品制造业增加值增长较快,2020-2024年该行业固定资产投资从15172亿元增至25683亿元,带动了上游MVR蒸发装备的市场需求增长。

(4)环保行业

MVR系统在环保行业适用性广,可处理电镀、印染等行业工业废水、垃圾渗滤液,实现零排放与固废回收,是高盐、高毒等难处理废水的首选工艺,相比传统蒸发技术,在能耗、工艺、设备性能、操作灵活性上优势突出。随着工业发展等,我国工业废水及垃圾渗滤液增多,国家加强监管,出台相关政策推动治理,2017年以来工业废水处理量保持年250亿吨以上,2023年达339亿吨,废水污染治理投资增长,带动了MVR系统等处理设备的市场需求。

5、行业发展态势

随着国家大力提倡工业生产节能减排、工业废水循环利用,蒸发浓缩分离设备在工业生产流程中的应用亦逐步增多,涵盖行业也更加广泛。当下MVR行业发展态势包括:

(1)具备核心技术且售后服务及时高效的企业受到青睐

技术创新是推动MVR行业发展的重要力量,技术与专注度不够的企业将面临被淘汰的风险,而拥有核心技术的企业能够更好地满足客户对处理效果、处理成本、节能降耗等方面的要求,为客户在工艺流程优化、能源利用效率提升等方面持续创造价值。同时,具备及时高效售后服务能力的企业,可以提供快速的客户需求响应,确保设备稳定运行,减少故障对客户生产的影响,这类企业将在竞争中脱颖而出,占领更多市场份额。

(2)对系统化、定制化、专业化解决方案的能力要求不断提高

MVR制造安装涉及化工工艺、机械设计、自动控制、机械加工、安装调试等诸多专业技术领域,属于相对复杂的定制化集成工程项目。面对复杂和多样的工业需求,若厂商的技术储备和设计经验不足,容易导致MVR系统在实际运行中难以保持性能稳定,影响客户的生产效率。因此,具备丰富的设计和工程经验,能够根据不同客户的特定需求设计制造出定制化产品,并能提供系统化、专业化的整体解决方案的企业,将赢得更多客户的信任,并更容易获得竞争优势。

(3)低能耗、低排放的要求越来越高

MVR系统下游多行业持续增长但增长方式粗放,存在高耗能等问题,需转变生产方式、升级装备以实现可持续发展,为此MVR系统未来将在能耗、排放等方面设定更高标准。

(4)节能改造需求推动行业持续增长

“双碳”目标下,传统高耗能企业需节能改造,MVR蒸发器因高效节能成为优选;其技术进步拓宽应用,推动工业降本增效,在多行业可大幅节约成本、快速回收投资,庞大的工业节能改造需求将驱动MVR行业增长。

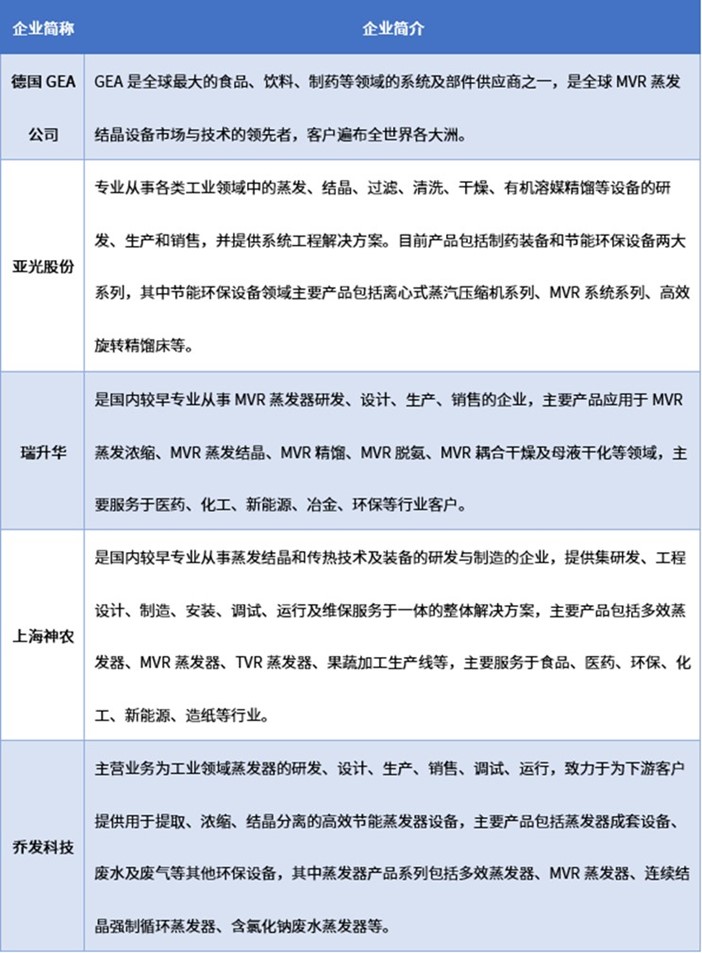
6、行业内主要企业

行业内主要企业有德国GEA公司、亚光股份、瑞升华、上海神农、乔发科技等。

行业内主要企业

2-250Z515314aY.jpg

资料来源:普华有策

2025-2031年MVR行业深度调研及投资前景预测报告涵盖行业全球及中国发展概况、供需数据、市场规模,产业政策/规划、相关技术/专利,竞争格局、上游原材料情况、下游主要应用市场需求规模及前景、区域结构、市场集中度、重点企业/玩家,企业占有率、行业特征、驱动因素、市场前景预测、进出口数量/金额/地区/国家、投资策略、主要壁垒构成、相关风险等内容。同时北京普华有策信息咨询有限公司还提供市场专项调研项目、产业研究报告、产业链咨询、项目可行性研究报告、专精特新小巨人认证、市场占有率报告、十五五规划、项目后评价报告、BP商业计划书、产业图谱、产业规划、蓝白皮书、国家级制造业单项冠军企业认证、IPO募投可研、IPO工作底稿咨询等服务。(PHPOLICY:GYF)