相关推荐
中国汽车后视镜行业:技术水平、发展阶段、趋势方向及竞争格局
发布日期:2025-09-05 14:58:39

中国汽车后视镜行业:技术水平、发展阶段、趋势方向及竞争格局

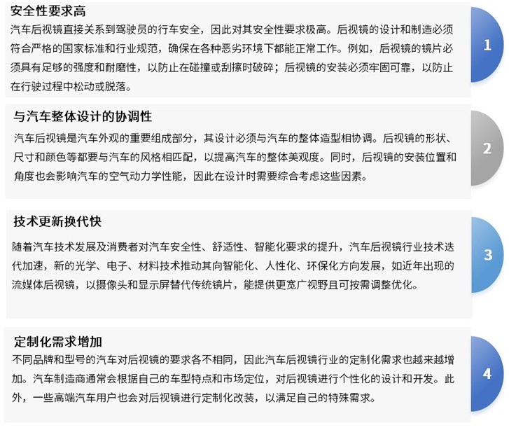
1、汽车后视镜行业技术水平及特点

作为汽车安全系统的核心部件之一,汽车后视镜行业除具备汽车零部件行业通用的技术水平及特点外,还需在安全性、功能集成度与法规符合性方面实现更高标准。汽车后视镜既是车辆安全件(直接影响驾驶员视野与事故风险控制),也是智能化功能载体(如电子后视镜与ADAS系统联动),其设计需兼顾光学性能、机械可靠性、电子系统稳定性及整车空气动力学匹配,对材料、工艺及车规级验证的要求极为严苛。

汽车后视镜行业技术水平及特点

2-250Z514591R52.jpg

资料来源:普华有策

2、汽车后视镜行业发展历程

中国汽车后视镜行业的发展历程可划分为三个阶段,其技术演进与市场格局的变化与汽车工业的整体发展密切相关。中国汽车后视镜行业从技术依赖到自主创新,经历了从低端制造到高端智能化的跨越,未来将在新能源和智能化浪潮中持续升级,成为全球市场的重要参与者。

中国汽车后视镜行业的发展历程

2-250Z5145933317.jpg

资料来源:普华有策

3、汽车后视镜行业发展趋势

(1)轻量化

为了减轻整车重量和提高燃油效率,汽车后视镜正朝着轻量化方向发展。轻量化设计有助于降低汽车能耗和排放,提升整车的环保性能。未来,汽车后视镜将继续采用高强度轻质合金和复合材料等轻量化材料,减轻后视镜重量的同时,提高其耐用性和可靠性。

(2)高清化

高清化技术使得后视镜的视野更加清晰,提高了驾驶的舒适度。未来,汽车智能后视镜将更加注重产品的安全性、智能性和舒适性,对高清晰度、多功能集成、易操作等特性有着更高的期待。

(3)电动化

电动化则使得后视镜的驱动方式更加灵活多样,如电动调节、电动折叠等,提高了使用的便捷性。随着电动汽车市场的不断扩大,后视镜的电动化功能将更加普及和先进,为驾驶者提供更加便捷、舒适的使用体验。

(4)智能化

随着智能驾驶技术的快速发展,汽车后视镜的智能化水平也在不断提升。现代智能后视镜已经集成了摄像头、显示屏、处理器和无线通信技术等多种功能,能够提供更为丰富的信息和功能,如盲点监测、车道保持警示、导航、音乐播放、电话接听、短信阅读、倒车影像等。未来,随着5G技术的普及和智能驾驶技术的进一步发展,汽车智能后视镜将更加智能化,具备更多的功能和应用场景,如自动驾驶辅助、语音控制等,进一步提升驾驶的便捷性和安全性。

(5)多功能化

多功能化则满足了消费者对车辆安全性能和驾驶体验的不断升级需求。未来,汽车智能后视镜将更加注重产品的安全性、智能性和舒适性,对高清晰度、多功能集成、易操作等特性有着更高的期待。

4、汽车行业的整体发展带动汽车后视镜行业的发展

中国汽车行业市场是全球最大的汽车市场之一,市场规模庞大且消费需求旺盛。中国同时也是全球最大的电动汽车市场之一,政府通过购车补贴、免费牌照和充电基础设施建设等政策推动了电动汽车的快速发展。国际汽车制造商也将中国视为重要的战略市场,在竞争激烈的市场中,国内自主品牌与国际合资品牌以其各自优点充分参与竞争。

从下游市场分析,近年来伴随新能源乘用车渗透率不断提升,我国乘用车销量整体规模呈现逐年增长态势。我国狭义乘用车及新能源乘用车零售销量及增长情况如下图所示:

2020年至2024年我国狭义乘用车零售销量及增长情况

2-250Z514594A56.jpg

资料来源:普华有策

根据资料统计,2021年中国狭义乘用车零售销量为2,015.67万台,2022年为2,054.93万台,2023年为2,170.36万台,2024年为2,289.40万台。我国新能源乘用车的零售销量则增速明显,从2018年的94.53万台,增长至2024年的1,089.90万台,六年复合增长率为45.30%。汽车行业的高速发展,尤其是新能源汽车的快速普及,必将推动汽车后视镜行业的快速发展。随着消费者对汽车智能化和安全性能的需求不断增加,汽车后视镜作为提升汽车智能化程度的重要部件,将迎来更大的市场需求和技术升级空间。

5、汽车后视镜行业面临的机遇

(1)国家产业政策的长期支持

近年来我国颁布了多项鼓励、扶持汽车零部件产业的重要政策性文件及法律法规,对行业发展提供了有力的政策支持,“新能源汽车零部件配件制造”属于《战略性新兴产业分类(2018)》,《中华人民共和国国民经济和社会发展第十四个五年规划和2035年远景目标纲要》等文件进一步推动新能源汽车产业向好发展。在政策和市场等多重因素的影响下,我国汽车零部件行业持续稳定发展,在制造方面不断提高智能制造水平,提升生产效率。新能源汽车领域的崛起为新老整车厂品牌带来新的市场机会,汽车后视镜作为汽车零部件产业中重要组成之一,将在国家产业政策的长期支持下,迎来新的业绩增长点。

(2)全球化采购和零部件本土化逐步提高

全球产业链一体化下,车企推行零部件全球采购降低自制率,我国零部件行业凭低成本承接产业转移并融入全球体系;近年车企为降低海外供应风险,加速本土优质供应商配套,零部件出口向中高端及电动化智能化部件转变,后视镜领域也涌现优质供应商占据稳固份额。同时,国家战略引导整车厂用本土关键零部件、推动配套体系一体化,未来自主品牌竞争力提升与零部件本土化率提高,将为后视镜行业带来新增长动力。

(3)新能源汽车带来新的市场机遇

新能源汽车行业是一个巨大的增量市场,其发展将逐步打破原有整车销售市场结构,汽车后视镜供应商可以借此机会打破由国外汽车厂商打造的传统汽车产业零部件供应链体系,进入整车配套体系并实现本土化。

6、行业竞争格局

汽车后视镜行业作为汽车零部件制造业的细分领域,其竞争格局主要体现在三方面:品牌竞争上,国内外知名品牌通过强化产品研发、品质控制与服务响应速度,持续提升品牌知名度、市场认可度及份额;技术竞争上,行业需在轻量化、高清化、电动化、智能化和多功能化领域不断创新,具备技术优势的企业通过加强前沿技术储备、新产品开发、提升产品附加值与质量性能,获取更多市场竞争优势;成本竞争上,企业通过提高生产效率、优化产品结构实现降本增效,以更具竞争力的销售价格争夺市场份额。整体来看,汽车后视镜行业竞争呈现多元化与复杂化特征,企业需聚焦技术创新、产品品质提升、成本管理优化及市场份额拓展,方能在激烈竞争中实现突破。

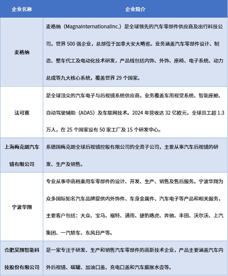
行业内主要企业有麦格纳(MagnaInternationalInc.)、法可赛、上海梅克朗汽车镜有限公司、宁波华翔、合肥昊翔智能科技股份有限公司等。

行业内主要企业介绍

2-250Z5145954X2.jpg

资料来源:普华有策

2025-2031年汽车后视镜行业市场调研及发展趋势预测报告涵盖行业全球及中国发展概况、供需数据、市场规模,产业政策/规划、相关技术/专利、竞争格局、上游原料情况、下游主要应用市场需求规模及前景、区域结构、市场集中度、重点企业/玩家,企业占有率、行业特征、驱动因素、市场前景预测,投资策略、主要壁垒构成、相关风险等内容。同时北京普华有策信息咨询有限公司还提供市场专项调研项目、产业研究报告、产业链咨询、项目可行性研究报告、专精特新小巨人认证、市场占有率报告、十五五规划、项目后评价报告、BP商业计划书、产业图谱、产业规划、蓝白皮书、国家级制造业单项冠军企业认证、IPO募投可研、IPO工作底稿咨询等服务。(PHPOLICY:GYF)