微型传动系统行业:技术迭代、市场扩容与竞争新格局
1、微型传动行业基本情况
传动是通过机械装置或系统将动力从动力源传递至终端执行机构、实现动力、扭矩及运动形式转换与传递的过程,传动系统需满足动力适配、效率优化等要求,以高效精准可靠传递动力、满足不同能量分配需求;其按技术应用和产品特性可分为微型传动系统与工业传动系统,前者以微小齿轮为核心、集成机电一体化设计适配定制化需求,后者依赖传统机械加工、偏向标准化生产且注重材料强度与系统稳定性,二者形成互补市场格局。常见传动类型有齿轮(应用最广)、蜗轮蜗杆、带、链传动等,传动系统通常包含动力装置和传动装置,其中微型传动系统以微型精密齿轮为基础,由提供能量的动力模块(微型电机)、匹配转速与传递转矩的传动模块(精密减速器)、控制电机运动的控制模块(电机控制器)构成,采用模组化、系列化设计,能低成本实现精密传动及控制需求,且随着新一代信息技术发展,在服务机器人、智能汽车、智能家居等领域应用愈发广泛。
2、微型传动行业的发展情况
微型传动系统作为高端制造的重要组成,在服务机器人、智能家居等领域发展驱动下,市场规模扩大、技术迭代加速且产业生态完善;其最早应用于钟表、纺织机械等传统工业领域,受技术限制早期产品功能单一、性能有限,改革开放后中国行业借技术引进消化吸收进入快速成长期,2010年后向高精度、轻量化转型,如今已广泛渗透至战略性新兴产业,成为推动产业升级的核心技术之一。技术上,该系统正朝高精度、小型化演进,如金力传动攻克微小模数齿轮加工检测技术、量产小型齿轮蠕动泵与微型行星减速箱;应用领域从传统延伸至新兴场景,服务机器人、智能汽车、具身机器人等领域需求快速增长,未来将成全面智能化重要环节。产业链方面,中国已形成完整链条,未来随全球制造业升级与新兴技术融合,有望在全球竞争中占据更有利位置,成为高端制造重要参与者。
随着我国微型传动产业经过多年发展,已构建起从基础材料到终端应用的完整体系。伴随下游行业应用场景的不断增加,我国微型传动产业市场规模亦在逐年增加,从2020年的203亿元增加至2024年的332亿元,预计到2029年增加至726亿元,复合增长率超过15%。详情如下:
我国微型传动产业市场规模

资料来源:普华有策
3、行业下游市场需求情况
(1)智能清洁服务机器人
近年来全球智能清洁服务机器人市场稳升、品类丰富且高端化,以扫地机器人为例,2023-2024年全球出货量1852万-2060万台,我国厂商出货占比超60%,仅扫地机器人领域我国微型传动系统年市场规模约40亿元。该领域微型传动系统增长潜力强:一是扫地机器人渗透率低,中国约6%、欧美10%-20%,新兴市场处导入期,增量空间大;二是洗地机、割草机器人等新兴品类增多,带动行业规模;三是高端机型功能升级,单机传动模组数量增加、成本上升,单机传动系统价值提高。综上,智能清洁服务机器人出货量增长与单机传动系统价值提升,驱动其微型传动系统行业规模快速增长。
(2)汽车电子
近年来,我国汽车呈现出智能化的发展趋势,汽车的功能定位正从单一的出行工具向智能移动生活空间转变。相较于传统汽车,近年来各类车厂新推出的智能汽车对智能传动系统的使用量更大,除基础功能外,其技术需求已从机械驱动向机电一体化设计延伸,尤其在以下场景表现突出:①舒适性配置:座椅多向电动调节、无极调速车窗升降器、自动泊车联动后视镜折叠;②能效管理:高精度空调风门伺服控制、低功耗充电口盖电磁驱动系统;③智能交互:隐藏式门把手微型执行机构、激光雷达清洁模组、智能座舱可升降/旋转显示组件驱动单元。
(3)具身机器人
在全球人口老龄化趋势加剧和机器人及AI技术迅猛发展的背景下,机器人功能、性能与应用场景实现了质的飞跃。通过AI驱动的算法优化,机器人已能高效完成各类复杂任务,这推动了其在工业制造、商业服务、医疗健康、科研教育等领域的广泛应用。随着技术进步,机器人正逐步替代人类从事重复性劳动。AI技术的突破尤其强化了机器人的智能决策能力(即"大脑"功能),使其能够胜任更精密复杂的作业。其功能多样性、人机协作能力和安全性的提升,使机器人展现出更强的适应性和灵活性。
市场数据表明,全球机器人产业规模从2019年的390亿美元增长至2023年的614亿美元,年均复合增长率达12%。预计到2028年,市场规模将突破1,314亿美元,2023-2028年间年均增速预计为16.4%。
机器人市场规模(十亿美元)

资料来源:普华有策
具身机器人是借物理躯体、环境感知与智能控制实现真实世界动态交互的智能实体系统,分仿人形与非人形,均遵循“感知-决策-执行”逻辑,因仿生结构与高精度交互需求,其关节模块需多传动系统模组协同,成为微型传动系统快速增长的应用领域;该领域全球市场规模预计2025-2029年从166亿元增至1620亿元,按传动系统成本占售价30%算,对应微型传动系统市场规模将从49.8亿元增至482亿元。
(4)智能家居
受益于技术、政策与市场需求,智能家居行业前景广阔,2023年我国市场规模破7100亿元,预计2024年达7848亿元(年均复合增长率25%-30%)、2025年破8000亿元;微型传动系统是智能家居设备的核心部件,为智能窗帘、门锁、家电、厨卫、家具等提供动力与精确控制,虽其用量暂无法精确估计,但随智能家居市场增长与智能化提升,对微型传动系统的需求必将增加。
4、微型传动行业的发展趋势
微型传动系统行业正处于技术迭代与市场扩容的双重驱动阶段,其发展趋势呈现模组化、协同研发、以及场景复杂化的特征:
(1)模组化定制重构产业生态
微型传动系统行业正从传统分散式采购向模组化定制生态重构:过去智能清洁服务机器人分散采购电机、齿轮箱等部件,存在匹配差、噪音难控、多供应商协调致开发周期长(9-12个月)等问题;近年行业采用模组化定制,传动系统供应商预集成关键部件形成“动力心脏”,缩短整机厂商新品开发时间至3-6个月,提升迭代速度50%,还节约研发投入。
(2)协同研发驱动价值跃迁
智能家居与服务机器人行业快速发展,用户对产品要求提高,传统研发模式难满足需求:过去传动系统厂商仅按整机企业参数生产,缺乏深度技术合作;如今双方深度协同研发,共定传动方案的功能与性能指标,在结构设计等方面互补,还会结合机器人运动轨迹、噪音控制等需求优化方案。此外,传动系统厂商还参与产品全生命周期管理,从设计阶段提建议、生产阶段共控质量,到售后阶段供支持并改进产品,助力提升产品性能质量与企业竞争力。
(3)复杂场景推动单机价值量倍增
科技发展推动智能设备拓展应用边界、深入复杂场景,功能集成度提高带动单机传动系统价值量提升成新趋势:传统小家电传动系统功能单一、技术含量低,价值较低;而智能时代,医疗、物流、智能清洁等领域的机器人对传动系统精度、稳定性等要求极高,推动其价值量大幅攀升,如扫地机器人因需越障、自动调清洁模式等复杂功能,搭载的微型传动模组增多,技术含量与成本上升,单机传动系统价值量快速提升,进而扩大传动系统市场规模。
5、行业竞争格局
微型传动系统行业因产品精密、技术门槛高、工艺复杂,长期由国际巨头主导。德国IMS和日本电产凭借在高精度齿轮传动技术及规模化制造经验上的积累,占据全球高端市场主导地位,尤其在汽车电子、航空航天等场景中具有技术先发优势。
近年来,随着智能清洁服务机器人、智能汽车等新兴智能硬件的爆发式增长,中国本土企业如兆威机电、金力传动等加速崛起,通过工艺优化及定制化服务能力,凭借快速响应、灵活研发及供应链协同优势,在汽车电子、智能家居、智能清洁服务机器人等细分领域形成差异化竞争力。其中,兆威机电在汽车电子、通信设备等场景积累技术优势,金力传动则聚焦智能清洁服务机器人领域,通过细分领域专业化布局巩固市场地位,整体行业呈现头部企业各具赛道优势、协同互补的发展态势。
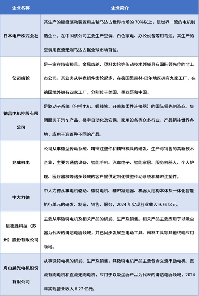
从事微型传动系统的研发、生产及销售,生产相关产品的境内外企业主要包括日本电产株式会社、亿迈齿轮、德昌电机控股有限公司、兆威机电、中大力德、星德胜科技(苏州)股份有限公司、舟山晨光电机股份有限公司等。
行业内主要企业介绍

资料来源:普华有策
《2025-2031年微型传动行业市场调查研究及发展前景预测报告》涵盖行业全球及中国发展概况、供需数据、市场规模,产业政策/规划、相关技术、竞争格局、上游原料情况、下游主要应用市场需求规模及前景、区域结构、市场集中度、重点企业/玩家,企业占有率、行业特征、驱动因素、市场前景预测,投资策略、主要壁垒构成、相关风险等内容。同时北京普华有策信息咨询有限公司还提供市场专项调研项目、产业研究报告、产业链咨询、项目可行性研究报告、专精特新小巨人认证、市场占有率报告、十五五规划、项目后评价报告、BP商业计划书、产业图谱、产业规划、蓝白皮书、国家级制造业单项冠军企业认证、IPO募投可研、IPO工作底稿咨询等服务。(PHPOLICY:GYF)