量子信息行业技术突破、产业链构建与应用拓展之路
1、量子信息产业概况
量子信息产业是量子力学与信息技术融合的前沿领域,涵盖量子通信、量子计算和量子精密测量三大方向,通过量子叠加、纠缠等特性突破经典技术的性能极限。全球范围内,该领域已从基础研究迈向技术攻关、应用探索与产业培育并行的阶段。截至2024年,全球量子信息相关企业超过600家,其中量子计算企业占比超50%(超300家),量子通信和量子测量企业均超百家,抗量子加密(PQC)企业数量增长迅速。
经过四十余年发展,量子信息领域逐步从基础研究走向基础与应用研究并重,开始进入科技攻关、工程研发、应用探索和产业培育一体化推进的发展阶段。加快技术研发攻关,推动创新成果应用,构建供应链、人才队伍和未来产业竞争力,成为全球主要国家在量子信息领域布局规划的普遍共识。
技术层面,中国在量子通信领域处于全球领先地位,例如建成全球最大规模量子城域网,并发射“墨子号”“济南一号”等量子卫星79。量子计算方面,中国在超导和光量子两条技术路线上均实现“量子优越性”,如“祖冲之三号”超导量子计算机性能与谷歌“垂柳”处理器相当,跻身国际第一梯队。
2、量子信息行业发展态势
(1)量子信息战略布局进一步加强
量子信息技术引领新一轮科技与产业变革,是大国综合国力竞争及维护主权与发展主动权的战略制高点。近年,美、欧、德、英等超20个国家和地区,通过制定战略规划、法案等,从政策、资金、人才等多方面发力,将其提升至国家战略高度。在我国,量子信息技术作为新质生产力与未来产业重要部分,受党和国家重视与前瞻布局,在多份重要文件中被提及,多个部委和地方出台相关政策。目前,量子信息领域国际科技竞争日趋激烈。
(2)标准化体系逐步建设
标准化工作对新兴技术产业化规模应用意义重大。2023年,四部门发布方案,提出前瞻布局量子信息产业标准研究,聚焦量子通信、计算、测量领域。近年,量子通信、计算、测量各领域多项国家标准和行业标准陆续发布,标准化工作持续推进。国际上,ITU、IEEE、ISO/IEC等国际标准组织也启动量子信息标准化工作,中国主体发挥重要作用,如中国信息安全测评中心与公司联合牵头制定相关ISO/IEC国际标准,公司牵头或参与多项ITU-T国际标准获批,助力QKD网络建设与应用。
(3)应用探索蓬勃发展
量子通信领域,欧盟27国2021年承诺与相关方合作建EuroQCI,投资约60亿欧元保障成员国通信安全;美国相关实验室持续研究QKD技术及网络可用性;我国量子保密通信网络成国家信息安全基建部分,骨干网覆盖多战略区域,总里程超10000公里,在多领域有示范应用与试商用项目,央国企推出融合应用举措。
量子计算领域,量子计算机具并行计算优势,但距通用化尚远。因原型机投资高、维护难、运行环境严苛,当前多通过云平台应用。谷歌等科技企业及中科院等机构推出云平台服务,空客等知名企业开展应用探索。
量子精密测量领域,技术多元、应用广、产业化前景明,正走向规模化商用,有成熟产品也有研发中样机。下游覆盖多领域,已成为传统传感测量的有效补充与增强方案。
3、量子信息行业产业链分析
量子信息行业产业链中,上游方面,量子计算含环境组件等核心元器件;量子通信由芯片等核心器件与材料构成;量子测量有真空系统等。中游为产品制造,量子计算含整机制造与软件算法;量子通信有分发设备等;量子测量仪器涵盖时间、磁场等测量。下游是应用领域,包括云计算、国防、金融、科研等多行业。
量子信息行业产业链

资料来源:普华有策
量子通信产业链成熟,实用化进程快,上下游已形成。超30国部署或实施基建,应用场景拓展,上下游合作、标准推进,促更多行业应用。量子计算处基础攻关与实验阶段,国际多技术路线布局,硬件是主要投资领域,云平台等为应用服务模式,多家企事业推出服务。量子精密测量产品技术多样,成熟度不一,原子钟等较成熟。产业链上初创企业涌现,上游发展快,下游应用广,产业链逐步形成。
4、量子信息行业技术现状
(1)量子通信
我国量子通信技术领先,已形成产业链,在城域、城际、卫星通信成果多,如“合肥量子城域网”等。量子保密安全应用上,自主装备保障重要活动,多领域有示范和试商用项目,央企有举措,产品普及尚需时间。
国际上,量子保密通信获认可,美国推进抗量子密码同时研究QKD,欧盟有2026年网络部署计划且部分欧洲国家已启动建设,韩国提发展目标,新加坡推升级版安全网络。
(2)量子计算
量子计算潜力巨大,可大幅超越经典计算能力,是未来计算发展重要方向,现处多种技术路线并存的早期探索阶段,按“量子计算优越性-专用量子计算-通用量子计算”发展,实现通用计算仍需努力。
量子计算优越性是首个里程碑,全球仅4台量子计算机完成验证,且在实用复杂问题上未展现优势。2023年,中国科大“九章”解决图论问题,“祖冲之号”刷新真纠缠比特数纪录。国际上,欧盟计划集成量子计算机,科技巨头及创新公司布局,国内腾讯、华为等参与。
目前,量子计算算力优势受金融等行业重视,应用探索盛行。量子计算云平台和超量融合是主要服务模式,多家机构已推出云平台服务,产业生态建设发展迅速,云平台是生态关键。
(3)量子精密测量
量子精密测量可提升测量关键指标并提供新方案,研究在多国开展,集中于北美、欧洲、亚洲。美、加、英、德、法、日、中等量子计算和通信强国,在该领域战略政策与支持力度突出。北美实力最强,美国发布相关政策;欧洲英、德、法领先,其他国也有参与;亚洲日本基础好,中国从战略加强发展,多国重视,或出更详计划。近年成果丰硕,我国部分达国际最优、一流或领先,高精度光钟达先进但落后最优1-2个量级。目前该领域多样、分散、路线多元,实用化存难题。未来以技术创新等为导向,推动实用商业化,成熟后在多领域前景广,助产业升级。
5、量子信息行业竞争格局
近年来,量子信息科技成为新一轮科技革命与产业变革前沿及大国竞争关键领域,涵盖量子通信、计算、精密测量三大核心,竞争格局多元且动态。
国际知名企业,诸如IBM、谷歌、微软等科技领军者,依托其在量子计算领域的深厚底蕴,持续推出具有创新性的技术与产品,从而占据了至关重要的市场份额。
在国内,量子科技产业亦展现出蓬勃兴旺的发展势头。国有企业在量子通信及量子测量领域实现了重大突破,同时推动了相关技术的商业化应用进程。初创企业依靠其灵活应变的能力和创新精神,不断推出新产品与新服务,为量子科技行业带来了新的活力与动力。
行业内企业有九州量子、IBM、神州信息、本源量子、国仪量子等。
行业内企业

资料来源:普华有策
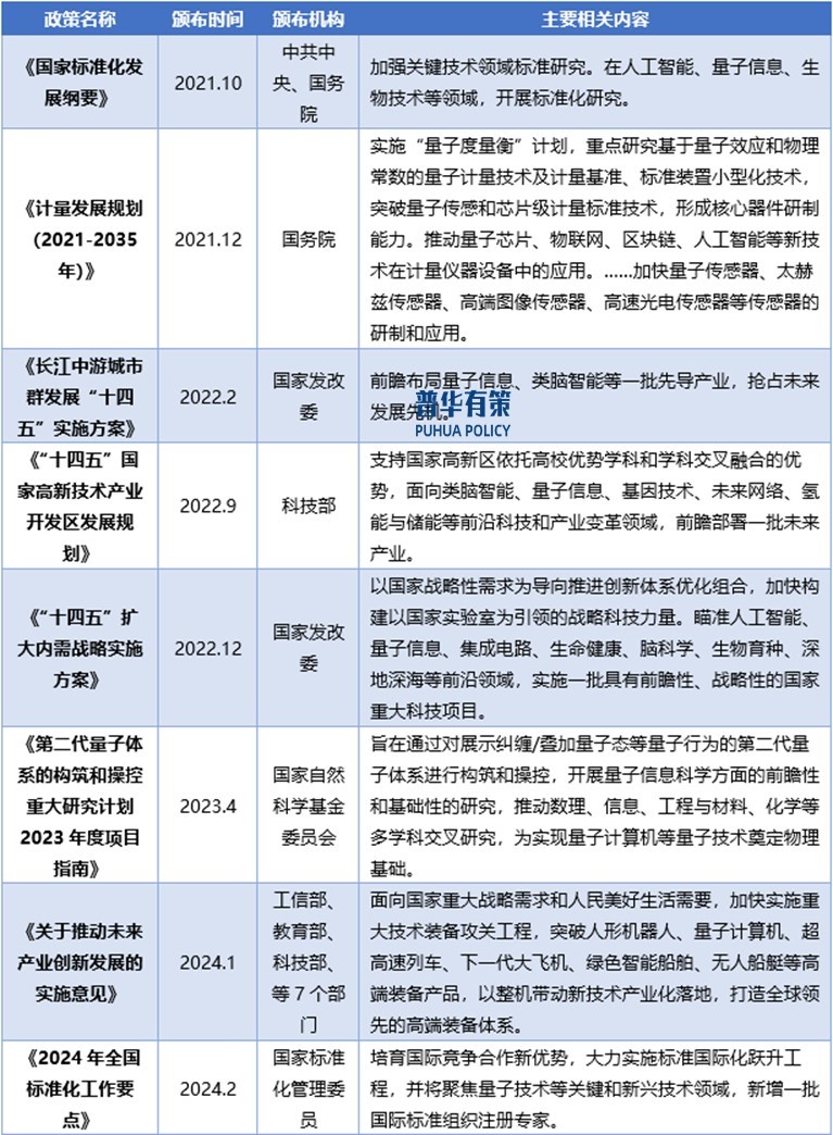
6、政策的影响
中国政府在“十三五”和“十四五”规划中明确将量子信息技术列为重点发展领域,并设立重大科技专项,推动量子通信网络和量子计算机的研发。
随着量子信息技术的不断进步,各国政府认识到量子科技对于国家安全和经济发展的重要性,因此推出了一系列支持政策。特别是在美国、欧洲和中国等地,量子科技已成为国家战略层面的重点发展方向。
行业内主要政策

资料来源:普华有策
《2025-2031年量子信息行业细分市场调研及投资可行性分析报告》涵盖行业全球及中国发展概况、供需数据、市场规模,产业政策/规划、相关技术、竞争格局、上游原料情况、下游主要应用市场需求规模及前景、区域结构、市场集中度、重点企业/玩家,企业占有率、行业特征、驱动因素、市场前景预测,投资策略、主要壁垒构成、相关风险等内容。同时北京普华有策信息咨询有限公司还提供市场专项调研项目、产业研究报告、产业链咨询、项目可行性研究报告、专精特新小巨人认证、市场占有率报告、十五五规划、项目后评价报告、BP商业计划书、产业图谱、产业规划、蓝白皮书、国家级制造业单项冠军企业认证、IPO募投可研、IPO工作底稿咨询等服务。(PHPOLICY:GYF)