锁具行业细分市场分析及重点企业分析
1、锁具细分行业情况
锁具一直以来都是安防领域的重要基础产品,在社会经济活动和人们日常生活中发挥着重要基础的安全防范作用。传统的锁具属于五金行业,是通过将金属材料切割、铸造、冲压、抛光等一系列工艺加工制成的包括锁、钥匙及其附件的配套产品。
随着工业精密制造能力的提升,物联网技术的快速发展以及锁具制造技术的不断进步,人们对于锁具产品的功能随着社会需求的变化不断迭代,锁具产品的性能和结构不断由低级向中高级发展,应用领域不断扩大。发展至今,我国已成为世界最大的锁具生产和消费国,在产品生产制造方面,生产技术不断成熟,产业体系不断完善,产品种类不断丰富。
锁具产品按照不同角度分类,逐步分化成民用锁具和工业锁具、机械锁具和电子锁具、有形机械锁定装置和新一代图像与信号状态监测设备、本地端监管与远距离监测装置、单向传输与实时双向互动监管装置等锁闭品类。随着公共服务领域无人值守需求增加、用户个人隐私保护意识的增强以及其他各类新兴领域需求,各类锁闭装置的需求将长期存在并持续上升。
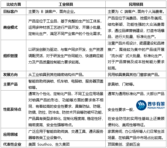
在上述分类中,最基础也是最重要的分类是按照民用和工业化应用两种不同应用领域来划分,即分为民用锁具和工业锁具,具体分析如下:

资料来源:普华有策
工业锁具主要应用于工业设备,民用锁具主要应用于民用家装。与民用锁具企业相比,工业锁具企业在目标客户、商业模式、组织管理、发展方向、应用领域等方面存在较大差异,具体情况如下:

资料来源:普华有策
2、行业重点企业
(1)索斯科(Southco, Inc.)
美国 Southco 成立于 1899 年,总部位于美国,通过自主创新、战略收购以及海外投资成为全球领先的工程进入解决方案供应商。美国 Southco 产品主要包括门锁、紧固件、电子进入解决方案、铰链/定位控制及各类关键“触点”等创新产品,产品主要覆盖轨道交通、工程机械、船舶、汽车、航空航天、休闲车、医疗器械、机箱机柜、工业机械、企业通信设备、自助服务器和暖通空调等领域,在全球30 多个国家设有销售、配送、工程和客户中心,在 9 个国家开设 17 个生产和库存基地,为 83 个国家的 10 万余名客户提供服务。
(2)竞泰股份有限公司
竞泰股份成立于 1978 年,总部位于台北,生产基地分布在台北、昆山和胡志明市,在昆山生产基地拥有各类压铸、注塑、模具、钢缆披覆、冲压等生产设备,是行业内较为领先的锁具企业,主营产品有箱包密码锁、运动户外锁具、电脑锁、自行车锁、橱柜锁、电子锁等。竞泰股份将各类锁具创新与设计实力相结合,开发出行业领先的专利产品,逐步推出组合锁的新应用。
(3)金泰工业有限公司
金泰工业于 1980 年在台湾创立,台湾总部位于新北市泰山区,大陆分部位于广东省东莞市,是一家专业生产各种锁具及五金件的高科技公司。金泰工业主要产品包含电源开关锁、机械锁、TSA 旅安锁、3C 和手机安全锁等,已熟练掌握压铸、冲床、车床、研磨、钻孔、抛光、电镀、烤漆、组装等生产工艺,通过研发锁具与各项高新科技产品的结合运用,为客户提供全方位的锁具综合解决方案。
(4)生久集团有限公司
生久集团创立于 1984 年,总部位于浙江宁波,前身为大隐五金机械厂,是一家集研发、生产、销售于一体的综合性工业柜锁制造企业,主要产品体系包括柜锁、散热风扇、电子锁及五金配件,生久集团先后于北京、上海、深圳、成都、武汉、青岛以及海外成立办事处,并在宁波、深圳、台湾、大连成立散热研发中心。目前生久集团拥有 130 多人的研发技术团队和 220 多项专利成果,在新产品的开发与产品的结构设计领域,具有较强的研发实力。
(5)索尔兹伯里工业公司(Salsbury Industries)
Salsbury Industries 成立于 1936 年,总部位于美国,主要从事各类邮箱和储物柜的生产和销售,旗下拥有 lockers.com 线上销售平台,产品广泛应用于学校、餐厅、游泳池区、健身房、乡村俱乐部、日间水疗中心、医院等领域。
(6)厦门美科安防科技股份有限公司
美科科技是一家专业从事精密金属及塑胶结构件的研发、生产和销售的高新技术企业。在长期发展过程中,公司形成了对各类金属及塑胶材料的深刻理解及灵活运用能力,并掌握了较强的精密机构件加工能力。精密金属结构件产品主要包括各类工业锁具和通讯服务器构配件,精密塑胶结构件包括 DIY 全塑储物柜和移动环卫设施。
更多行业资料请参考普华有策咨询《2022-2028年锁具行业深度调研及投资前景预测报告》,同时普华有策咨询还提供产业研究报告、产业链咨询、项目可行性报告、十四五规划、BP商业计划书、产业图谱、产业规划、蓝白皮书、IPO募投可研、IPO工作底稿咨询等服务。