节能环保产业新技术发展及趋势预测(附报告目录)
节能环保产业是指为节约能源资源、发展循环经济、保护生态环境提供物质基础和技术保障的产业,主要包括节能产业、环保产业和资源循环利用产业,是国家鼓励发展的战略性新兴产业之一。我国资源环境形势严峻,有世界上最强烈的环境改善诉求,有最大的节能环保市场,有良好的产业发展基础,发展节能环保产业大有可为。
1、节能环保产业新技术发展及趋势预测
近年来,我国节能环保产业增加值基本上以年均 15%左右的速度增长,远高于 GDP 增长速度。节能环保技术装备迅速升级,技术水平不断提升,主导技术和产品基本满足市场需求,重点节能环保技术方面也取得一定突破,部分技术装备水平达到国际领先。虽然我国节能环保产业发展进入快车道,取得一系列成绩,但与新时代生态文明建设目标和经济高质量发展要求相比仍然存在较大差距,面临产业集中度低、污染治理任务重、商业模式创新不足、资金短缺、科技创新动力不强等一系列突出问题。我国节能环保产业总体规模在国民经济结构中的比重偏低,仅占 3%,与国民经济支柱产业的要求仍有一定差距。
相关报告:北京普华有策信息咨询有限公司《2021-2027年节能环保产业全面深度调研及投资前景趋势预测分析报告》
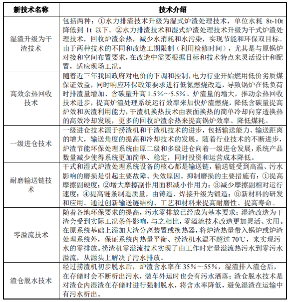
(1)炉渣节能环保处理

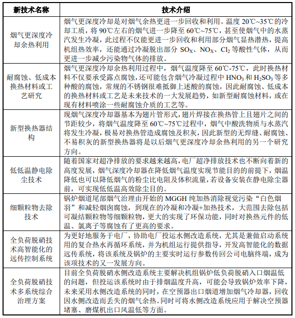
(2)烟气治理及余热回收

(3)清洁能源消纳

2、行业内主要企业
(1)无锡雪浪环境科技股份有限公司
无锡雪浪环境科技股份有限公司(雪浪环境、300385.SZ)成立于 2001 年,注册地为江苏省无锡市,雪浪环境业务主要涵盖了烟气净化业务、灰渣处理业务和危废处置业务,业务领域涉及环保项目运营管理、工程设计、设备集成以及工程建设。目前,雪浪环境烟气净化业务与灰渣处理业务的主要应用领域为垃圾焚烧发电和钢铁冶金行业,相关产品主要用于净化垃圾焚烧及钢铁冶炼过程中产生的烟气和飞灰,减少二氧化硫、氮氧化物、二噁英、重金属、粉尘及 PM2.5 等有害物质的排放,输送炉渣、钢渣并进行无害化处理等。
(2)烟台龙源电力技术股份有限公司
烟台龙源电力技术股份有限公司(龙源技术、300105.SZ)成立于 1998 年,注册地为山东省烟台市,龙源技术围绕燃煤锅炉节能环保技术领域,经过多年积累发展形成了节能、环保两大业务板块,在节油点火、低氮燃烧、燃烧优化控制等方面拥有多项核心技术。在深耕火电燃烧控制领域的同时,始终坚持技术创新,向非电领域及电站运行智能化(软件)领域拓展。龙源技术节能业务包括节油类业务,省煤器类业务项下的分级省器及 MGGH 等。省煤器技术是通过吸收并利用锅炉烟气热量,提高燃煤机组效率及环保设施效率的技术。龙源技术环保业务包括低氮燃烧业务,省煤器类业务项下的烟羽治理业务、宽负荷脱硝烟气旁路业务,锅炉综合改造业务等。
(3)浙江菲达环保科技股份有限公司
浙江菲达环保科技股份有限公司(菲达环保、600526.SH)成立于 2000 年,注册地为浙江省诸暨市,菲达环保主营大气污染治理,主要产品除尘器、烟气脱硫脱硝设备等主要用于燃煤电站的锅炉尾气治理。菲达环保是国内燃煤电站超洁净排放引领者,全球燃煤电站电除尘装备最大供应商。菲达环保采用“营销+设计+制造”型经营模式,以销定产。菲达环保销售除尘、脱硫、脱硝、气力输送、垃圾焚烧等量体裁衣、单台设计的个性化环保装备同时,也经营大型燃煤电站环保岛大成套、垃圾焚烧厂 PPP 总承包、餐厨废弃物资源化利用和无害化处理 PPP总承包、工业污水处理等综合服务项目。
(4)福建龙净环保股份有限公司
福建龙净环保股份有限公司(龙净环保、600388.SH)成立于 1988 年,注册地为福建省龙岩市,龙净环保是国内大气污染治理领域的领军企业,专注于大气污染控制领域环保产品的研究、开发、设计、制造、安装、调试、运营,主营除尘、脱硫、脱硝、电控装置、物料输送等五大系列产品。凭借全过程装备制造和系统集成能力,对上下游污染物治理进行协同提效,实现二氧化硫、氮氧化物、烟尘、汞等多污染物的协同控制,为国内乃至国际少数可以提供工业烟气多污染物治理全方位解决方案的企业之一。产品技术达到国际先进水平,部分产品技术达到国际领先水平,广泛应用于电力、建材、冶金、化工和轻工等行业。
(5)青岛达能环保设备股份有限公司
公司自成立以来,始终以服务国家生态环境可持续发展战略为宗旨,致力于节能降耗、环保减排设备的设计、制造和销售,为电力、热力、化工、冶金、垃圾处理等领域的客户提供炉渣节能环保处理系统、烟气节能环保处理系统和清洁能源消纳系统解决方案。
公司深耕节能环保行业,通过加强技术研发,为客户提供全方位的节能、环保解决方案。目前,公司的技术、产品已覆盖包括炉渣、灰尘、烟气、细颗粒物、NOX、SOX、脱硫废水等污染物的防治及锅炉炉渣和烟气余热回收,同时涉足电厂灵活性改造以及清洁能源消纳领域。