生命体征监测耗材行业概述及技术发展水平(附报告目录)
1、行业概述
生命体征传感器及线缆组件主要作为 CT、MRI、监护仪、心电图机、脑电图仪、麻醉机、呼吸机、超声仪、理疗仪、内窥镜、脉搏血氧仪、电子血压计等医疗设备及家用设备的配件与耗材使用。
生命体征传感器是指采集生物体内各种生理信息,并将其加工为与之有确定函数关系的电信息的变换装置。在疾病的诊断和治疗过程中,生命体征传感器能够帮助获取准确的人体信息,是很多医疗设备的重要组成部分。
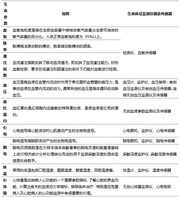
常用的生命体征传感器主要应用于下列人体信息的测量:生物电、体温、血压、流量、流速、速度、加速度、肌力、振动、弹性、可塑性、氧和氧分压、二氧化碳及其分压、钾、纳、钙、葡萄糖等。
相关报告:北京普华有策信息咨询有限公司《2021-2027年生命体征监测耗材行业细分市场调研及投资可行性分析报告》

资料来源:普华有策整理
2、生命体征监测耗材行业技术发展水平
生命体征监测技术的研发涵盖传感器研发及设备研发两个方面。在血氧、血压、心电、脑电、肌电、体温等常规参数方面,普通的传感器及参数监测已较为成熟,但是也存在进一步完善和改进的空间,包括特定场景的使用、产品的稳定性和精度等性能的持续投入和迭代创新。常规参数在智能穿戴和远程医疗保健等场景的使用也是物联网时代的医疗器械行业的重要发展方向,具有广阔的应用前景。而基本参数之外,国内外研发机构和生产厂家也逐渐开展一些高级参数的研发,包括无创脑氧、无创血红蛋白、无创心排量、麻醉深度、无创连续血压等,这些高级参数及其创新测量方法的研发将引领未来技术发展潮流。
具体而言,各生命参数测量方法的研发进展及未来技术发展方向如下:
(1)血氧饱和度监测技术发展水平
血氧饱和度是反应机体供氧状态的重要指标,其在心肺危重病人、麻醉手术病人、早产儿和新生儿的临床检测中有大量应用。血氧饱和度测试仪器主要包括脉搏血氧仪、脑部及组织血氧仪,具体技术发展水平如下:
①脉搏血氧仪
脉搏血氧仪用于无创连续测量动脉血液中的血氧饱和度值,技术较为成熟,已广泛应用于麻醉科、手术室、新生儿科等场景。国内设备企业如迈瑞医疗、超思电子以及国内传感器厂商如美的连、尤迈医疗,经过多年的技术研发,与国外先驱如美国 Masimo(马西莫)、爱尔兰 Covidien(柯惠)、荷兰飞利浦医疗在脉搏血氧仪方面技术差距不断缩小。血氧传感器的研发方向在于设计稳定、可靠的传感器及其创新应用,包括用于穿戴场景的反射式传感器及能大大提高产品安全性的智能皮肤保护设计。脉搏血氧仪的研发则主要涉及提高产品的抗运动性能以适用于运动干扰场景的测量,持续提升产品的弱灌注测量性能,扩大产品的应用范围并不断提高测量精度。
②脑部及组织血氧仪
脉搏血氧仪有其局限性,其测量的是动脉血氧饱和度,无法测量组织血氧饱和度,如果外周血液循环微弱,则脉搏血氧测量会误差较大甚至无法测量,且脉搏血氧饱和度不能完全的反映大脑及身体组织的氧气浓度水平,存在延时和偏差。在心血管、胸外科、神经外科、骨科等手术领域,以及低温、低血压和重症监护领域,对于脑部及人体组织血氧测量需求较为迫切。由于脑部及组织血氧信号相对于动脉血氧信号较弱,对传感器灵敏度和精确度要求高,要建立准确的脑部及组织血液的血氧参数模型及设计参数算法,需要采集大量的临床数据进行分析和并不断优化设计,其研发具有较高的难度。
国外已经有几家公司推出了脑部及组织血氧监测仪,包括美国 CASMED(卡斯医疗)公司推出的 Fore-sight elite 脑氧饱和度监护仪,采用 5 波段测量,可以探测 2.5cm 深度的组织血氧水平,能够达到约 3%的测量精度,处于行业领先水平;美国 Somanetics(索姆内蒂奇斯)公司推出的 Innovs 产品也已经有较久的历史,市场上占有率较高;美国 Masimo(马西莫)公司推出的 O3 监护仪采用 4波段 LED 测量,声称有 4%的测量精度;美国 Nonin(燕牌)公司推出的便携式脑氧仪采用双发射管设计,声称可以更好的消除表层组织的干扰影响,也可以同时测量脉搏血氧。
脑部及组织血氧仪在国外已经较多地应用于恢复室、手术室、ICU、神经科、新生儿等科室,国内也在逐步推广使用。国内企业在脑部/组织血氧监测仪方面仍有一定的技术差距,脑部及组织血氧监测传感器及参数算法的技术研发与国产替代将是国内血氧监测领域领先企业的重要发展方向。
(2)脑电信号监测技术发展水平
脑电信号指脑部活动产生的生物电信号,脑电信号监测主要用于诊断各种神经系统疾病,如癫痫、帕金森氏症和阿尔茨海默病,并可监测睡眠障碍和麻醉状态下的病人。脑电信号主要监测仪器包括脑电图机及麻醉深度检测仪,具体技术发展水平如下:
①脑电图机
脑电图机是用来测量脑电信号的生物电放大器。主要有视频脑电图仪、数字脑电图仪以及动态脑电图仪等,目前脑电图机及脑电传感器技术较为成熟,国外脑电图机主要市场参与方包括爱尔兰 Medtronic(美敦力)、日本 Nihon Kohden(日本光电)、美国 Natus Medical(纳图斯医疗)等,国内脑电图机厂商包括康泰医学,脑电传感器厂商包括美的连、泰嘉电子等。脑电信号是比心电信号更为微弱的人体电信号,要获得高质量的脑电信号,需要更高灵敏度和更高信噪比的电极设计,对电极的材料、导电胶的性能、接触阻抗等方面的开发提出更高要求。
②麻醉深度监测仪
全身麻醉是一种特殊而复杂的状态,包括镇静催眠、记忆缺失、镇痛、应激抑制和肌肉松弛等多方面因素,并历经全麻诱导、维持及苏醒的全过程。由于不同手术方式、不同人群及不同程度的术中刺激对麻醉药物的反应性不同,易造成麻醉过深或麻醉过浅,都将对患者造成严重伤害。若麻醉过浅,容易导致血流动力学波动、术中知晓和应激性体动等不良反应,除增加患者痛楚外还可能造成心理障碍,严重者可诱发精神疾病。若麻醉过深,则可能对呼吸系统、循环系统在内的生命器官功能造成严重抑制,缺血缺氧,严重的可能导致患者神经系统的严重损害,危及生命。术中麻醉深度监测既有利于控制麻醉质量,又可利用最少的麻醉药物达到最佳的麻醉效果,缩短术后苏醒时间。术中麻醉深度的精确监测和判断已成为临床麻醉医师高度关注和亟待解决的难题。
脑功能监测是当前麻醉深度监测研究的重点。不断开发的脑功能监测指标包括脑电双频指数(BIS)、听觉诱发电位(AEP)、脑电功率谱(PSA)、熵(Entropy)、脑功能状态指数(CSI)等,只有脑电双频指数(BIS)经过大样本、多中心和较全面的临床验证,根据人类神经生理特点设计,能够快速反映患者意识消失和恢复的情况,具有较好的优势。由于麻醉不同成分产生的机制和作用部位不同,目前还没有一个指标能够全面、正确地反映麻醉状态的不同成分变化,所以麻醉深度监测的发展趋势应该是针对不同麻醉成分采用特异性强的指标进行综合监测和分析判断。
目前市场上处于领先地位的脑电双频指数监测厂商为 Covidien(柯惠),通用医疗则在熵指数监测方面具备优势。国内少数监护耗材厂商如美的连已成功研发配套脑电双频指数监测仪及熵指数监测仪的麻醉深度传感器并完成产品注册上市。以脑电双频指数、熵指数为代表的麻醉深度监测传感器及参数算法的研发,最终实现麻醉深度监测仪和耗材的国产替代,将是国内脑电监测领域领先企业的重要发展方向。
(3)心电
心电信号指心脏活动时心肌激动产生的生物电信号,心电信号监测主要用于诊断心血管疾病,主要监测仪器包括心电图机和无创心排量监测仪,具体技术发展水平如下:
①心电图机
心电图机及心电监护仪能将心脏活动时心肌激动产生的生物电信号(心电信号)自动记录下来,为临床诊断和科研常用的医疗电子仪器。心电检测技术成熟,国外主要心电图机厂商包括荷兰飞利浦医疗、美国通用医疗、日本 Nihon Kohden(日本光电)等,国内主要心电图机厂商包括迈瑞医疗、宝莱特、理邦仪器等,心电传感器厂商包括美的连、青岛光电。传统的心电图机及心电监护仪存在体积庞大、携带不方便、使用场景受限等缺点。随着穿戴设备的兴起,便携小巧的心电记录仪器依靠其使用方便、随时随地记录的优势获得了越来越广泛的运用。便携式心电记录仪对使用场景要求更低,如果能解决信号弱并消除使用者的运动、动作干扰的影响,则能扩大心电检测设备应用范围并极大提升用户的体验。
②无创心排量监测仪
血流动力学监护是临床常用的监护手段之一,用来反映患者心脏及循环功能,指导临床治疗,在危重患者及心脏病患者的心功能监测中有重要的价值。基于不同的监测方法,目前已上市的血流监护设备大致可分为无创、有创和微创 3 种:
无创血液动力学主要包括二氧化碳重复呼吸法、阻抗式心动描记法、多普勒超声法;有创方法主要包括热稀释法、脉冲轮廓法;微创方法相对前 2 种来说具有一定的优势,既减少了对患者的创伤,又能得到较为准确的监测数值,因此成为理论研究和临床应用的热点,其主要包括压力记录分析法等。
无创心排量监测仪,即 Impedance Cardiography(ICG),主要采用阻抗式心动描记法,是一种无创的通过测量血液流动代替测量血压来获取血液动力学数据的测量方式。其原理是通过 TEB 技术(胸部生物电阻抗技术),依据心脏射血时所产生的胸阻抗变化计算出心排量和其他血液动力学数值。其优点包括:1)可快捷的为临床诊断提供血液动力数据;2)可持续监测血流动力数据,方便医护人员了解病人对治疗的反应;3)无创伤感染的风险;4)减少病人痛苦;5)简单易用,操作者无需非常专业的知识;6)当病人从 ICU 转移到中期护理区时,无创心排量监测仪是较理想的获取血液动力数据的方式。其局限在于肥胖、放置胸腔引流管、严重的心瓣膜病、急性心肌梗死和血流动力学不稳定等因素均会导致监测结果的准确度降低。未来主要的研发方向仍在于提升测量的准确性。
目前主要的无创心排量监测仪厂商为荷兰飞利浦医疗、美国通用医疗、丹麦Danmeter(丹密特),该产品与技术处于不断改进与优化的演进阶段,未来仍有非常大的发展空间。
(4)血压
血压是人体重要生命参数,是反映人体心血管功能的重要指标,广泛应用于临床疾病诊断、围术期观察系统循环功能等。血压测量方法有 2 类,分别为无创血压(non-invasive blood pressure)测量和有创血压(invasive blood pressure)测量。无创血压监测一般是通过对相关特征信号进行分析处理来获得血压值,间接通过血流来反映血压,它可进一步细分为间歇性测量和连续性测量。间歇性测量的两次血压值测量之间有一定的时间间隔,如传统的电子柯氏音法(使用血压袖带及监测设备完成血压监测),连续性测量则可以实时跟踪血压的变化。
①有创血压传感器
传统的无创血压测量是一种血压的间接测量,利用空气为介质来测量血液的压力,因此,受到的外界干扰因素极大,且提供的瞬时血压不能反映患者在休息或日常生活中的血压水平,很难观测到患者在各种生理或病理状态下的血压波动。有创血压测量是血压的直接测量,它直接刺人人体,和血液接触,通过有创血压传感器测量出血压压力信号,所受外界干扰较小,能够及时、准确、动态地反映血压变化的情况。
国外有创血压传感器研究水平较高,产品技术成熟,关键技术有专利保护,主要厂商包括美国 Biosciences(BD 生物科学)、美国 ABBOTT(雅培)、美国Edwards(爱德华兹生命科学)。国内有创血压传感器厂商主要为专业医用传感器厂商如美的连,产品性能指标与国外基本相当。
未来有创血压传感器的技术发展趋势包括:1)研发性能指标更高的芯片,使测量参数更精确;2)改进传感器封装的结构,减少突发事件对测量的影响;3)加强封装材料的研究,减少废弃的传感器对环境的污染;4)在检测指标方面,不仅应用于动脉压的测量,且需加强在肺动脉压、中心静脉压和颅内压等压力测量方面的应用。
②无创连续血压监测
无创连续血压测量方法是当前国内外血压检测的一个共同趋势,主要测量方法包括动脉张力法、容积补偿法、脉搏波速法和脉搏波特征参数测定法等。动脉张力法与容积补偿法精度较高,初步实现了 24 小时动态血压连续测量,但动脉张力法长时间测量血压时要保持传感器测量位置相对固定较为困难,容积补偿法长时间测量会导致静脉充血而影响测量精度,给被检测者带来不舒适感甚至压痛感,且测量装置较为复杂。脉搏波传导测血压能够解决张力测定法与容积补偿法装置复杂、佩戴舒适性较差等问题,但由于个体之间差异较大,生理参数间的相对性对各种因素的影响非常敏感,且尚无脉搏波传导和动脉压相关关系的统一标准,脉搏波会随着个体的差异而有所改变,影响血压测量精度。
目前无创连续血压监测设备厂商有美国 Edwards(爱德华兹生命科学)、奥地利 CNSystems(CNS 系统)和美国 Tensys(滕西斯医疗)等,国产设备较少见,该领域仍存在较大的技术成长与市场拓展空间。
(5)无创血红蛋白监测
血红蛋白是血液中的重要组成部分,是运输氧气的主要载体。血红蛋白浓度反映了血液携带氧气的能力,血红蛋白浓度偏低一般是由于贫血或失血过多导致。目前检测血红蛋白浓度和其他血液参数大都是有创或微创方法,通过抽血化验分析获取的,不仅会加重患者痛苦,还存在交叉感染的风险,而且操作复杂,无法持续监测,对于失血抢救及手术实施极为不便。
在无创血红蛋白测试的领域,目前只有美国 Masimo(马西莫)推出了一套成熟的产品方案,但该产品存在测量稳定性不够、测量周期过长、对环境及患者身体状况限制较多(比如局限在规定大小的手指上测量)等问题,同时产品以及耗材价格高昂,还难以很好的满足临床使用需求。国内外其他企业及院校科研所都还停留在技术研究的阶段,尚无产品上市销售。而针对氧分压(PaO2)、二氧化碳分压(PaCO2)、血液酸碱度(PH)的测量,目前只有血气分析仪之类的有创或微创测量方式,尚无成熟的无创传感器面世。未来,涵盖 CtHb(总血红蛋白)、SpO2(血氧饱和度)、PH、PaCO2、PaO2 的无创血液参数测量方法仍是重要的技术发展方向。
综上,在生命体征监测领域,无创脑氧、无创血红蛋白、无创心排量、麻醉深度、无创连续血压、有创血压等高级参数的传感器和参数算法研发是未来的主要技术发展方向。国内厂商在相关领域的技术突破有助于实现国产替代进口,新的生命体征监测仪器及传感器的应用推广也将为行业打开新的市场空间。